新浪新闻

一律取消!多地紧急通知!最新通报:河北新增46+13,多人曾参加婚宴

21世纪经济报道

关注

原标题:一律取消!多地紧急通知!最新通报:河北新增46+13,多人曾参加婚宴

导读:1月9日0—24时,河北新增46例本地病例,新增13例本地无症状感染者。

近日,全国多地出现零星散发病例,个别地区突发聚集性疫情。有人确诊前和朋友聚餐导致聚集性传播。

全国多地紧急发布通知:聚餐、聚会、宴请、团拜等活动一律取消!

来   源丨央视新闻、国家卫健委、河北卫健委、北京卫健委、辽宁卫健委、江西鄱阳发布、台州发布等

1月9日0—24时,31个省(自治区、直辖市)和新疆生产建设兵团报告新增确诊病例69例,其中境外输入病例21例(福建6例,天津4例,上海4例,辽宁2例,浙江2例,山西1例,广东1例,陕西1例),本土病例48例(河北46例,北京1例,辽宁1例);无新增死亡病例;无新增疑似病例。

图/ ic

河北新增46例本地病例

新增13例本地无症状感染者 

1月9日0—24时,河北省新增46例本地新型冠状病毒肺炎确诊病例,其中石家庄市报告44例(27例为无症状感染者转为确诊病例),邢台市报告2例(均为无症状感染者转为确诊病例)。无新增死亡病例,无新增疑似病例。

1月9日0—24时,河北省新增13例本地无症状感染者,均为石家庄市报告。

石家庄确诊病例行动轨迹公布

1月9日0—24时,河北省石家庄市新增新冠肺炎确诊病例44例,现将其行动轨迹公布如下:

确诊病例1:女,69岁,藁城区增村镇小果庄村人。2020年12月20日至31日在本村活动无外出;2021年1月1日到正定县新城铺村浅舍饭店就餐;1月2日至3日居家无外出;1月4日核酸检测呈阳性,当日由120负压救护车转运至石家庄市第五医院,诊断为无症状感染者;1月9日由120负压救护车转运至河北省胸科医院,当日诊断为确诊病例。

确诊病例2:男,55岁,藁城区增村镇小果庄村人。2020年12月19日至27日每天自驾车运输货物到藁城区刘家佐村收购点;12月28日乘坐租用大巴车到机场北路附近欧景生态苑参加婚礼;2020年12月29日至2021年1月2日每天自驾车运输货物到藁城区刘家佐村收购点,晚上到小果庄村附近餐馆就餐;1月3日核酸检测结果呈阳性,当日由120负压救护车转运至石家庄市第五医院;1月4日诊断为无症状感染者;1月7日由120负压救护车转运至河北省胸科医院;1月9日诊断为确诊病例。

确诊病例3:女,56岁,藁城区增村镇小果庄村人。为9日第2号确诊病例的妻子。2020年12月20日至2021年1月3日居村无外出;1月4日核酸检测结果呈阳性,当日由120负压救护车转运至石家庄市第五医院,诊断为无症状感染者;1月8日由120负压救护车转运至河北省胸科医院;1月9日诊断为确诊病例。

确诊病例4:女,65岁,藁城区增村镇南桥寨村人。2020年12月27日骑电动车到藁城区增村卫生院购药;2020年12月28日至2021年1月4日居村无外出,1月4日采集咽拭子;1月5日核酸检测呈阳性,当日由120负压救护车转运到石家庄市第五医院,诊断为无症状感染者;1月9日由120负压救护车转运至河北省胸科医院,诊断为确诊病例。

确诊病例5:女,50岁,藁城区增村镇小果庄村人。2020年12月28日上午10点由藁城区增村镇小果庄村乘坐511路公交车到机场路南口站,转乘519路车到北国商城站,转乘2路到平安小区站,步行到平安小区粮站宿舍女儿家;2020年12月29日至2021年1月3日住女儿家,其间12月29日、31日曾到平安小区露天菜市场购物,12月30日居家未外出,12月31日出现咽痛症状;2021年1月1日出现发热症状,当日骑电动车去塔南路与仓兴街交叉口优佳药房、建设南大街与建强路交叉口神威大药房买药;1月2日居家未外出;1月3日到石家庄市第三医院发热门诊就诊,核酸检测呈阳性,由120负压救护车转运至石家庄市第五医院,当日诊断为无症状感染者;1月9日由120负压救护车转运至河北省胸科医院,当日诊断为确诊病例。

确诊病例6:女,31岁,现住桥西区平安小区粮站宿舍。为9日第5号确诊病例的女儿。2020年12月20日至12月31日,每天骑电动车到槐安路与建设南大街交口路东的河北农信大厦上班;2021年1月1日骑电动车到塔南路优佳药房、建设南大街和建强路交叉口东北角附近的神威大药房买药,到平安小区附近的某烟酒超市、平安小区10号楼菜鸟驿站取快递;1月2日居家无外出;1月3日出现发热症状,到石家庄市第三医院发热门诊就诊,当日核酸检测呈阳性,由120负压救护车转运至石家庄市第五医院;1月4日诊断为无症状感染者;1月7日由120负压救护车转运至河北省胸科医院;1月9日诊断为确诊病例。

确诊病例7:男,34岁,现住桥西区平安小区粮站宿舍。为9日第6号确诊病例的丈夫,1月7日第30号确诊病例的儿子,红楼便民市场商户。2020年12月20日至28日每日骑三轮车到红楼便民市场上班;12月28日晚上与岳母在自己家中共进晚餐;12月29日给同福馒头店送馒头;12月30日上午到云鼎园购买三轮车,后到南二环与107国道交叉口东南角的绿能电池店铺维修三轮车;12月31日到红楼便民市场上班,当晚步行到平安小区门口五金/彩票店购买电线与彩票;2021年1月1日骑三轮车到石栾路张记铜锅涮肉碳烤羊腿店参加聚餐;1月2日到平安小区门口社区卫生服务院买药;1月3日核酸检测呈阳性,当日由120负压车转运至石家庄市第五医院,诊断为无症状感染者;1月7日由120负压救护车转运至河北省胸科医院;1月9日诊断为确诊病例。

确诊病例8:女,6个月,现住桥西区平安小区粮站宿舍。为9日第6号和第7号确诊病例的女儿。2020年12月20日至2021年1月7日居家;1月7日采集咽拭子;1月8日核酸检测呈阳性,当日由120负压救护车转运至河北省胸科医院;1月9日诊断为确诊病例。

确诊病例9:男,42岁,藁城区增村镇刘家佐村人。511公交车司机,车号冀AX3582。2020年12月28日开专车载约40人由小果庄村到机场北路附近欧景生态苑参加婚礼;12月29日至31日居家无外出;2021年1月1日至2日正常出车;1月3日至5日居家无外出,其间1月4日采集咽拭子标本;1月5日核酸检测呈阳性,当日由120负压救护车转运至石家庄市第五医院,诊断为无症状感染者;1月7日由120负压救护车转运至河北省胸科医院;1月9日诊断为确诊病例。

确诊病例10:女,64岁,藁城区张家庄镇鲍家庄村人。2020年12月24日至2021年1月3日期间,2020年12月24日、26日、28日、30日到鲍家庄村集市买菜,其他时间在本村活动无外出;2021年1月4日到藁城人民医院采集咽拭子标本;1月5日核酸检测呈阳性,当日由120负压救护车转运至石家庄市第五医院,诊断为无症状感染者;1月7日由120负压救护车转运至河北省胸科医院;1月9日诊断为确诊病例。

确诊病例11:女,62岁,藁城区增村镇小果庄村人。2020年12月20日至2021年1月3日在本村活动无外出;2021年1月3日核酸检测呈阳性,当日由120负压救护车转运至石家庄市第五医院,诊断为无症状感染者;1月8日由120负压救护车转运至河北省胸科医院;1月9日诊断为确诊病例。

确诊病例12:女,49岁,藁城区增村镇南桥寨村人。在藁城区增村镇刘家佐某学校食堂工作。2020年12月18日至22日上班;12月23日居家无外出;12月24日到增村镇赶集;12月25日至30日在本村活动无外出;12月31日到新乐市信誉楼购物;2021年1月1日居家无外出;1月2日到本村金福缘饭店就餐;1月3日在村诊所购买感冒药,当晚采集咽拭子标本;1月4日核酸检测呈阳性,当日由120负压救护车转运至石家庄市第五医院,诊断为无症状感染者;1月8日由120负压救护车转运至河北省胸科医院;1月9日诊断为确诊病例。

确诊病例13:女,45岁,藁城区增村镇南桥寨村人。2020年12月21日、26日、27日、30日在藁城区杨马村乡某食品厂打工,2020年12月29日到辛集市德润快运卸车,2020年12月31日曾到过刘家佐村和杨马村西街某养生馆,其余时间在村活动无外出;2021年1月1日到藁城区杨马村乡某食品厂打工;1月2日居家无外出;1月3日采集咽拭子标本;1月4日核酸检测呈阳性,当日由120负压救护车转运至石家庄市第五医院,诊断为无症状感染者;1月7日转运至河北省胸科医院;1月9日诊断为确诊病例。

确诊病例14:男,45岁,新乐市邯邰镇坚固村人。2020年12月20日到藁城区金庄村旁废品收购站卖废品;12月21日至29日在本村活动无外出;12月30日到村北饭店参加婚宴;12月31日自驾车到大流中学接孩子;2021年1月1日至4日在本村活动无外出;1月5日作为密切接触者由120救护车转运到新乐市隔离点,核酸检测呈阴性;1月7日出现发热症状,当日由120救护车转运至新乐市中医院发热门诊隔离观察;1月9日核酸检测结果呈阳性,当日由120负压救护车转运至河北省胸科医院,诊断为确诊病例。

确诊病例15:女,58岁,藁城区增村镇南桥寨村人。2020年12月24日到藁城区小果庄村理发;2020年12月25日至2021年1月3日在本村活动无外出;1月4日采集咽拭子标本;1月5日核酸检测呈阳性,当日由120负压救护车转运至石家庄市第五医院,诊断为无症状感染者;1月9日由120负压救护车转运至河北省胸科医院,诊断为确诊病例。

确诊病例16:女,82岁,藁城区增村镇小果庄村人。2020年12月20日至2021年1月2日居家无外出;1月2日晚采集咽拭子标本;1月3日核酸检测呈阳性,当日由120负压救护车转运至石家庄市第五医院;1月4日诊断为无症状感染者;1月9日由120负压救护车转运至河北省胸科医院,诊断为确诊病例。

确诊病例17:女,31岁,藁城区增村镇小果庄村人。2020年12月20日至2021年1月2日在本村活动无外出;1月2日采集咽拭子标本;1月3日核酸检测呈阳性,当日由120负压救护车转运至石家庄市第五医院,诊断为无症状感染者;1月8日由120负压救护车转运至河北省胸科医院;1月9日诊断为确诊病例。

确诊病例18:女,53岁,藁城区增村镇小果庄村人。1月8日第12号确诊病例的母亲。2020年12月20日至2021年1月3日居村未外出;1月4日作为密切接触者,由120救护车转运至藁城区隔离点;1月6日出现发热症状,由120救护车转至藁城区人民医院发热门诊;1月8日核酸检测呈阳性,当日由120负压救护车转送至河北省胸科医院;1月9日诊断为确诊病例。

确诊病例19:男,61岁,藁城区增村镇东桥寨村人。2020年12月20日至26日在本村活动无外出;12月27日至28日分别自驾车到藁城区小果庄村公交站接送其爱人;12月29日去藁城区梁家庄村赶集;12月30日至31日在本村活动无外出;2021年1月1日到藁城区东庄村赶集;1月2日到藁城区小果庄村快递点取件;1月3日自驾车到建华大街省梆子剧院宿舍看望儿子,下午到藁城区小果庄村办事;1月4日居家无外出;1月5日核酸检测呈阳性,当日由120负压救护车转运至石家庄市第五医院;1月6日诊断为无症状感染者;1月8日由120负压救护车转运至河北省胸科医院;1月9日诊断为确诊病例。

确诊病例20:男,57岁,藁城区增村镇牛家庄村人。2020年12月20日至2021年1月1日在本村活动无外出;2021年1月2日曾到藁城区小果庄村牙科诊所及手机销售店;1月3日至5日居家未外出;1月6日采集咽拭子标本;1月7日核酸检测呈阳性,当日由120负压救护车转运至河北省胸科医院;1月9日诊断为确诊病例。

确诊病例21:女,36岁,藁城区增村镇小果庄村人。2020年12月20日至2021年1月1日每天早晨自驾车到新乐市新华路附近菜市场购物,其余时间在村里经营自家超市无外出;1月2日至1月8日居家无外出,其间1月3日、4日、5日三次核酸检测,均呈阴性;1月9日核酸检测呈阳性,由120负压救护车转运至河北省胸科医院,当日诊断为确诊病例。

确诊病例22:女,33岁,现住石家庄市高新区赵村新区。2020年12月20日至31日每天自驾车到藁城区良村彩板厂上班;2021年1月1日自驾车到藁城区增村镇南桥寨村参加婚宴;1月2日至3日每天自驾车去藁城良村彩板厂上班;1月4日上午骑电动车去高新区慈佑医院进行核酸检测,呈阴性;1月5日至7日居家无外出;1月7日出现发热等症状;1月8日由120救护车转运至河北医科大学第三医院东院发热门诊就诊,采集咽拭子标本后隔离观察;1月9日核酸检测呈阳性,由120负压救护车转运至河北省胸科医院,当日诊断为确诊病例。

确诊病例23:男,52岁,无极县郝庄乡东北远村人。2020年12月26日至2021年1月2日在本村活动无外出;1月3日骑电动车到藁城区只甲村,傍晚去无极县谈下村办事;1月4日至5日居家无外出;1月6日下午骑电动车到无极县西北远村药房购药;1月7日居家未外出;1月8日核酸检测呈阳性,当日由120负压救护车转运至河北省胸科医院;1月9日诊断为确诊病例。

确诊病例24:女,60岁,藁城区增村镇北桥寨村人。2020年12月20日至2021年1月3日在本村活动无外出;1月3日采集咽拭子标本,1月4日核酸检测结果呈阳性,由120负压救护车转运至石家庄市第五医院;1月5日诊断为无症状感染者;1月8日由120负压救护车转运至河北省胸科医院;1月9日诊断为确诊病例。

确诊病例25:女,48岁,藁城区增村镇小果庄村人。2020年12月20日至2021年1月1日,每日骑电动车到机场北路附近欧景生态苑工作;1月2日下午骑电动车到正定县新城铺村赶集,当日参加全员核酸检测;1月3日核酸检测结果呈阳性,由120负压救护车转运至石家庄市第五医院,诊断为无症状感染者;1月8日转运至河北省胸科医院;1月9日诊断为确诊病例。

确诊病例26:女,52岁,藁城区增村镇小果庄村人。2020年12月24日至27日在本村活动无外出;12月28日到机场北路附近欧景生态苑参加婚礼;12月29日至2021年1月2日在本村活动无外出;1月3日核酸检测呈阳性,由120负压救护车转运至石家庄市第五医院,诊断为无症状感染者;1月9日由120负压救护车转运至河北省胸科医院,诊断为确诊病例。

确诊病例27:女,55岁,藁城区增村镇南桥寨村人。2020年12月20日至26日在本村活动无外出;12月27日到藁城区小果庄村东药房购药;12月28日至31日在本村活动无外出;2021年1月1日上午自驾车到新乐市杜固镇南贾庄村接人,下午到新乐市华联商店购物;1月2日到藁城市北桥寨村达达超市购物;1月3日采集咽拭子标本;1月4日核酸检测呈阳性,由120负压救护车转运至石家庄市第五医院;1月5日诊断为无症状感染者;1月8日由120负压救护车转运至河北省胸科医院;1月9日诊断为确诊病例。

确诊病例28:男,49岁,现住石家庄市高新区主语城小区。2020年12月29日自驾车回老家藁城区增村镇南桥寨村;12月30日在南桥寨村饭店参加婚礼,下午返回主语城小区家中;12月31日居家无外出;2021年1月1日上午自驾车到南桥寨村,下午返回主语城小区;2021年1月2日居家无外出;1月3日下午自驾车到良村开发区管委会办事;1月4日下午因发热自驾车到河北中医骨病医院就诊并采集咽拭子标本,当日由120救护车转运至河北医科大学第三医院东院发热门诊隔离观察;1月5日核酸检测呈阳性,当日由120负压救护车转运至石家庄市第五医院,诊断为无症状感染者;1月9日由120负压救护车转运至河北省胸科医院,诊断为确诊病例。

确诊病例29:女,71岁,藁城区增村镇小果庄村人。2020年12月20日至2021年1月2日在本村活动无外出;1月3日核酸检测呈阳性,当日由120负压救护车转运至石家庄市第五医院;1月8日出现发热症状,当日核酸检测呈阳性;1月9日由120负压救护车转运至河北省胸科医院,诊断为确诊病例。

确诊病例30:男,62岁,新乐市长寿街道东长寿村人。2020年12月20日至12月31日在本村活动,其间参加过本村葬礼活动;2021年1月1日至3日居家无外出;1月4日到新乐市职工医院核酸检测,后去医院附近裤子店做服装,当晚核酸检测结果呈阳性,由120负压救护车转运至石家庄市第五医院,诊断为无症状感染者;1月7日由120负压救护车转运至河北省胸科医院;1月9日诊断为确诊病例。

确诊病例31:男,28岁,藁城区增村镇南桥寨村人。2020年12月20日至27日在某公司上班;12月27日12:30乘坐101路公交车到黄骅港汽车客运站,乘坐13:50分大巴车到石家庄市白佛客运站,转乘地铁1号线到福泽站,换乘522路公交车到藁城区南桥寨村;12月28日自驾车到新乐市信誉楼购物;12月29日自驾车到新乐市博林中学接人,后到新乐市信誉楼购物并就餐;12月30日居家无外出;12月31日到藁城区信誉楼购物并就餐;2021年1月1日居家无外出;1月2日到藁城区南桥寨村金福缘饭店就餐,并到附近商店购物;1月3日采集咽拭子标本;1月4日居家未外出;1月5日核酸检测结果呈阳性,由120负压救护车转运至石家庄市第五医院;1月7日诊断为无症状感染者;1月8日由120负压救护车转运至河北省胸科医院;1月9日诊断为确诊病例。

确诊病例32:男,53岁,无极县郝庄乡西郝庄村人。2020年12月1日至12月25日,每周三次驾车送妻子到藁城区人民医院看病,其他时间在西郝庄私营拆车场工作;12月26日自驾车到衡水深州市西外环世纪鸿泰饭店参加婚宴,返家后送妻子到河北医科大学附属第一医院就诊,返家途经藁城区人民医院时采集咽拭子,核酸检测呈阴性;27日驾车到河北医科大学附属第一医院为妻子办理住院手续,当日返回家中;28日驾车到医院为妻子办理出院手续后返回家中;2020年12月29日至2021年1月4日,自驾车往返于家中、北四公村玉铜门诊、藁城区人民医院和拆车场之间;1月5日在藁城区人民医院采集咽拭子标本;1月6日核酸检测呈阳性,当日由120负压救护车转运至石家庄市第五医院,诊断为无症状感染者;1月9日由120负压救护车转运至河北省胸科医院,诊断为确诊病例。

确诊病例33:男,68岁,藁城区增村镇小果庄村人。2020年12月22日至27日在本村活动无外出;12月28日乘坐大巴车到机场北路附近欧景生态苑参加婚宴;2020年12月29日至2021年1月2日居家无外出;1月3日核酸检测呈阳性,当日由120负压救护车转运至藁城区隔离点;1月5日核酸复核呈阳性,当日由120负压救护车转运至石家庄市第五医院,诊断为无症状感染者;1月7日由120负压救护车转运至河北省胸科医院;1月9日诊断为确诊病例。

确诊病例34:男,57岁,藁城区增村镇南桥寨村人。2020年12月20日至2021年1月1日在本村活动无外出;2021年1月2日至3日居家无外出;1月3日采集咽拭子标本;1月4日核酸检测呈阳性,当日由120负压救护车转运至石家庄市第五医院,诊断为无症状感染者;1月9日由120负压救护车转运至河北省胸科医院,诊断为确诊病例。

确诊病例35:女,71岁,藁城区增村镇杨马村人。2020年12月22日至30日在本村活动无外出;12月31日由其女儿自驾车接至新乐市南环路住处;2021年1月1日至4日居家无外出;1月5日、6日乘私家车两次前往新乐市长寿卫生院进行核酸检测,结果呈阴性;1月7日再次核酸检测呈阳性,由120负压救护车转运至河北省胸科医院;1月9日诊断为确诊病例。

确诊病例36:男,55岁,藁城区增村镇小果庄村人。2020年12月28日上午乘坐本村包车前往机场北路附近欧景生态苑参加婚礼,下午乘出租车至新乐市中国移动南环西路营业厅办理业务;2020年12月29日至2021年1月1日在本村活动无外出;1月2日采集咽拭子标本;1月3日核酸检测呈阳性,核酸复核呈阳性,当日由120负压救护车转运至石家庄市第五医院;1月4日诊断为无症状感染者;1月9日由120负压救护车转运至河北省胸科医院,当日诊断为确诊病例。

确诊病例37:女,50岁,新乐市马头铺镇张家庄村人。2020年12月17日至23日在新乐市人民医院陪护病人;12月24日陪同女儿乘坐出租车到河北省儿童医院就诊,乘坐另一辆出租车返回家中;2020年12月25日至2021年1月2日在本村活动无外出;1月3日陪同女儿乘私家车到河北中西医结合儿童医院就诊;1月4日至5日居家无外出;1月6日采集咽拭子;1月7日核酸检测结果呈阳性;1月8日核酸复检呈阳性;1月9日由120负压救护车转运至河北省胸科医院,当日诊断为确诊病例。

确诊病例38:男,50岁,新乐市马头铺镇张家庄村人,在新乐空港产业园内新乐华宝塑料机械有限公司施工工地工作,为第37号确诊病例的丈夫。2020年12月20日至31日,每日自驾车到单位上班,其间12月24日乘出租车陪同女儿到河北省儿童医院就诊;2021年1月1日自驾车到机场高铁站接儿子;1月2日去本村的父亲家吃饭;1月3日自驾车去河北中西医结合儿童医院看病;1月4日至5日在本村活动无外出;1月6日采集咽拭子标本;1月7日核酸检测呈阳性;1月8日核酸复检呈阳性;1月9日由120负压救护车转运至河北省胸科医院,当日诊断为确诊病例。

确诊病例39:男,79岁,新乐市马头铺镇张家庄村人,是第38号确诊病例的父亲。2020年12月20日至24日居家无外出;25日因感冒到新乐市化皮镇西柴里村诊所就诊;2020年12月26日至2021年1月5日居家无外出;1月6日采集咽拭子标本;1月7日核酸检测呈阳性;1月8日核酸复检呈阳性;1月9日由120负压救护车转运至河北省胸科医院,当日诊断为确诊病例。

确诊病例40:女,29岁,藁城区常安镇锁家寨村人。常安镇小常安村经营蛋糕店。2020年12月28日自驾车到藁城区汽车站,转乘K516公交车到白佛汽车站,乘地铁1号线到和平医院就诊,后乘1路公交车到西王站,在圣马丁广场吃自助餐,后原路线返回藁城区汽车站,自驾车到藁城信誉楼购物;2020年12月29日至2021年1月1日自驾车到蛋糕店工作;1月2日中午到藁城信誉楼购物就餐;1月3日至4日自驾车到蛋糕店工作;1月5日至7日居家无外出;1月8日核酸检测呈阳性;1月9日由120负压救护车转运至河北省胸科医院,当日诊断为确诊病例。

确诊病例41:女,32岁,藁城区增村镇南桥寨村人。2020年12月25日至30日,每天到南桥寨村毛巾厂上班;12月31日居家未外出;2021年1月1日到新乐市长寿镇信誉楼购物;1月2日到藁城区郭庄村童装店购物,当日核酸检测呈阴性;1月3日至7日居家无外出,其间1月5日核酸检测呈阴性;1月8日核酸检测呈阳性;1月9日由120负压救护车转运至河北省胸科医院,当日诊断为确诊病例。

确诊病例42:女,37岁,藁城区增村镇吴村铺村人。2020年12月28日至30日,在某快递公司上班,每日到藁城区第七中学接送孩子;12月31日下午到藁城区第七中学参加家长会,晚上在本村参加婚宴;2021年1月1日至5日,到单位上班,其间1月3日、5日两次核酸检测均呈阴性;1月6日至7日居家无外出;1月8日核酸检测呈阳性,核酸复核也呈阳性,当日由120负压救护车转运至河北省胸科医院;1月9日诊断为确诊病例。

确诊病例43:女,31岁,现住裕华区天海誉天下小区A区。1月8日第1号确诊病例的妻子。2020年12月21日至25日每日自驾车到单位上班;12月26日下午自驾车到北国奥特莱斯商场购物就餐;12月27居家未外出;12月28日自驾车到单位上班,当晚到勒泰中心购物;12月29日至30日居家未外出;12月31日下午乘私家车到富强大街伯爵宫皇家婚礼会馆参加婚礼彩排,晚上乘私家车至仓兴街盛邦花园六区附近川香食府饭店就餐,后自驾车到石家庄火车站接站;2021年1月1日乘婚庆公司婚车到富强大街伯爵宫皇家婚礼会馆举办婚礼,下午返回家中未外出;1月2日中午至建设大街西美酒店包间就餐,15:30到勒泰A座归还婚纱后返回家中;1月3日中午到神洲七星酒店就餐;1月4日晚上到翟营大街信誉楼超市购物;1月5日中午到神洲七星酒店取餐后回盛邦花园六区父母家就餐;1月6日居家未外出;1月7日陪丈夫到河北医科大学附属第一医院发热门诊就诊,进行隔离医学观察;1月8日由120负压救护车转运至裕华区指定宾馆进行集中医学观察;1月9日核酸检测呈阳性,当日由120负压救护车转运至河北省胸科医院,诊断为确诊病例。

确诊病例44:女,47岁,藁城区增村镇南桥寨村人。为9日第23号确诊病例的妻子。2020年12月26日至30日居家无外出;2020年12月31日至2021年1月1日在藁城区刘家佐村快递接收点上班;1月2日居家未外出;1月3日骑电动车回无极县郝庄乡东北远村;1月4日至7日居家无外出;1月8日核酸检测呈阳性,当日由120负压救护车转运至河北省胸科医院;1月9日诊断为确诊病例。

邢台市确诊病例行动轨迹公布

1月9日0—24时,邢台市新增2例新冠肺炎确诊病例,均为无症状感染者转为确诊病例。现将其行动轨迹公布如下:

确诊病例1:女,22岁,南宫市凤岗办事处东胡北小街居民。2020年12月23日在育才路杨国府麻辣烫吃饭。25日参加单位业务培训。26日-27日在第三家板面吃饭。28日-2021年1月2日,上班未外出。4日在一亿面庄吃饭。5日正常上班。6日在医院采集咽拭子,结果呈阳性。7日被诊断为无症状感染者。9日转为确诊病例。

确诊病例2:女,22岁,南宫市天使公寓居民。2020年12月24日到华座超市购物,朝天门火锅店吃饭。25日参加单位业务培训,26日到寺庄羊汤馆就餐。27日-30日无外出。31日在单位五楼参加培训。2021年1月1日至3日无外出。4日-6日在单位发热门诊工作。7日被确定为无症状感染者。9日转为确诊患者。

河北南宫10日起开始第二轮核酸检测

河北省南宫市10日发布南宫市关于开展第二轮全员核酸采样、检测工作的公告。

检测时间2021年1月10日。

采样地点城区按照南宫市十六个片区划分开展采样工作,各乡镇办在本辖区内开展采样工作。

北京新增1例本土确诊

1月9日0时至24时,北京新增1例本地新冠肺炎确诊病例和1例无症状感染者,无新增疑似病例;无新增境外输入确诊病例、疑似病例和无症状感染者;治愈出院2例。

病例详情:某男,51岁,现住顺义区赵全营镇联庄村。因发热等症状,1月8日前往清华长庚医院发热门诊就诊,核酸检测结果为阳性,综合流行病学史、临床表现、实验室检测和影像学检查等结果,1月9日诊断为确诊病例,临床分型为普通型。

辽宁新增1例本土确诊病例

1月9日12时至24时,辽宁省新增1例本土新冠肺炎确诊病例,属轻型病例,为沈阳市报告;新增5例境外输入无症状感染者,均为营口市报告。

确诊病例行动轨迹:徐某某,女,85岁,现住址为沈阳市铁西区启工街道启明社区,与1月7日报告的新冠肺炎确诊病例林某为母女关系,共同居住,长期卧床。

2020年12月25日至2021年1月4日居家未外出。

2021年1月5日被转运至集中隔离点进行集中隔离医学观察。

专家:河北疫情病毒通过机场输入的可能性很大

有关河北本轮疫情的流调溯源工作进展,河北省疾病预防控制中心应急办主任师鉴在接受央视采访时表示,病毒通过机场输入的可能性很大。

他表示:经过测序,抗体检测,大数据筛查,等等这些工作,我们基本还是明确地判断,就是这个疫情跟国内其他已经发生过疫情的(地区)还是没有相关性。就是来自国外,确认它的输入就是传入这个环节,因为我们河北石家庄国际机场就是入境点之一吧,入境口岸之一,有入境的因素,我们也考虑其他外来人员带入的因素,另外呢,我们除了人,我们也考虑物,是不是由于某些货物或者是其他因素传入这些,我们也正在调查核实,现在还没有明确的判断。

专家表示,根据目前的流调情况看,病毒通过机场输入的可能性很大。

河北省疾病预防控制中心应急办主任 师鉴:我们的病例分布基本上都围绕着机场很近的一个范围,就是有几个村庄,都在机场周边直径几公里的范围之内,而且有一些就是村民就在附近的宾馆,或者是其他单位,就在务工,跟机场也比较紧密。

第1例确诊病例不是零号病人,正在排查

专家表示,目前来看,第1例确诊病例不是零号病人,目前全省上百支流调队伍正在抓紧排查。

师鉴表示:“零号病人还不能明确有个对象,但是我们肯定是比我们第一个发现的病例要早,根据我们现在掌握的所有的有关信息,这个方面就是时间得往前追。”

多地紧急发布通知

取消聚餐等活动

近日,全国多地出现零星散发病例,个别地区突发聚集性疫情。有人确诊前和朋友聚餐导致聚集性传播。全国多地紧急发布通知:聚餐、聚会、宴请、团拜等活动一律取消!

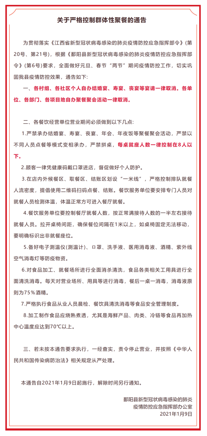
江西鄱阳:聚餐聚会、婚宴等宴请一律取消

1月9日晚江西鄱阳发布关于严格控制群体性聚餐的通告:明确各村组、各社区个人自办结婚宴、寿宴、丧宴等宴请一律取消。各单位、各部门、各项目地自办聚餐聚会活动一律取消。

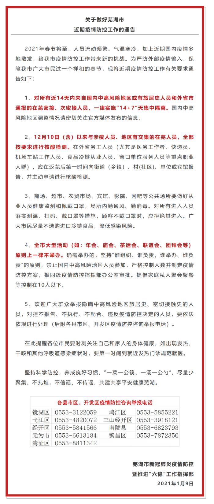
安徽芜湖:全市大型活动原则上一律不举办

1月9日,安徽芜湖发布通告要求:全市大型活动(如:年会、庙会、茶话会、联谊会、团拜会等)原则上一律不举办。提倡家庭私人聚会聚餐等控制在10人以下。

浙江台州:取消单位集体团拜和慰问、联欢等活动

1月9日晚,浙江台州发布了《台州市新型冠状病毒肺炎疫情防控指挥部通告32号》,其中明确:原则上取消单位集体团拜和慰问、联欢等活动。

福建安溪:取消一切尾牙聚餐、庙会“红白事”一律简办

1月8日,福建安溪明确通知:取消一切尾牙聚餐、庙会。“红白事”一律简办。

黑龙江:机关企事业单位团拜会、联欢等活动一律取消

据哈尔滨日报1月9日消息,黑龙江省疫情防控指挥部提示:春节来临之际,该省一律取消机关企事业单位团拜会、年会和大型慰问、联欢等活动。

山东临沂:一律取消300人以上的集体团拜和大型聚餐等活动

据临沂发布1月8日消息,山东临沂市严防人员聚集,原则上不举办大规模聚集性会议活动,一律取消300人以上的集体团拜和大型慰问、联欢、聚餐等活动。

河南南阳:各单位一律取消大型慰问、联欢、聚餐等活动

据南阳发布1月8日消息,河南南阳全市各级党政机关、事业单位、国有企业原则上不举办大规模聚集性会议活动,提倡采用视频线上方式举行。各单位一律取消集体团拜和大型慰问、联欢、聚餐、培训等活动。

此前,为做好元旦春节期间疫情防控工作,全国多个省份在2021年来临之前已陆续发出通知,要求各单位一律取消集体团拜和大型慰问、联欢、聚餐、培训等活动。

加载中...