新浪新闻

贵州18项新入选国家级“非遗”名录!你pick哪一个?

贵州省政府网站

关注

原标题:贵州18项新入选国家级“非遗”名录!你pick哪一个?

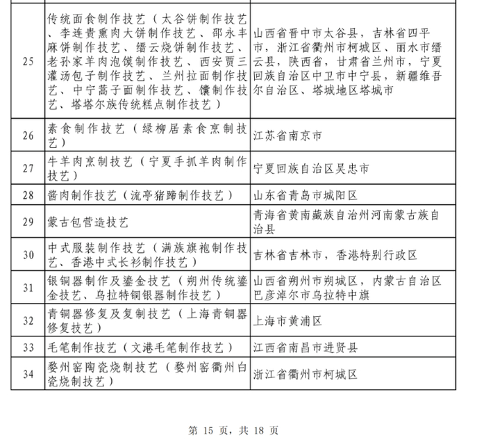
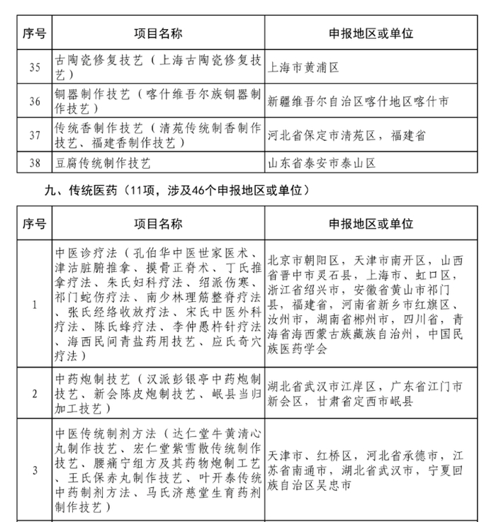
12月21日,“文化和旅游部关于第五批国家级非物质文化遗产代表性项目名录推荐项目名单的公示”通过文旅部官网发布。名单显示,第五批国家级非物质文化遗产代表性项目推荐项目337项,贵州省有18个项目入选。



其中——

新入选项目9个:巴狄雄萨滚,仡佬族民歌,苗族古瓢舞,嘎百福,旭早,布依族武术,赤水独竹漂,布依族刺绣,凯里酸汤鱼制作技艺;

扩展项目9个:苗族古歌簪汪传,贵州阳戏,松桃苗绣,织金苗族蜡染,赤水晒醋制作技艺,思州石砚制作技艺,董酒酿制技艺,骨髓骨伤药膏,元宵节德江炸龙、台江苗族舞龙嘘花习俗。


苗族古瓢舞

2019年,文化和旅游部开展了第五批国家级非物质文化遗产代表性项目推荐申报工作。2020年,文化和旅游部组织专家对全国31个省、自治区、直辖市和新疆生产建设兵团,香港特别行政区、澳门特别行政区,以及中央和国家机关部门推荐申报的943个项目进行了评审。之后,第五批国家级非物质文化遗产代表性项目评审委员会进行了审议,提出第五批国家级非物质文化遗产代表性项目推荐项目337项。

凯里酸汤鱼

文化和旅游部近日将第五批国家级非物质文化遗产代表性项目推荐项目名单向社会公示,公示期20个工作日,从2020年12月22日至2021年1月19日结束。公示期间,对公示对象有异议的单位或个人,均可通过信函、传真、电子邮件等书面形式向文化和旅游部非物质文化遗产司反映(信函以发送日期邮戳为准,传真、电子邮件以发送日期为准)。反映须实事求是,并提供反映问题的佐证材料。以单位名义反映的,应加盖单位公章;以个人名义反映的,应署真实姓名、工作单位、通讯地址及联系方式,以便于核实了解有关情况。

贵州阳戏

联系单位:文化和旅游部非物质文化遗产司

联系电话:010—59882827

传真:010—59881108

邮箱:fysglc2018@mct.gov.cn

通讯地址:北京市东城区朝阳门北大街10号

邮政编码:100020

特此公告。

来源:文化和旅游部网站 贵州日报



加载中...