再见了,狮子老虎!上海这座有60多年历史的公园年底将闭园改建
新民晚报新民网
原标题:再见了,狮子老虎!上海这座有60多年历史的公园年底将闭园改建
上海虹口区绿化和市容管理局
微信公众号“虹口绿容”
今天下午发布公告
和平公园将进行闭园改建
▽
此前,虹口区人民政府网站曾发布“关于和平公园改建方案的公示”,介绍了此次改造的初衷:如今随着瑞虹新天地商圈与周围国际社区的建设发展,公园设施陈旧、建筑失修、景观特色缺乏,无法满足目前公园管理的要求,因此拟对和平公园进行整体改造。
和平公园位于天宝路891号,大连路以西,大连路以南,新港路以北,天宝路以东。占地总面积为163401平方米。在这份公示方案中,改建后的和平公园将相比现在有较大的调整,包括对水体进行修复与驳岸改造,对桥梁进行调整。此外,绿化景观将进行调整与提升,让市民游客能有更好的游玩体验。
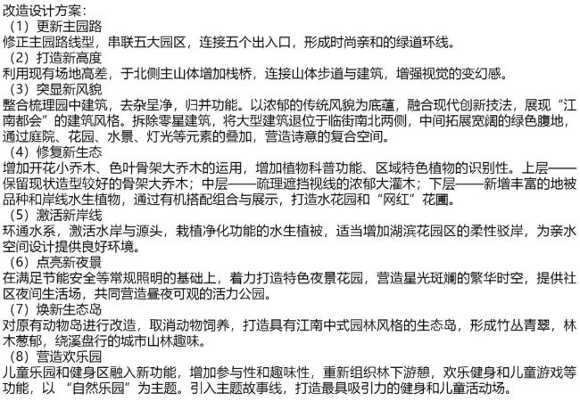
此前公示的改造设计方案
相关负责人今天向记者透露,公园的最终改建方案在吸收各方意见后,在此前的公示版本上还会有所调整。从方案上来看,这次改建中,最大的变化还将包括,改建后的和平公园将不再保留”动物岛“,饲养的动物将会被移交给其他动物园,进行妥善安置。

此次闭园改建将历时16个月,期待2022年和平公园重新开放时的华丽转身!
其实,这已不是和平公园第一次改建了。
和平公园最初的名字叫榆篮公园,1959年4月22日正式开放,不久更名为提篮公园,后为纪念新中国成立十周年,园内塑造展翅翱翔的大型和平鸽石雕,当年10月又被正式命名为和平公园,这一名称也一直沿用至今。
这张照片是公园早期的模样,公园总体布局,采取丘陵起伏、山水相间的自然形式。以山水林景为主,因地制宜设置游览设施,配以古典亭台、桥梁、石舫,使整个公园幽雅别致。公园还有猛兽棚、小动物棚、孔雀棚、禽鸟棚、金鱼馆、鹿苑、猴山、游艇、小火车等设施供游客观赏、游玩。
上世纪九十年代,和平公园里还曾经建过“海洋世界”海豚馆,占地3000多平方米,由8个不同面积的水池组成,有2700个观众席,是国内规模较大的海豚馆。
1996年3月,在海豚表演算术、钻圈、顶球、水上鱼跃等节目基础上,又引进6条海狮、6条海豹,增加了海豹表演的拖船、陆地翻滚和海狮表演的跳圈、打篮球、打排球、倒立、喝酒、弹琴、做体操等节目。至1996年底,已累计接待近百万人次。2002年时,园方曾对海豚馆进行了重新装修。目前,这个场馆已经拆除。
2007年,和平公园列入全市老公园改造项目,改造后的公园以和平、和谐、和睦为主题,建成动物岛,将零散的动物笼舍集中到岛上,面积约6700平方米。
每逢双休日,和平公园内小河四周的岸边,坐满了三五成群的垂钓者,他们悠悠自在地握着钓杆、看着浮标等着鱼儿上钓。自从和平公园新辟“钓鱼池”以来,吸引了附近社区许多喜欢钓鱼人。图片作者: 种楠
电动船载着一家家久违爽朗的笑声、在湖面上荡起了苏醒的春天。图片作者:种楠
食草区
主要饲养了梅花鹿、鸸鹋、兔子和山羊,这些小动物一直备受小朋友们的喜爱。
水禽区
主要饲养了黑天鹅、赤麻鸭、灰雁等,每天喂养两顿,早上稻谷为主,下午以蔬菜为主。美丽的黑天鹅也是由饲养员人工孵化而长大,它们已经把动物岛当作自己的家。
灵长区
主要饲养了猕猴、环尾狐猴和松鼠猴。每天喂养两顿,主要是饲养员们自制窝窝头的和煮熟的玉米,水果。
猛兽区
主要饲养了东北虎和非洲狮。

到和平公园看狮子、看老虎
将留在许多上海人的记忆中
你对和平公园有哪些回忆?
对它的未来又有怎样的期待?
欢迎留言告诉我们!
来源:话匣子综合上海虹口、虹口绿容、虹口区党史办等
编辑:施雨