新浪新闻

[广东]便利!东莞地铁开通全国交通一卡通(图)

交通运输部网站

关注

原标题:[广东]便利!东莞地铁开通全国交通一卡通(图)

好消息!2020年12月10日东莞轨道2号线正式接入全国交通一卡通互通,这意味着全省地铁全面进入全国交通一卡通互联互通时代。

如今,乘客们持带有“交通联合”标识的全国交通一卡通,即可在东莞地铁站直接刷卡过闸,也可以在东莞公交车刷卡乘车。

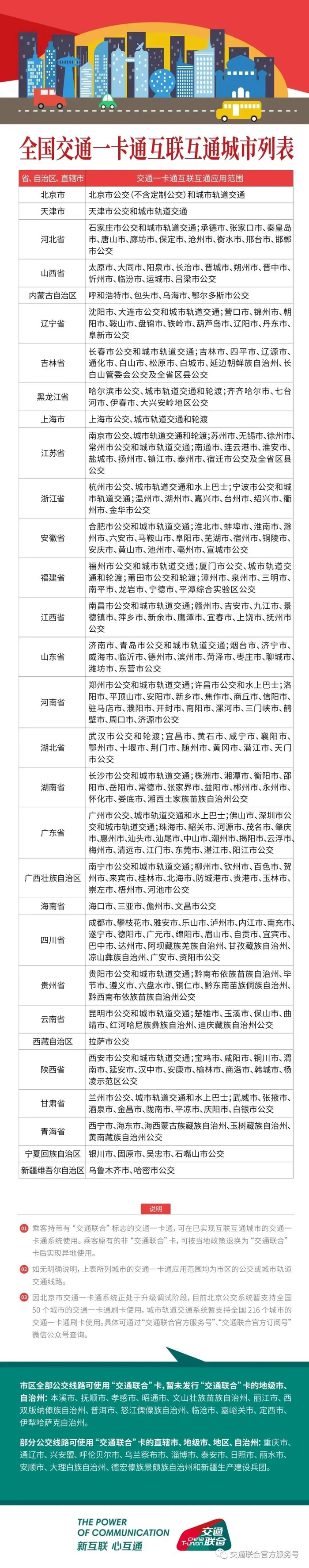
不仅如此,如能有一卡在手还可以说走就走通行全省所有地市和全国等280个城市!

东莞交通一卡通卡上除了“东莞通”标识外,还印有“交通联合”标识,能在北京、上海、广州、深圳等280多个城市使用,真正实现“一卡在手,通行全国”。

具体有哪些城市?一图告诉你!

东莞地铁加入全国交通一卡通的大家庭这一跨越有助于深化广东省全国交通一卡通互通和便捷应用。

今年7月,广东省交通运输厅印发《广东省全国交通一卡通深化互通与便捷应用三年(2020-2022年)行动方案》(下称《方案》),着力构建运行高效、机制规范、技术先进、安全便捷、服务优质的现代化一卡通体系,有力支撑我省以及粤港澳大湾区便捷出行。

广东各地市交通运输主管部门按照《方案》要求,积极统筹地市交通一卡通运营企业、运输企业,通过提升发卡质量,推广移动支付,健全服务体系等加快推进交通一卡通深化互通与便捷应用,拓展广东省全国交通一卡通覆盖范围,为人民群众提供安全便捷、普适均等的交通一卡通服务,更好满足人民群众日益增长的美好出行需求。

全国交通一卡通真的超级方便,只要一卡在手,去别的城市进站乘车便只管大步向前,减去不少顾虑,期待广东省更多交通领域实现全国一卡通覆盖!

为了方便大家使用,我们准备了一些小问答

问:现有的东莞通卡能免费换成东莞市全国交通一卡通吗?

答:不能的。东莞市全国交通一卡通是一个新的卡种,需要另行购买。

问:东莞市全国交通一卡通在哪里可以使用?

答:280个地市。截止2020年9月,全国共有280个地级以上城市发行“交通联合”卡。(包括:北京、广州市、佛山市、深圳市公交和城市轨道交通、中山市等)

问:东莞市全国交通一卡通是否公交、地铁均能使用?

答:是的,是的,刚刚已经说过了,东莞市公交、地铁均可使用的呀!

问:东莞市全国交通一卡通的刷卡方式和乘车优惠?

答:东莞市全国交通一卡通与东莞通实体卡刷卡方式一致,乘坐一票制公交,上车刷卡即可完成扣费;乘坐分段收费公交,上车刷卡记录站点定位,下车刷卡扣除该段路程的乘车费用。该卡与普通版东莞通卡一样,享受东莞市公交地铁乘车优惠政策(9折)。如在东莞市外使用,具体优惠方式、优惠额度及使用范围则由当地人民政府研究确定。

问:东莞市全国交通一卡通不见了,可以挂失吗?

答:不可以的。东莞市全国交通一卡通为不记名卡,不予挂失。

问:东莞市全国交通一卡通怎么换卡、退卡?

答:换卡、退卡等业务必须在东莞通自营客服网点办理。

换卡业务办理:符合卡面完好、芯片不可读,质保期半年内,可免费更换新卡,旧卡余额七个工作日后才可移资。问题卡体回收。

退卡业务办理:(1)可读卡退卡,即时申请退卡,余额退回。(2)不可读卡退卡,申请退卡七个工作日后,退回卡余额。卡体可归还用户。办理退卡业务,工本费不退。

问:东莞市全国交通一卡通如何充值?

答:充值必须在东莞通自营客服网点办理。充值金额最低30元,最高1000元。

加载中...