新浪新闻

招标!山西广播电视台公告

山西广播电视台

关注

原标题:招标!山西广播电视台公告

依照山西广播电视台发展规划,结合上级下达目标任务,山西广播电视台市场运营中心将对山西卫视 2021年 1月1日—2021年 12月 31日广告资源经营权进行招标,投标方式如下:

报名时间

1

2020年11月28日8:30至2020年11月29日17:00

报名方式

2

请有意参加投标的单位填写投标意向书(附件一)并加盖公章,与企业投标资质文件电子版一起发送至投标专用邮箱:SXTV2021@163.COM报名截止时间为11月29日下午 17:00。

联系电话:0351-8302060

联系人:胡鹏13754877092武娜13485337775

电子版投标文件格式要求

3

1.投标资质类文件(营业执照、法人身份证、银行转账凭证等)请拍摄原件照片,要求照片文字内容清晰,图片格式为 JPG或PNG,单个文件大小不超过 10M,以原件名称作为文件名保存,如:营业执照.JPG

2.投标意向书用 A4纸打印并填写完成后加盖公章,拍摄照片发送(图片格式同上)。

3.所有电子版文件打包为RAR 格式或ZIP 格式压缩文件包,并以投标单位名称作为文件包名称(如 xxx公司.rar),以邮件附件方式发送至报名邮箱。邮件名称为:xxx公司投标报名文件。

报名条件

4

根据《广告法》和国家相关法规允许在电视媒体播放广告并符合山西卫视相关广告管理规定的企业,均可报名参与投标。

标的物

5

本次招标标的物为:

招标流程

6

11月23日—11月27日:招标文件公示

11月28日—11月29日(17:00):报名及网上资格审核

11月30日:送达标书 核验资格文件

12月1日(9:00-12:00):评标会

12月1日(12:00):公布中标单位

12月2日—12月8日:招标结果公示

诚意金

7

1.有意参加投标的企业须按照意向标的对应金额缴纳投标诚意金。

2.投标诚意金须于2020年11月30日12:00前付至山西广播电视台指定帐户并将汇款底单提供给招标组作为已付诚意金的凭据。

账户:山西广播电视台

开户行:中国建设银行太原龙信支行

账号:14001828008050506191

汇款用途栏请注明:投标诚意金

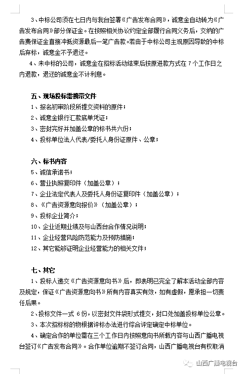
3.双方达成合作意向并最终签署《广告发布合同》后,诚意金自动转为《广告发布合同》部分保证金。在按照相关协议约定全部履行合同义务后,交纳的广告费保证金直接冲抵资源最后一笔广告款。

4.未达成合作意向的,诚意金在招标活动结束后按原进款方式在 7个工作日内退款。退还的诚意金不计利息。

5.在达成意向合作的合同实际执行过程中,公司若放弃合作,诚意金不予退还。

现场报名需携带文件

8

1.公司资质文件原件(企业营业执照)

2.投标意向书原件(须加盖公章)

3.投标诚意金银行汇款底单凭证

4.密封完好并加盖公章的标书(正本一份,副本七份,共八份)

5.投标单位法人代表/委托人身份证原件、公章

标书内容

9

1.投标企业诚信承诺书(附件二)

2.营业执照复印件(加盖公章)

3.企业法定代表人及委托人身份证复印件(加盖公章)

4.《广告资源意向报价》(加盖公章)(附件三)

5.投标企业简介

6.企业近期业绩及与山西台合作情况说明

7.企业经营风险防范能力及预防措施

8.经营计划(报名参加C标段投标单位须提供)

其它

10

1.投标人递交《投标意向书》后,即表明已完全了解本次招标活动全部内容及规定,保证所提供的资料全部内容真实有效,如有虚假,愿承担一切责任后果。

2.标书一式8份(1正7副,若内容不同,以正本为准),标书须密封并加盖投标单位公章。

3.本次招标A、B标段标的物均为价高者得,C标段采用综合评分制,根据评标办法对报名单位进行综合评分,最终综合得分最高的投标单位为本次招标的中标方。

4.报名参加C标段投标的投标单位标书中须包含经营计划(包含客户构成及专题广告如遇行业风险如何经营的风险抵御方案;能妥善处理售后投诉及其他政策性风险的防范预案)。

5.确定合作的单位需在三个工作日内按照意向书所载内容与山西广播电视台签定《广告发布合同》。合作单位逾期不签订合同,山西广播电视台有权取消其合作项目所有权,其交纳诚意金不予退还,并按照有关法律追究造成的相应损失。未经山西广播电视台允许,合作单位不允许转让所得广告资源。

6.各投标人承诺并确保节目品质优良、代理的广告产品及合作伙伴诚信经营,如涉及虚假宣传或诈骗式营销行为,山西广播电视台将取消其代理资格,并扣除所有诚意金。

7.最终确定合作公司自合同签订之日起十日内缴纳合同广告费总金额15%作为保证金,并于 2020年12月25日前一次性支付2020年1月广告费总额,剩余广告费按月支付(每月20日前支付下月广告费),款到播出。欠款解约。以人民币为结算货币。

本项目公告发布媒体、网站

11

本公告同时在山西广播电视台官方微信公众号、山西卫视官方微信公众号、山西网络广播电视台发布。

报名须知:

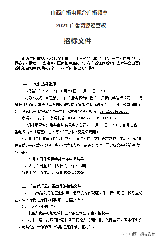
一、 广告代理公司需出具的文件

1、广告代理公司的营业执照(三证合一或五证合一)开户行许可证、法人身份证复印件(加盖公章);

2、工商档案明细卡;

3、非法人代表参加招投标会议的公司出示法人授权书;

4、以往业绩、市场口碑及业务开拓能力(可附相关代理合同、媒体证明文件、与其他台合作的媒介代理证原件予以证明)。

二、报名时间

1、有意参加山西广播电视台招标会的单位或公司,请于2020年11月28日18:00前把相关材料送至山西广播电视台市场运营中心(筹),并现场填写报名表(需携带公章),报名后领取标书、竞标办法、招标规则及流程、会场纪律等材料。                       

联系人:崔宏燕

联系电话:18636801768

邮箱:sxdstrmt@163.com

2、各投标人通过全部资格审查并按照规定缴纳诚意金后方可认为报名成功。

3、报名成功的单位或公司,我台会通过邮箱发送竞标确认函,届时请注意查收。

三、诚意金的缴纳、使用及退还

1、投标公司须按照投标标的物缴纳相应的诚意金。诚意金须于2020年11月29日18:00前付到山西广播电视台指定账户并将汇款底单提供给媒体作为已付诚意金的凭据。

账户:山西广播电视台

开户行:中国建设银行太原龙信支行

账号:14001828008050506191

用途栏中请注明“合作诚意金”

2、中标公司须在七日内与我台签署《广告发布合同》,诚意金自动转为《广告发布合同》部分保证金。若由于中标公司主观原因导致的中标后弃标,诚意金不予退还。

3、未中标的公司,诚意金在招标活动结束后按原进款方式在7个工作日之内退款,退还的诚意金不计利息。

四、以上项目公告发布媒体

本公告同时在山西网络广播电视台、黄河PLUS、各频率频道官方微信公众号公示。

▍内容来源:山西广播电视台

加载中...