冲动办了张健身卡?现在,你可以反悔了!
中国新闻网
@中国新闻网
多地办健身卡将设“冷静期”,你支持吗?
近日,上海市消费者权益保护委员会联合上海市体育局、上海市市场监督管理局、上海市健身健美协会共同制定了《上海市体育健身行业会员服务合同示范文本(征求意见稿)》(以下简称《示范合同(征求意见稿)》)。其中设置的健身卡“七天冷静期退费”条款引发网友热议。
《示范合同(征求意见稿)》中明确表示:“消费者在签署合同次日起的7日内,在未开卡使用会员服务的情况下,都可以单方面解除合同并获得全额退款。”
上海市消费者权益保护委员会官网截图
随着全民健身理念深入人心,越来越多的人走进了健身房。但是由于健身行业主要以预付费的消费模式为主,这也使得健身房成为冲动消费的重灾区。
花费重金办卡之后,就再也没有去过健身房——不少消费者都有过类似的闹心事。而上海建议健身卡设7天冷静期,恰恰可以保障冲动型消费者的权益,避免一些不法商家的霸王条款,减少相应的投诉纠纷。
不过值得一提的是,上海的“七天冷静期退费”有“未开卡使用”的前置条件。消费者一旦开卡入场使用将直接起算会籍期限,即使仍在7日内,都不再适用于冷静期退费条款。
资料图:当地时间9月2日,美国纽约市皇后区的一家健身房重新开放。中新社记者 廖攀 摄
其实,上海并不是第一个提出健身卡设置“7天冷静期”的城市。10月22日,深圳市消费者委员会曾倡导为健身行业冲动消费设置冷静期,提倡健身行业“付款后的七天内未消费无理由退费”。
据悉,深圳市10家健身企业积极响应号召,向消费者承诺:“付款后七日内未消费的,可全额退款”、“不捆绑销售私教服务”。
毫无疑问,“7天冷静期”给予了消费者一个缓冲期,一时冲动办理的健身卡,再也不用跪着练完了。
资料图:一位市民在北京市海淀区腾达大厦内的一家健身房内锻炼。新社记者 侯宇 摄
相较于冲动型的消费者,不少消费者的确有健身需求,而且也有经济能力负担较为高额的健身费用。然而,这部分消费者因各种原因想要终止服务时,也会陷入“办卡容易退卡难”的消费纠纷中。
办公室白领小王曾经花费9500元购买过为期两年的健身卡。不久之后,他搬到了一个远离健身房的住所,健身卡和曾经壮志豪情的健身计划也因此被“束之高阁”。
小王在与健身房协商退款时,被商家以“个人原因,不予退款”拒绝。最终,他只得将花费近万元的健身卡在二手平台上以打“骨折”的价格转让。
某健身房向记者提供的合同文本。
小王当初与健身房签订的合同里,的确有“不予退款”等相关条款。
这样的经历,不仅发生在小王个人身上。记者打开某二手交易平台,在搜索栏中输入“健身卡”,瞬间跳出多条低价转让健身卡的信息。
上面的售价动辄打4折、3折,数千元的健身卡只能以几百元的价格售出,还鲜有人问津,背后也数不清有多少消费者与健身房扯皮,最终被迫让步的心酸故事。
其中转让的原因有工作、居所的变动,也有因为健身热情褪去而放弃的案例,家住北京朝阳区的马骁就属于后者。
按照他自己的话形容,“曾经办理健身卡和健身课程时有多豪迈,如今不得不转让的自己就有多狼狈。”
想当初听着健身教练给自己规划的美好远景,马骁头脑一热就立刻以接近两万的价格购买了60节私教课,对于仍是工薪阶层的他,这笔钱只能以信用卡分期的方式按月偿还。
事与愿违的是,马骁此后去健身房的步伐一次比一次沉重,最终沦为一次次与健身教练的“游击战”,每次编造逃课的理由比上班请假还困难。
最终,马骁还是将自己的健身卡和私教课放到了二手交易平台,以不到五千的价格转让。但每个月信用卡提醒还款时,总能提醒他回忆起这段“鸡飞狗跳”的健身历程。
据记者了解,目前市面上大部分健身房的会员服务合同并没有统一的形式,但其中大都含有不退卡、不退费等不合理规定。
甚至在记者采访到的某个健身房合同中,还明确表示,即使发生不可抗力因素,消费者也不得主张退费、或其他赔偿、补偿。
“退卡难、退费难”一直都是健身行业预付式消费的痛点、难点。疫情期间,个别商家关门跑路,引起消费者的集体投诉,更进一步激化了健身房与消费者之间的矛盾。长此以往,必然会降低消费者对健身行业的热情以及消费意愿。
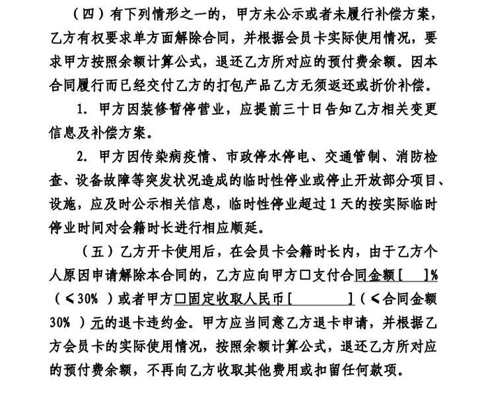
《上海市体育健身行业会员服务合同示范文本》截图。
上海市制定的《示范合同(征求意见稿)》中,对于违约责任、合同解除也作出了详细的规定。
针对会员主动申请解除正常履行的合同,在会员卡会籍时长内,消费者支付一定金额的违约金后,按照余额计算公式,可以拿回预付费余额。
无论是“7天冷静期”还是“退卡退费”相关规定,在保障消费者权益的同时,也促进了健身行业向好发展。
可以预见的是,以售卖会员卡为主要盈利来源的传统经营模式已经不适合当下的健身市场。新型健身会所、家庭健身的兴起,对传统健身房的运营提出了更高的要求。
说到底,健身房也是服务行业的一种,与其费尽心思卖卡,不如尽力为顾客提供优质、多样化的服务,打造品牌的核心竞争力。
来源:中新体坛(ID:cnssports)
原标题:《冲动办了张健身卡?多地官方出面,支持你反悔!》
作者:邢蕊