注意!生产安全事故应急预案编制有变化,新导则2021年4月1日起正式实施
中国安全生产网
原标题:注意!生产安全事故应急预案编制有变化,新导则2021年4月1日起正式实施
注意!
新标准:GB/T 29639-2020
《生产经营单位生产安全事故应急预案编制导则》
2021年4月1日起正式实施
来源:国家标准全文公开系统
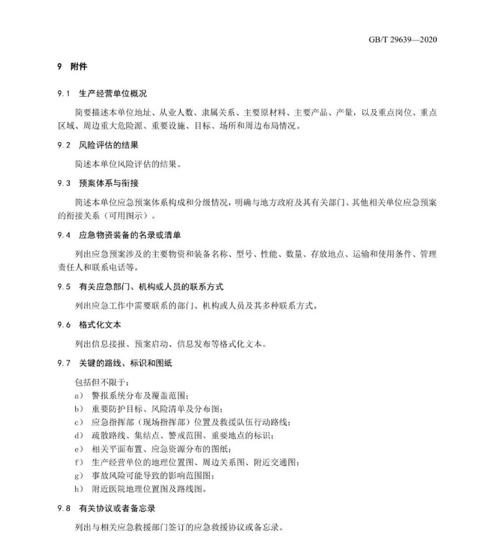
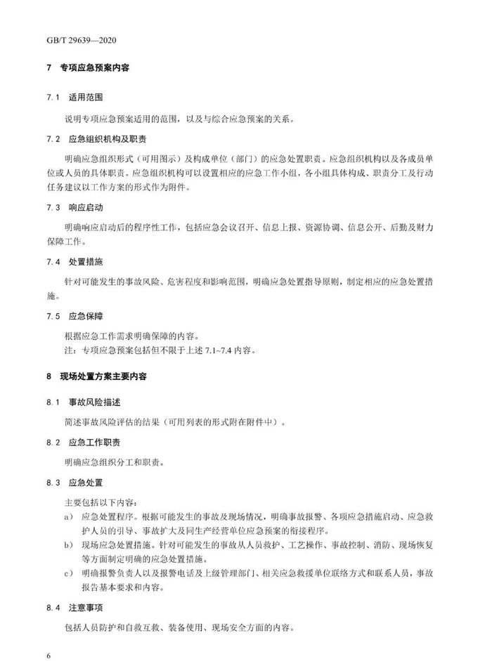
中国应急管理报 新媒体中心 编辑:孟德轩