新浪新闻

节后安全复工工作方案+检查重点,实用!

中国安全生产网

关注

原标题:节后安全复工工作方案+检查重点,实用!

双节假期已结束,

小编整理了企业复工重点检查内容,

希望对大家有所帮助,

自查自纠,安全复工!

特别提示:

以下内容仅供参考

节后复产复工隐患排查表

节后安全措施要做到六个一

1

开展一次安全责任承诺

组织开展岗位安全责任承诺,明确企业负责人、安全负责人、部门负责人、作业长、班组长、员工的安全责任,做到以岗定责、按责履职。树立“责任不落实是最大的隐患”的理念,自觉融入日常生产工作中,认真遵守各项安全管理规章制度。

2

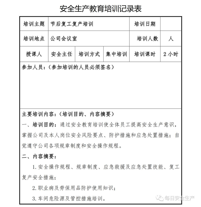
开展一次全员安全教育

企业要对新入厂员工和转岗员工进行“三级”安全教育培训;要对节后返回原岗位工作的员工进行一次安全知识再教育再培训,唤醒返岗员工安全生产意识,提高安全操作技能,让员工心理意识从放假过渡到工作上来;要严格审核特种作业人员资格,确保持证上岗,对特种作业人员进行岗位安全教育。同时,针对员工可能出现的“假期综合征”带来的风险,要加以预防和控制,减少因人为操作失误引发的生产安全事故。

3

开展一次安全专题班前会

班组是企业安全管理的基本单元,是安全管理的“前沿阵地”,抓好班组安全建设至关重要。各单位要组织、指导和督促生产班组开展一次安全专题班前会,班组长带领班组成员作出安全承诺,开展交心谈话,了解节后大家的身体和心理状态,一起分析工作中面临的风险,相互提醒,自觉做到“四不伤害”。

4

开展一次全面安全检查

企业应在复工前对各类起重机械、生产车辆、动力管线、电气设备、手动工具进行全面检查、检修、检测,确保设备设施正常、安全运行。加强对脚手架、高处和临边孔洞安全防护、支撑防护、通风照明、应急通道等进行检查,确保安全可靠。应根据自身实际,彻底排查现场隐患,有效预防各类事故发生。

5

开展一次安全督查

企业管理人员应多到现场检查设备设施安全运行情况,加强员工劳动防护用品的正确佩戴和使用情况检查、监督,并与员工加强沟通交流,及时了解员工的思想状况。

同时,企业节后复工复产进行线路检修、清洁卫生时要督促员工注意加强安全防护。清洗化粪池、污水池、罐体等有限空间要严格执行有限空间有关规定;特别是禁止违规使用天那水、白电油等易燃易爆有机溶剂擦洗地板、清洁机器,避免引起火灾事故,如必需使用,则须经过审批,并严格做好防护措施。

6

开展一次安全生产执法巡查

一线执法人员要加强安全生产执法巡查,督促企业落实安全生产主体责任,确保复工复产安全;同时深入企业,指导督促企业加强安全管理,对存在安全隐患不满足开工条件的,要严格按照法律法规予以查处;各生产企业要结合节后安全生产工作特点,开展形式多样的安全生产宣传和教育培训活动,提高各类从业人员的安全防范意识和能力,预防安全事故发生。

节后收心五法

典范收心法

利用班前会和安全例会,以节日期间值班员工认真坚守岗位为榜样,教育员工尽快把心收回来,尽快收拾心情,全身心投入工作,让节日里蓄积的能量充分发挥到工作中,以崭新的面貌面对接下来的工作。

责任收心法

用责任收心即要以对工作高度的责任心来约束自己,将思想统一至接下来的工作部署上来,将心收到各自的岗位上来。每个员工都要认真负责抓好每一项工作落实,更要把握过程、规范管理、执行到位。而这些,都需要我们振奋精神,投入百倍努力推进工作开展,不能有一丝懈怠、一分懒惰。

务实收心法

单位领导要引导每个员工理清思路、尽早打算、统筹安排、务实工作,既要认真思考、周密安排,又要将各项工作措施尽早启动、及早推进、赶早努力、务求实效,才不会延误接下来的工作进展,才会使工作呈现出新的气象,使接下来工作再上一个台阶。

案例收心法

节假日前后由于员工思节度假人心唤散、精力不集中,往往是造成各种事故的根源,要利用本单位或外单位类似的事故案例,进行警示教育,提醒人们做好安全工作,重视生产安全

工具收心法

通过各类安全教育工具、平台进行安全教育,或是开展安全体验。

节后十四项排查重点

一、生产现场有否“三违”现象

■ “三违”,是指违章指挥、违章操作、违反劳动纪律。

■ 员工现场操作是否按照安全操作规程操作和佩戴劳动防护用品。不同行业员工劳保用品配备和使用有不同的规定,如建筑工人要配备和使用安全帽、工作服、工作鞋、手套等,粉碎工要重点配备和使用防尘毒口罩,钳工、机床工重点配备和使用防护皮鞋、防护眼镜等。

二、车间、仓库环境是否整洁,物资堆放是否有序

■ 如氧气瓶、乙炔瓶不能曝晒、倒立,两种气瓶不能同库存放(通风较好的宽敞场所,可相距5米以外堆放)。(关注应急管理与安全生产实务平台,可进行隐患排查训练,有图有依据,有气瓶专篇)

三、危险物品管理是否规范

■ 剧毒品、爆炸品的管理是否做到“五双”,危险化学品是否专库存放,危险化学品是否有安全技术说明书和安全标签等。(关注应急管理与安全生产实务平台,可进行隐患排查训练,有图有依据)

四、重点项目、重点设备设施是否安装安全装置和安全警示标志

五、使用动火是否经过审批及采取有效的防护措施

六、高空悬挂和有限空间作业等危险作业有无采取安全防范措施

■ 如制定施工方案、安全操作规程,采取安全防范措施,设置作业现场的安全区域;由具有相应资质的单位和专业人员施工;确定专人进行现场统一指挥;有安全生产管理人员进行现场监督等。

七、车间、仓库、员工宿舍的设置是否符合安全要求

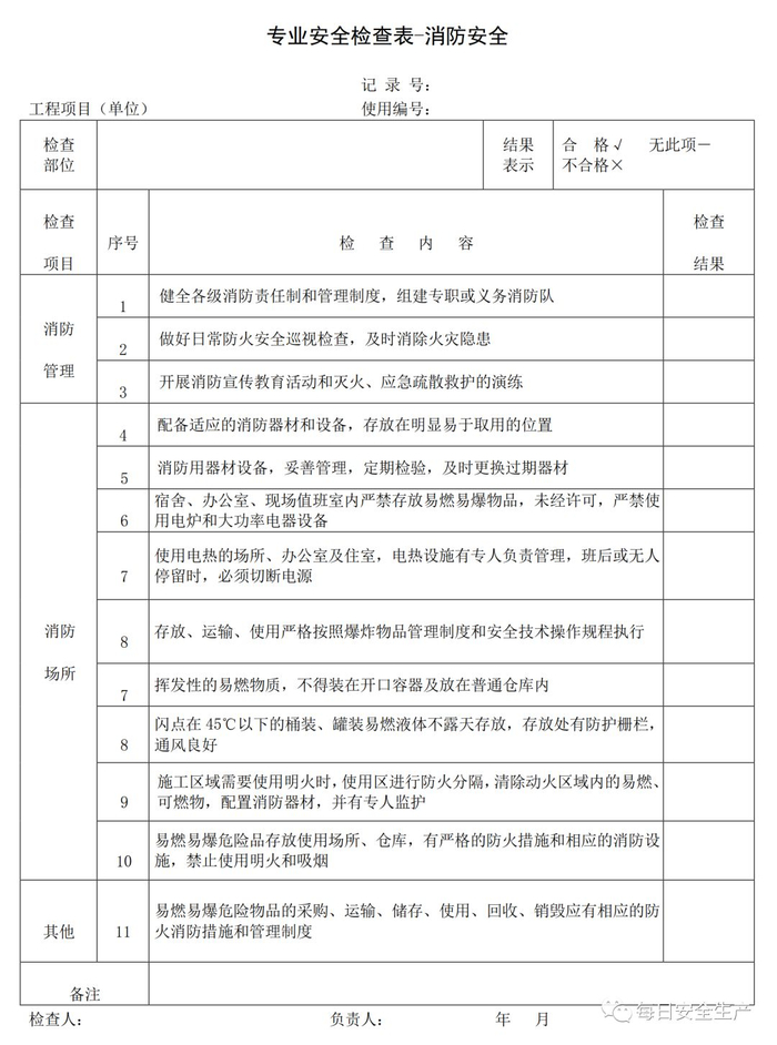
八、车间、员工宿舍是否按规定设置安全出口、疏散通道,消防器材设施是否按规定设置

■ 1.厂房的安全出口一般不应少于2个;但符合下列要求的可设1个:

(1)甲类厂房每层建筑面积不超过100平米,且同一时间的生产人数不超过5人。

(2)乙类厂房每层建筑面积不超过150平米,且同一时间的生产人数不超过10人。

(3)丙类厂房每层建筑面积不超过250平米,且同一时间的生产人数不超过20人。

(4)丁、戊类厂房每层建筑面积不超过400平米,且同一时间的生产人数不超过30人。

■ 2.厂房疏散通道包括楼梯、走道和门:

疏散楼梯宽度不少于1.1m,走道的宽度不少于1.4m,疏散门的宽度不少于0.9m且门要向外开(当人数少于50人时,可以适当减少,但门的宽度不少于0.8m)。楼梯、走道应安装应急照明和疏散指示灯。

■ 3.消防器材:

灭火器要按照企业场所危险等级配置。在配置灭火器时要根据企业生产性质选配,如石油化工场所应配置泡沫或ABC干粉灭火器,精密仪器应选配气体(二氧化碳、卤代烷)灭火器,其它场所配置ABC干粉灭火器为宜。(关注应急管理与安全生产实务平台,可进行隐患排查训练,有图有依据)

九、通风除尘是否达到要求

■ 生产过程中有产生微量热量、蒸汽、烟雾、粉尘的车间,是否有利用门窗进行自然通风换气;比较严重的车间,是否有采用机械通风排除有害物。

十、电气设备及安装是否符合行业标准和安全条件,电气设备包括发电、变电、输电或用电的器件

■ 1.输配电线路:甲类厂房、库房,甲乙类液体、气体储罐与电力架空线的最近水平距离不小于电杆高度的1.5倍,丙类液体储罐不小于电杆高度的1.2倍。厂房内电线不能乱接乱拉,不能用铁丝铜丝代替保险丝。

■ 2.配电房的长度大于7m和建筑面积大于60m时,应设2个出口;配电房的门要向外开;配电房的窗户,应采取防止雨雪和小动物进入的措施。

■ 3.电气设备要接地。

■ 4.危险物品生产、存储场所的开关、照明等电器设备应采用防爆装置,电线应穿非燃管保护,仓库白炽灯要在60w以下(严禁使用普通日光灯)等。

十一、特种设备是否有有效的安全使用证

■ 锅炉、压力容器、电梯、起重机械等特种设备使用,必须通过质量技术监督部门的登记、检测检验,并取得使用证。

十二、重大危险源有否采取有效的监控措施

十三、有关安全规章制度和安全操作规程是否落实到位

十四、其他需要检查的方面

■ 1.建设项目有否经过安全生产“三同时”审查。

根据规定,需安全生产“三同时”审查的建设项目有:一是矿山建设项目,二是用于生产、储存危险物品的建设项目,三是使用危险化学品等高危险行业的建设项目,四是属于重大危险源监督管理范围内的建设项目,五是具有火灾爆炸危险的建设项目,六是对国家、地区经济影响较大的建设项目,七是国家、行业另有规定的建设项目,八是安全生产监督管理部门确认的其他具有较多危险或危险程度较高的建设项目。审查的步骤分为初步设计审查和竣工验收审查。

加载中...