新浪新闻

正式宣布!名单公开了!合肥这些超市....

江淮晨报

关注

原标题:正式宣布!名单公开了!合肥这些超市....

又来了!又来了!

合肥的““惠民菜””又来了!

刚刚

合肥市发改委公布了

2020年中秋·国庆期间

惠民“菜篮子”工程定点企业名单

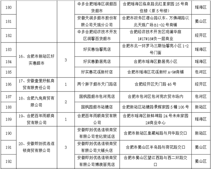
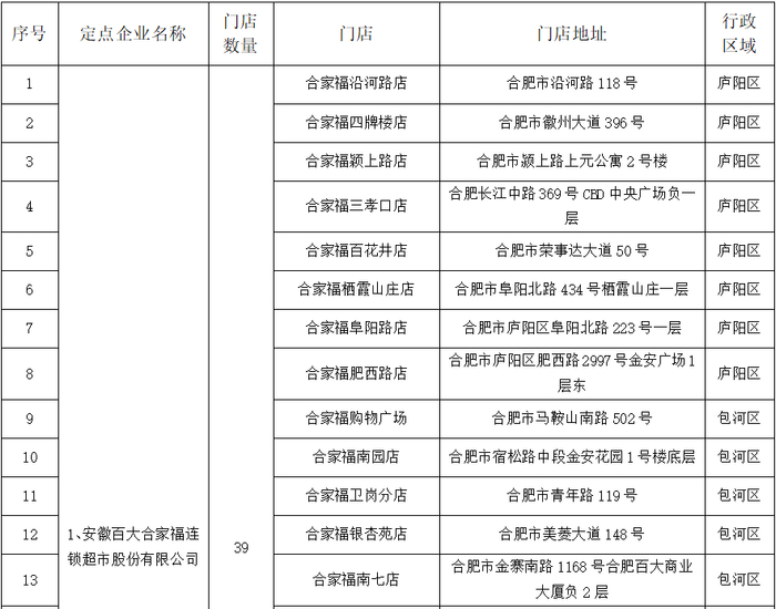
涵盖市区26家企业198个门店

包括合家福超市、红府超市

联家超市、永辉超市、苏果超市

润宜家超市、北京华联

生鲜传奇、满天星....

记者了解到,即将启动的惠民“菜篮子”活动具体的起止时间预计下周对外公布。预计整个活动将前后持续20天左右,可以肯定的是活动会覆盖上述8天假期。

按照惯例,整个活动期间,将确保参与的门店每天推出20个规定品种“惠民菜”,蔬菜类下浮15%以上、其他品种下浮5%以上。同时,每个门店每天推出不少于5个品种的蔬菜以低于1元/斤的价格供应市场

和去年一样,今年惠民“菜篮子”工程活动因为效果好,再次被列为合肥市政府为民办实事事项之一。今年上半年,该活动开展了三期。其中,今年的第一期活动有210家门店参与;第二期活动有142家门店参与,第三期活动吸引了198家门店参与。

统计显示,今年前三期活动一共开展了59天,市民购买到的“惠民菜”超过4100万斤,累计让利于民超过3100万元

合肥市发改委表示,此次提前公布2020年中秋·国庆期间惠民“菜篮子”工程定点企业门店信息,有助于提高合肥市惠民“菜篮子”工程实施工作透明度,保障消费者的知情权和监督权。

附表格:

中秋·国庆期间惠民“菜篮子”活动参与门店名单

加载中...