新浪新闻

最新!福建这33所高校开学时间定了!

东南快报

关注

原标题:最新!福建这33所高校开学时间定了!

假期余额不足
最近多所省内高校已明确了返校时间不少学校安排学生分批返校福建这20所高校秋季开学时间确定大家快来看看有你的学校吗?
↓↓↓


一、厦门大学


1.第一学期(共18周):2020年9月13日至2021年1月16日。2.注册日期:2020年9月13日 (二至五年级本科生和研究生)。3.上课日期:2020年9月14日。

二、福州大学


全体师生员工:根据福州大学2020年秋季学期返校开学工作安排,符合学校疫情防控条件的全日制本科生、研究生定于8月23日起分期分批错峰返校。

返校具体事宜及有关要求,由各学院、各培养单位负责通知到每一位同学。希望全体学生积极配合学校,严格执行返校工作要求,按照确定的批次和时间返校报到。未经学校同意,请勿提前返校。

三、华侨大学


8月22、23日(星期六、日)学生报到注册(在境外学生另行通知)。

8月24日-9月4日为开学预备周,安排复习、辅导答疑及考试(补考)。

9月7日(星期一)新学期正式上课。

9月20日(星期日)2020级新生报到注册。

四、福建农林大学


第一批:各校区(含金山学院)2017级本科生(含2016级城乡规划专业);硕博士研究生毕业年段学生。报到时间:8月18日。

第二批:1.金山校区(含金山学院)2018级本科生(含2017级城乡规划专业);旗山校区和安溪校区的2018级、2019级本科生;硕博士研究生非毕业年段学生。报到时间:9月5日。

2.金山校区(含金山学院)2019级本科生。报到时间:9月6日。

第三批:各校区(含金山学院)2020级本科新生、硕博士研究生新生。报到时间:9月22日。

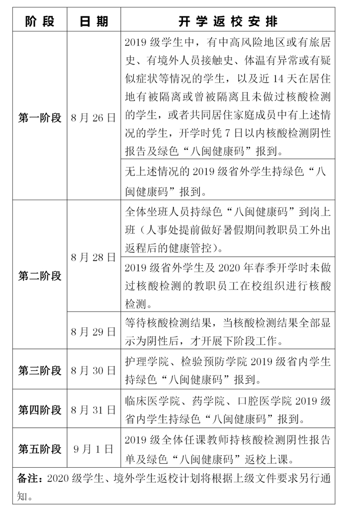
五、福建医科大学


      一、2020年8月28日:在校生注册

二、2020年9月7日:2020级新生报到 :普通本科(含中国政府奖学金 来华留学生、港澳台侨生)

2020年9月7日:专升本

2020年8月15日:临床医学、口腔医学专业学位 硕士研究生(含来华留学研究生)

2020年9月7日:其他研究生(含来华留学研究生)

2020年10月8日:自费来华留学本科生

三、2020年9月8日~25日:(2020级普通本科新生入学教育、体检复查和军训

四、2020年10月9日~11日:自费来华留学本科生新生入学教育、体检复查、涉外事务办理等

六、福建中医药大学


1.老生2020年9月4日报到注册,9月7日正式上课。2.新生9月16日报到,9月17日~ 10月10日入学教育、军训,10月12日正式上课。

七、集美大学


(一)本科生。2020年暑假放假时间为6月20日—9月2日。原定2月22日—23日的2019-2020学年第一学期补考时间调整到9月1日—3日,需参加补考的学生须于8月31日返校。9月3日注册,9月4日—13日安排2019-2020学年第二学期课程考核,9月14日正式上课。因今年高考时间推迟,本科新生入学报到以录取通知书时间为准。

(二)研究生。原则上2020年暑假放假时间为7月4日—9月12日,各学院和导师根据科研等方面实际需求作具体安排。9月13日注册,9月14日正式上课。研究生新生入学报到以录取通知书时间为准。

(三)继续教育学院、海外教育学院根据实际情况安排并通知学生。

八、福建工程学院


 

(一)全校学生暑期放假时间为7月6日至9月11日。

(二)学生(不含2020级新生)9月12日至9月13日注册和集中学习,9月14日开始上课。

(三)2020级新生(本科生、研究生),10月10日报到注册,10月11日开始入学教育。本科新生10月15日开始上课,军训时间另行通知。研究生新生10月12日开始上课。

(四)各学院应按照学工处、研究生处、国际处的具体要求分别报送本科生、研究生以及留学生返校情况。

九、厦门理工学院


学校定于2020年8月29日起,安排符合疫情防控要求的在校生分批、错峰返校。1.研究生安排在8月29日、8月30日返校;2.本科生按实际教学安排分五个批次返校,各批次时间点依次为:8月29日、8月30日、9月3日、9月9日、9月13日;每批次返校的具体名单及有关要求由各二级学院(与本通知同步)通知学生。3.新生(含研究生和本科生)报到时间以录取通知书上告知的时间为准,不得提前到校。4.未接到学校返校通知前,尚在国(境)外的外籍学生暂不入境和返校。

十、闽南理工学院


9月11日各学院福建省外学生报到;

9月12日光电学院、土木学院、财会学院、外语学院,服装学院服装设计与工程、服装与服饰设计、视觉传达设计专业福建省内学生报到;

9月13日电子学院、信管学院、经管学院、体育学院、光华学院,服装学院环境设计、产品设计、数字媒体艺术专业福建省内学生报到。

9月14日正式上课。

十一、武夷学院


1.8月31日全体师生返校报到。2.9月1日正式上课。3.9月20日2020级新生报到。

十二、龙岩学院


(一)除巡视整改责任单位以外,其他教职员工7月6日(星期一)开始实行轮休。

(二)全校行政、教辅、后勤工作人员和涉及提前返校复课的二级学院教职员工8月17日(星期一)正式上班。

(三)老生8月18日(星期二)起分批错峰返校复课,新生9月20日(星期日)起分批错峰报到,返校复课及报到方案另行通知。

(四)目前尚在国(境)外的师生,返校时间视疫情情况另行通知。

十三、厦门工学院


十四、泉州师范学院


1.行政9月3日报到,教师9月5日报到。2.老生9月4-6日新学期报到注册,9月7日正式上课。3.2020级新生9月20日报到。

十五、仰恩大学


(一)2017级、2018级、2019级学生及2020级第二学位新生:8月29日至8月30日报到。按照疫情常态化防控要求,禁止任何学生提前返校。

(二)2020级全日制本科及专升本新生:9月13日至9月14日报到。按照疫情常态化防控要求,禁止任何新生提前到校。9月16日上午举行新生开学典礼暨军训动员仪式。

十六、莆田学院


一、学生返校时间。8月15日(周六)起安排学生错区域、错层次、错时、错峰返校。学生返校具体时间和要求,由各二级学院按照学校安排批次,逐一通知到学生。未接到返校通知的学生,一律不得返校。

二、新生报到时间。2020级新生报到时间根据学校招生工作实际另行通知。

十七、福州大学至诚学院


8月30日为学生注册时间,8月31日正式上课,9月7日至9月20日为学生补考时间。

十八、厦门华厦学院



十九、阳光学院


 1.2020年8月23日为学生注册时间,8月24日正式上课。2.2020级全体新生10月10-11日报到,10月12-25 日军事训练,期间组织新生入学教育,10月26日正式上课。

二十、泉州医学高等专科学校



二十一、福建信息职业技术学院



第一批学生返校安排:

1.2020年8月19日,建筑工程系、文化创意与旅游学院(原海峡旅游学院和数字创意学院)学生返校(平潭新校区)。

2.2020年8月20日,商贸管理系学生返校(平潭新校区)。

3.2020年8月21日,建筑工程系、文化创意与旅游学院、商贸管理系学生正式上课。

4.2020年8月28日,建筑工程系五年专学生返校(平潭新校区)。

第二批学生返校安排:

1.2020年8月22-23日,智能制造学院(原机械工程系、自动化工程系)学生返校(杜园校区),同步开展宿舍搬迁平潭新校区工作。

2.2020年8月23-24日,智能制造学院(原机械工程系、自动化工程系)学生返校(龙腰校区),同步开展宿舍搬迁平潭新校区工作。

3.2020年8月23日,智能制造学院五年专学生返校(平潭新校区)。

4.2020年8月26日,智能制造学院学生正式上课(平潭新校区)。

第三批学生返校安排:

1.2020年8月27日,物联网与人工智能学院部分(原计算机工程系)杜园校区学生返校,同步开展宿舍搬迁调整工作。

2.2020年8月28日,物联网与人工智能学院部分(原计算机工程系)龙腰校区学生返校,同步开展宿舍搬迁调整工作。

3.2020年8月28-29日,物联网与人工智能学院部分(原电子工程系)平潭校区学生返校搬迁。

4.2020年8月30日,物联网与人工智能学院五年专学生返校(龙腰校区、杜园校区)。

5.2020年8月31日,物联网与人工智能学院学生正式上课(龙腰校区、杜园校区)。

二十二、黎明职业大学


各学院:根据学校安排2020-2021学年第一学期定于9月4日-9月6日, 2018-2019级学生报到,9月7日(星期一) 2018-2019级学生正式上课;10月9日-10月11日2020级新生报到,10月12日-20日2020级新生军训,2020级新生排课时段为:第7-19周,第20周为考试周。

二十三、泉州职业技术大学


二十四、福建船政交通职业学院



本学期共21周。2020年9月5- 6日(周六、周日)注册,9月7日 正式上课。新生报到10月11日,新生入学教育10月12-14日。

二十五、厦门南洋职业学院


一、学生暑假时间安排

2018级、2019级学生放假时间:2020年7月10日—9月4日。9月5、6日报到,9月7日正式上课。2020级新生报到时间:以录取通知为准。二、教职工暑假时间安排教职工放假时间:2020年7月13日—8月31日。9月1日正式上班。

二十六、厦门软件职业技术学院


二十七、福建林业职业技术学院



9月7日老生、接轨生正式上课;10月10日新生报到,老生停课迎新;11日发放新生教材;10月12日新生正式上课,10月12-18日晚上入学教育。

二十八、福州黎明职业技术学院


2020-2021学年第一学期开学时间:2020年9月10日(星期四)教职员工、老生报到。(新生报到时间另行通知)

上述

福建各高校秋季开学时间

来自各学校官网(微)权威信息。

请同学们随时关注开学信息,

如有变化,

以学校最新通知为准。

你们学校什么时候开学?


    
  
  

加载中...