新浪新闻

力帆集团申请破产,曾经的“中国摩托车之王”在“四轮时代”惨败!

重庆商报

关注

原标题:力帆集团申请破产,曾经的“中国摩托车之王”在“四轮时代”惨败!

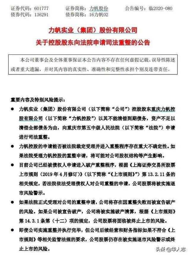
8月7日晚间力帆股份发布公告称,公司控股股东重庆力帆控股有限公司(以下简称“力帆控股”)以其不能清偿到期债务,资产不足以清偿全部债务为由,向重庆市第五中级人民法院(以下简称“法院”)申请进行司法重整。

这个曾经的“中国摩托车之王”,在破产传言中风雨飘摇苦苦支撑了两年多时间,一度辟谣,终于还是倒在了2020年这个多事之秋。

这次申请破产的是控股股东力帆控股,根据股东数据显示,总共拥有力帆集团47.08%的股份,是力帆集团的最大股东。

而根据“天眼查”的数据,这个“力帆控股”实际上就是力帆集团创始人尹明善一家人控制的公司。法人为其妻子陈巧凤,而股东中有尹明善和他的一双儿女。

据了解,力帆控股的申请能否被法院裁定受理并进入重整程序存在重大不确定性,将可能对该公司股权结构等产生影响。

目前该公司已经被债权人申请进入破产重整程序,根据《上市规则》等相关规定,若法院依法受理债权人对力帆控股的重整申请,公司将存在因重整失败而被宣告破产的风险。如果公司被宣告破产,公司将被实施破产清算,其股票将面临被终止上市的风险。

对此,力帆股份表示,2017年以来公司持续面临债务风险,虽竭力制定相关方案、通过多种途径化解相关问题,但仍不能彻底摆脱其流动性危机,导致资产不足以清偿全部债务,向法院申请司法重整。

根据资料显示,2014年之后力帆股份便出现大幅度资产负债率上涨,在2017年底,其资产负债率为75.72%。同时,根据力帆股份2019年财报显示,公司2019年实现营收74.5亿元,同比下降32.35%;归母净利润亏损46.82亿元,同比下降1950%,导致公司全年资产负债率暴涨至85.4%。

今年6月力帆股份发布公告称,目前公司涉及诉讼(仲裁)392件,涉及金额29.06亿元,其中已判决(仲裁)221件,涉及金额18.36亿元,上述221个案件,公司均为被告,被判决需要承担对应金额的损失;尚未开庭案件82件,涉及金额5.8亿元。

实际上,力帆股份陷入困境还与其主营业务下滑有关。根据力帆股份官方介绍,公司主要从事乘用车(含新能源汽车)、摩托车、发动机、通用汽油机的研发、生产及销售(含出口)及投资金融,而乘用车产品涵盖轿车、SUV及多功能乘用车(MPV)三大类别。

2019年力帆股份销售传统乘用车2.25万辆,同比下滑75.52%;新能源汽车3091辆,同比下滑69.49%。这一颓势延续至2020年,今年上半年力帆乘用车销量仅为978辆,同比下滑95.29%;新能源累计销量549辆,同比下滑新56.32%。

同样在摩托车板块,力帆也出现下滑,今年上半年摩托车级摩托车发动机分别累计销量为21.35万辆和35.50万台,同比下滑29.03%、11.28%。不过其通用汽油机业务较为良好上半年销量为18.54万台,同比增长20.18%。

曾经创造了重庆首富的力帆集团,如今前途未卜,命悬一线,它究竟是怎样一步一步走到这个田地呢?

力帆危机由来已久

力帆内部其实早已“风雨飘摇”

今年6月30日,力帆股份发布的公告称,债权人嘉利建桥以公司不能清偿到期债务,明显缺乏清偿能力,但仍具有重整价值为由,向法院申请对公司进行重整。

7月21日力帆股份发布的公告,称已离职的董事杨彬累计减持52500股,马可累计减持109400股,减持数量均已过半。

从去年至今,作为力帆股份的主要资产,力帆汽车在销量方面的表现较差:2019年全年销量为4129辆,月均销量不足400辆。

今年,力帆汽车的情况更加糟糕:1—6月份,力帆汽车销量为337辆,月均销量不足60辆。

重庆首富暮年悲凉

2020年,尹明善82岁了。10年前,72岁的尹明善带领着力帆集团成功上市,他也成为了重庆首富。那个时候的他,是无数中国人崇拜的励志偶像。他这一生,充满传奇。

尹明善,1938年出生在重庆涪陵,20岁那年,还是重庆一中高三学生的他,即将考入大学,却因为一些“资本主义倾向”的言论,被人告发,导致他20年的牢狱生涯。

是的你没看错,因为说了一些话,就被关了20年,如果不是因为1978年结束了那场运动,说不定他还要在劳改农场度过剩下的人生。

狱中的尹明善并没有沉沦,他开始大量阅读书籍和自学英语,等到20年后出狱,40岁的他,英语水平已经达到了可以翻译英文书籍的水平。也正因如此,他出狱后不久就获得了到重庆设计院当英语老师的工作。

可当老师工资太低,尹明善干了几年之后,就辞职下海,做起了图书生意。1985年,尹明善创办了“重庆职业教育书社”,自己编辑发发行《中学生一角钱丛书》,每本赚1分钱,卖了1000万册,赚到了人生第一个10万元。

可这一分钱的生意,渐渐已经入不了尹明善的眼。他觉得图书生意难以做大,不断寻求着可以“大干一场”的机会。

到了90年代,尹明善在与一帮摩托车修理厂的朋友聊天时,发现了商机。

朋友告诉他:每个月需要几百台发动机,却要到河南去买,价格很高而质量很差,本地虽然有两大摩托车巨头嘉陵和建设,但人家根本不愿意把发动机卖给小修理厂,只能舍近求远。

尹明善想,如果他能生产出发动机,卖给这些小厂,不是一条财路吗?于是他想到一个办法:去建设集团的维修部将发动机的主要零配件买过来,然后自己组装发动机,成本只需1400,但可以卖到近2000元。建设集团过了好一段时间才反应过来,下令一个零件都不许卖给尹明善,但为时已晚。

掌握了发动机这个“核心科技”的尹明善,已经生产出了自己的摩托车——力帆摩托。

90年代,摩托车作为新式交通工具,曾经是中国家庭的富裕标志,尹明善抓住了这个造富机会,在摩托车巨头云集的重庆杀出一条血路,成为后来居上的中国摩托车巨头。

十年的苦心经营,力帆创造过多个国内第一,第一个四冲程100型发动机,第一个买下甲A联赛足球队的摩托车企业,到2003年,力帆摩托已经成为了全国最大的摩托车生产商,尹明善也多次登上了福布斯中国富豪榜。

大器晚成的尹明善,在2017年79岁的时候,选择退休,而许多中国企业家不同,他并没有选择把企业交给儿女,而是选择了一位在力帆工作多年,能力和声望都被他看好的牟刚。

如今力帆集团债务危机重重,82岁的尹明善有可能还要亲自出来主持大局,但是否能够“力挽狂澜”却希望微茫。

一步走错全盘皆输

今天的败局,在2003年尹明善的力帆成为中国最大的摩托车制造商开始,似乎就已经埋下了危机的种子。

从力帆汽车这些年的业绩可以很清楚的看出,尹明善的失败历程。

从2015到2018年,力帆新能源汽车销量节节下滑,分别为14874辆、5550辆、7738辆和10166辆。而2019年前5个月,力帆新能源车销量仅为1011辆,同比暴跌57.77%。

十几年来力帆共推出各类汽车28款,如今只有1款在售,27款停产或者停售。

2016年力帆汽车的“骗保事件”,更是雪上加霜。

2016年10月,力帆股份自曝骗保,公告称:2015年共有2395辆汽车不符合新能源汽车申报条件,涉及中央财政补助资金1.14亿元。

那一年,力帆汽车的销量跌倒了谷底,好不容易经营起来的一点品牌,也消磨殆尽,尹明善就算再有本事,也难有回天之力。

进军汽车领域十几年来,力帆汽车推出了多款车型,但在竞争激烈的汽车市场,并没有杀出一条血路,不管是传统汽车还是新能源汽车,尹明善都努力去尝试了,换来的只是被拖垮的财务。

何去何从?至今仍无定论

一个月前,三三电器、石化商贸、逸境环保等分别向法院申请对力帆股份旗下全资子公司力帆乘用车、力帆汽车销售、力帆汽车发动机、无线绿洲、移峰能源申请进行重整。

据悉,力帆控股的重整申请能否被法院受理,以及重整成功与否都存在重大不确定性。若该申请被法院受理,力帆的股权结构或将发生改变,虽然之后仍面临退市警示以及终止上市的风险;但若重整失败,力帆股份有可能被宣告破产,随后进行破产清算。

有消息称,吉利汽车收购力帆股份已成定局,届时力帆股份将仅保留摩托车板块,其余部分包括上市公司壳资源、生产资质、金融牌照等均由吉利汽车接盘。

对此,吉利控股集团相关负责人回应称:“对此事不知情。”

编辑/钟莹曈

来源/界面新闻、华人志、中国财富帮、汽车观察、国际金融报

加载中...