4月22日起衡水可办养犬登记 养犬管理服务费初次登记每犬500元
河北长城网
原标题:4月22日起衡水可办养犬登记 养犬管理服务费初次登记每犬500元
长城网衡水讯(实习记者卢婉凤)记者从衡水市公安局获悉,该市于4月22日开始受理养犬登记,初次登记费为每犬500元,同时公布全市39处养犬免疫登记便民服务网点。
按照《衡水市养犬管理条例》,饲养犬龄满三个月的犬只,养犬人应当自取得犬只狂犬病免疫证明之日起十五日内,向居住地公安机关申请办理养犬登记。
居民在手机应用市场或者扫描二维码下载“68宠物”APP,注册成为用户;按照提示上传相关资料后选择养犬免疫登记便民服务网点,提交审核;待公安机关审核通过后,携带犬只、免疫证到所选择的养犬免疫登记便民服务网点办理相关业务;工作人员对登记信息以及犬只的免疫进行核查或检测,确定无误后,符合条件的录入犬只免疫信息或重新进行免疫接种、代收养犬管理服务费、为犬只注射电子芯片、发放犬牌。
文明养犬,请为您的爱犬办理养犬免疫登记证。衡水市公安局 供图
据了解,养犬管理服务费主要用于信息登记、电子标识植入、犬牌、管理服务等相关支出,属于行政事业性收费,由公安部门统一征收,并出具省财政厅统一印制的财政票据,通过省非税收入征收管理系统上缴国库,实行收支两条线,纳入公共财政预算管理。
凡是在衡水市行政区域内严格管理区内养犬的市民,应当按照养犬管理服务费收费标准缴纳费用,初次登记费为每犬500元,犬只年度检验费为每年每犬100元(不含犬只免疫费)。相关行业协会、依法成立的动物保护组织等社会组织收养流浪犬、无主犬的,收养期间免收养犬管理服务费;盲人饲养导盲犬、肢体重残人饲养扶助犬的,免收养犬管理服务费;军用、警用等特种犬只,教学、科研、表演等特殊性质犬只以及肉用犬养殖的管理,按照国家有关规定执行。任何单位和个人不得随意改变养犬管理服务费的用途,不得截留、挪用养犬管理服务费。
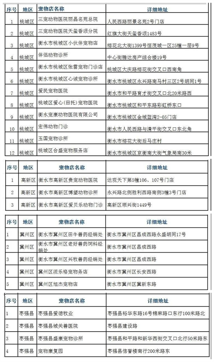
附:全市39处养犬免疫登记便民服务网点。