新浪新闻

深圳版禁野令公布 哪些动物能吃要看“白名单”

第一财经

关注

原标题:深圳版禁野令公布,哪些动物能吃要看“白名单”

深圳市的《条例》被各方认为是目前国内出现的最严地方法律。不仅以“白名单”的形式规定了可食用动物及其制品,而且也切割出了禁止食用的动物范围。

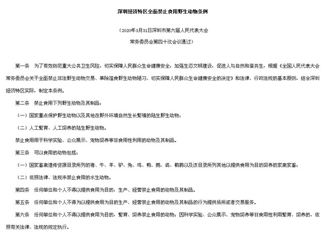
《深圳经济特区全面禁止食用野生动物条例》(下称《条例》)今天正式对外公布。由于该《条例》征求意见稿提出甲鱼蛇狗鸟都不能吃,曾引发社会广泛热议。

在31日下午召开的深圳市六届人大常委会第四十次会议第二次全体会议上,该《条例》获表决通过,自2020年5月1日起施行。

深圳市的《条例》被各方认为是目前国内出现的最严地方法律。首先,该条例以“白名单”的形式规定了可食用动物及其制品,包括国家畜禽遗传资源目录所列的猪、牛、羊、驴、兔、鸡、鸭、鹅、鸽、鹌鹑以及该目录所列其他以提供食用为目的饲养的家禽家畜;依照法律、法规未禁止食用的水生动物。

其次,切割出了禁止食用的动物范围,包括国家重点保护野生动物以及其他在野外环境自然生长繁殖的陆生野生动物;人工繁育、人工饲养的陆生野生动物。同时,禁止食用用于科学实验、公众展示、宠物饲养等非食用性利用的动物及其制品。

深圳市人大常委会法工委有关负责人对记者表示,《条例》将国家重点保护野生动物、其他在野外环境自然生长繁殖的陆生野生动物以及人工繁育、人工饲养的陆生野生动物全面纳入禁食范围,与全国人大常委会作出的《关于全面禁止非法野生动物交易、革除滥食野生动物陋习、切实保障人民群众生命健康安全的决定》(下称《决定》)要求是一致的。

对于社会公众普遍关注的能否食用猫狗等宠物问题,该负责人表示,猫狗作为宠物,与人类建立起比其他动物更为亲近的关系,禁止食用猫狗等宠物是许多发达国家和地区通行做法,也是现代人类文明的要求和体现。

对于可食用动物范围是如何划定的问题,该负责人介绍,自然界野生动物有150多万种,我国自然分布的野生脊椎动物有7300多种,还有数量庞大的野生无脊椎动物,在全面禁止食用野生动物的大原则下,无法通过一一列举制定“禁止食用动物目录”。对此,全国人大和国家有关部门明确,可食用陆生动物应当在“目录”所列的家禽家畜范围内,“目录”以外的陆生动物不得食用,《条例》列出可食用动物的范围,与全国人大作出的《决定》要求是吻合的。

据第一财经记者了解,国家现行畜禽遗传资源目录共列出了20种动物,即:猪、鸡、鸭、鹅、特禽、黄牛、水牛、牦牛、大额牛、绵羊、山羊、马、驴、骆驼、兔、梅花鹿、马鹿、水貂、貉、蜂。在这个目录中,有10种是深圳市场上主要销售、市民普遍食用的家禽家畜。

这位负责人表示,目录中马、骆驼、梅花鹿、马鹿、水貂、貉、蜂等动物主要是药用或其他经济用途,目前农业农村部、国家林草局等正在按照全国人大《决定》要求,制定、调整相关目录和配套规定,所以《条例》在列出10种动物后,采用兜底条款的形式规定可食用陆生动物范围还包括“该目录所列其他以提供食用为目的饲养的家禽家畜”,将来如果国家相关目录作出修改,深圳的可食用动物范围也将随之相应调整。

2月25日,深圳市《条例》(草案征求意见稿)开始征求社会各方面的意见。征求意见稿的说明称,对于社会比较关注的经人工繁育、饲养的龟、甲鱼、蛇、鸟、昆虫等野生动物,也具有不小的疫病传播风险,无法保证食用的安全性,为此《征求意见稿》将上述动物排除在可食用动物范围之外。

但深圳市的这一说法,一度让全国的甲鱼养殖业者、相关研究人员和政府官员担起心来。一旦其他地方纷纷效仿该怎么办?

随后,各地龟鳖产业协会、养殖企业纷纷给全国人大、各地政府和深圳市人大常委会递交意见书,水产专家也纷纷发声,呼吁为上千亿产值、数百万从业人员的龟鳖产业留一条生路。

3月4日,农业农村部印发关于贯彻落实《全国人民代表大会常务委员会关于全面禁止非法野生动物交易、革除滥食野生动物陋习、切实保障人民群众生命健康安全的决定》进一步加强水生野生动物保护管理的通知。

通知明确,“中华鳖、乌龟等列入上述水生动物相关名录的两栖爬行类动物,按照水生动物管理。”这意味着,甲鱼能否食用的问题有了明确的答案:可以吃了。

《条例》还规定,推行冷链配送、禁止私宰和畜禽活体交易。深圳市人大常委会法工委上述负责人表示,这既有利于提升动物食品检验检疫和安全监管水平,确保动物食品质量安全,又有利于减少人类与动物的不适当接触,避免人兽共患的疫病向人类传播扩散,同时也防止野生动物通过农贸市场、超市、餐馆等端上餐桌。

上述负责人表示,深圳的《条例》加大了对食用国家重点保护野生动物及相关行为的处罚力度,如对食用国家重点保护野生动物行为,《条例》规定处动物及其制品价值或者货值金额五倍以上三十倍以下罚款,对比现行有关法律、法规,处罚幅度和额度都有所提高,突出对珍稀、濒危野生动物重点保护原则。同时也适当加大对与食用禁止食用的野生动物相关的其他违法行为的处罚力度,如对违法提供场地或者交易服务的,规定有违法所得的处违法所得三倍以上十倍以下罚款;以禁止食用的动物及其制品名称、别称或者图案制作餐饮招牌和菜谱的,处一万元以上五万元以下罚款等。

文/章轲

责任编辑:范斯腾 SN237

加载中...