新浪新闻

乘公交致13人感染,研究:新冠在密闭空调车厢可传4.5米

澎湃新闻

关注

原标题:乘公交致13人感染,研究:新冠在密闭空调车厢可传4.5米

眼下,随着复工复产陆续推进,公共交通疫情防控也愈发重要。

澎湃新闻(www.thepaper.cn)注意到,近日,有研究以一起乘坐公共交通引发13人感染的聚集性疫情为案例,探讨密闭环境下气溶胶传播的可能性。

研究发现,新型冠状病毒传播能力较强,在密闭空调车厢内传播距离最远达4.5m,病毒至少在30分钟内可漂浮在空气中并导致感染发病。因此,建议搭乘公共交通工具时做好个人防护,同时保证公共交通工具内的换气和新风量,做好车厢内的清洁消毒。

1人乘大巴,致同车8人感染

该研究题目为《一起在公共交通工具内气溶胶传播的新型冠状病毒肺炎聚集性疫情流行病学调查》,由中华预防医学会主办的《实用预防医学》3月5日首发。作者包括罗垲炜、海政等人。

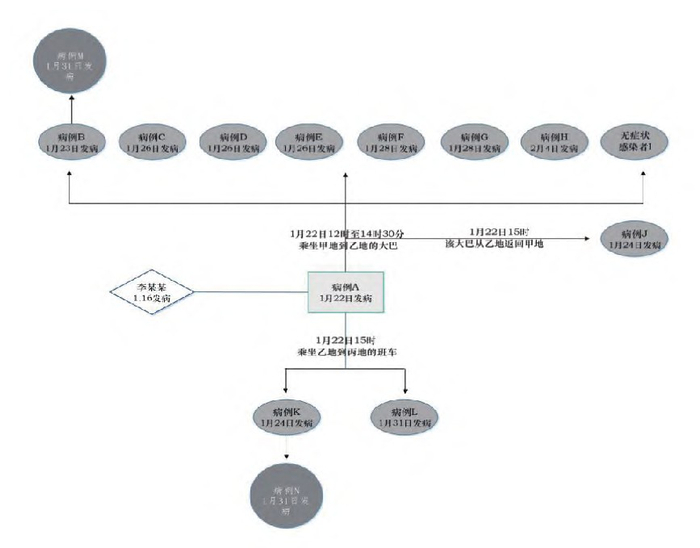
研究介绍了一起发生在湖南省某地、由乘坐公共交通工具引发的聚集性疫情:1月28 日,乙地报告1 例新冠肺炎疑似病例(病例A)。

该患者1月22 日发病,1月29日确诊,发病前第5天和第3天曾与其甲地同事李某某(确诊病例,1 月16 日发病)有共同聚餐和办公的经历。

1 月22 日12点,病例A(未戴口罩)乘坐甲地大巴,14 点到达乙地,导致同车7人发病(病例B-病例H),此外还有一名无症状感染者(病例I)。

1月22日15:40,病例A(未戴口罩)乘坐班车,车程约1小时,导致同车2 人发病(病例K和病例L)。

当日病例A乘坐的大巴抵达乙地后,停留30分钟(停留期间车辆未做消毒处理),又载客返回甲地。1名乘客(病例J) 搭乘该车后(座位与病例A之前乘坐过的座位临近),1月24 日发病。据调查,病例J无其他特殊旅居史和接触史。

该起疫情还引发了三代续发病例:和病例A同车的病例B、病例K之后分别有1名亲属发病,即病例M和病例N。

这起导致13人感染的聚集性疫情是在怎样的环境下发生的?

研究显示,病例A 1月22日中午乘坐49座全封闭空调客运大巴。该大巴一层为行李舱,二层为客座舱,车长11.3m,车宽2.5m。司机座位在最靠前的次高层,除司机外共有48个客座,车辆出站时搭乘46人,在路旁接客2人。

病例A与车上最近的一例被感染者(病例E)之间距离不足0.5m,与最远的一例被感染者(病例G)之间距离约为4.5m。

据调查,病例G和病例A分别从大巴车的前后门上下车,途中也没有近距离接触行为。调取当时车上的视频发现,车上大部分人都未戴口罩,车上被感染的病例均未戴口罩。

病例A 1月22日中午从甲地到乙地乘坐的大巴车及被感染者 (病例) 座位情况

1月22日下午,病例A乘坐18座空调小巴,车窗均未开。车长5.5m,车宽2.5m。除司机外共有17个客座。车上共12人,仅1人佩戴了口罩,车上被感染的2人均未戴口罩。病例A与最远的一例被感染者(病例K)之间距离约为4.5m。

病例A 1月22日下午从乙地到丙地乘坐的小巴车及被感染者 (病例) 座位情况

新冠病毒在密闭环境有气溶胶传播的可能

研究指出,该起聚集性疫情共发现密切接触者243人,其中10名确诊病例和1名无症状感染者。二代病例B的密切接触者M、二代病例K的密切接触者N之后也发病。

并且,10例二代病例和1例无症状感染者除与确诊病例A共同暴露于大巴车外,调查发现均无其他明确的流行病学(暴露)史。2例三代病例除分别与本案例中的1名确诊病例有明确接触史外,调查未发现其他流行病学(暴露)史。

研究认为,本次聚集性疫情对于新型冠状病毒的传播方式有两点重要提示。

一是在密闭的空调车厢内,病毒传播距离有可能超越目前认为的飞沫传播距离 (通常为1m)。本次调查中,病例A乘坐的是一台全封闭空调大巴,与最远的1例被感染者(病例G)之间距离约为4.5m。

“可能原因是在全封闭空间内,空气的流动动力主要来自于空调产生的热风推动,热空气上升可以将带有病毒的飞沫颗粒运送至较远的距离,远超过通常认识的1m距离。”研究称,本起疫情中出现的远距离传播也提示新型冠状病毒在密闭环境内有气溶胶传播的可能性。并且,在有空调风影响的密闭环境内,新型冠状病毒的传播距离会超过通常认识的1~2 m距离。

二是病毒在车厢内有效存活的时长不低于30分钟,且病毒存量能够达到足以致人发病的水平。如病例A搭乘的大巴在乙地停留30分钟后,一乘客(病例J)搭乘该车返回甲地,在此过程中感染发病。

研究表示,本次聚集性疫情对公众、特别是搭乘公共交通工具的乘客个人防护方面有一些提示。

疫情流行期间,出行人员要做好防护物品准备,按照停留时间、出行地卫生设施状况等, 准备一定数量的医用口罩、免洗手消毒剂等。搭乘较为密闭的公共交通工具如地铁、汽车、飞机时,应全程佩戴好口罩,同时尽量减少手与公共区域的接触,避免手在清洁前接触面部。应当尽量保持空气流通,适量打开车窗,包括司机舱的窗户。如属密闭式/空调式车厢等,应将新风送风量调至最大,增加换气的次数。一般情况下车厢内每天清洁消毒1-2次,特别注意在抵达终点站下客后对车辆内部空间进行清洁消毒1次。

澎湃新闻注意到,国家卫健委办公厅2月21日印发的《新型冠状病毒肺炎防控方案(第五版)》指出,新型冠状病毒主要传播途径为经呼吸道飞沫和接触传播,在相对封闭的环境中长时间暴露于高浓度气溶胶情况下存在经气溶胶传播的可能,其他传播途径尚待明确。

3月3日,国家卫健委办公厅、国家中医药管理局办公室印发的《新型冠状病毒肺炎诊疗方案(试行第七版)》也明确提到,新型冠状病毒“在相对封闭的环境中长时间暴露于高浓度气溶胶情况下存在经气溶胶传播的可能”。同时,由于在粪便及尿中可分离到新型冠状病毒,应该注意粪便及尿对环境污染造成气溶胶或接触传播。

对于病毒存活时间,国家卫健委专家组成员、北京地坛医院感染二科主任医师蒋荣猛曾介绍,研究发现,病毒在光滑的物体表面可存活数小时。如果温度、湿度合适,有可能存活数天,甚至可能存活达到5天。

加载中...