新浪新闻

方柏林网课十讲2|如何上录播课?

澎湃新闻

关注

原标题:方柏林网课十讲2|如何上录播课?

新冠肺炎催生了人类历史上最大规模的网络教学。 “停课不停学”的号召让线上新学期拉开帷幕。殊料教育机构猝不及防,一时间“翻车”事件频发,学生抓狂,家长疯掉。很多老师对临时转行当“主播”一事也叫苦不迭。

方柏林老师自从2005年离开美国雪城大学后,一直帮助老师设计课程,包括网络课程。2016年开始修读远程博士学位,2019年顺利毕业,这些让他对网络学习的效果与效率深信不疑,也希望国内的师生能体会到其中的美妙。方柏林新书《网课十讲》也将于今年由华东师范大学出版社出版。

远在美国的方柏林日前受华东师范大学出版社邀请,在网上开设系列网课,就“停课不停学”相关话题展开讨论。此为第二讲。

古代思想家荀子曾称:“不闻不若闻之,闻之不若见之,见之不若知之,知之不若行之;学至于行之而止矣。”很多时候,我们想深入了解某项知识,光“听之”不够,还需要“见之”。视频让学习者“看见”。过去,网络课程受录像、存储、带宽等技术限制,视频教学是小部分人的专利;而今,大部分人的手机都有录像功能。录像从少数特殊场合的使用,进入到人人都可以操作的年代。

直播和录播都使用录像,只不过前者是同时在线,后者是事先录制,未必和学生同时在线。直播课由于和面对面教学形式类似,颇受老师欢迎。但它也有一些先天不足。

第一,

它要求老师学生同时在线,如果学生因种种原因(例如家中只有一台电脑/手机/平板电脑能打开直播平台,而其他人正好也要使用),不能在线,就会有所耽误。

第二,

直播课如果没有录下来,学生没有学会,回去查找非常困难。即便录下来,存档了,查找一样困难。直播的录像不像文字那样有方便的检索功能,能迅速找到相关的知识点。

第三,

直播课面临网速、流量、平台等方面的技术限制。有的软件在苹果手机上能安装,到了安卓手机上安装不了。

上面的这些限制和劣势,有些恰恰是录播课的优势。在视频教学方面,录播课更应该是主流选择。在这一讲里,我会分别介绍录播课需要考虑的一些问题。

录播课要达到什么结果

和直播一样,用视频、音频录播教学而非仅使用文字,会有一些强大的优势。不过录播也不是要把老师变成二流演员,或者是十八线主播。技术应该逐渐透明、隐身,让老师做老师而非主播,学生在听课而不是看戏。老师应该追求利用多媒体教学达成如下结果:

强化师生关系。

网课上如果老师一直不露脸,也不发声,而是躲在文字后面,则无法让学生了解老师是什么样的人。很多时候,人们是因为熟悉了一个人,才会在乎他要教的东西。个人在网课中的“社会存在”(social presence), 是学习效果的一部分,也是教学职业的乐趣之一。

增加学习渠道。

网络教学中内容呈现如果仅有一种方式,比如文字,是容易限制学习效果的。网络质量控制的一个共识,是增加学习的“多元渠道”(multiple paths to learning)。对于残障学生来说,增加学习渠道,有时候不是锦上添花,而是雪中送炭。如果大量使用文字阅读材料,要求学生家长打印,有些贫困家庭也会非常为难。他们或许连电脑都没有,遑论打印机?如果有音频可听,则能下载至手机上去听,这就让内容的发布有效得多,也会缓解看屏幕时间过长、视觉疲劳、影响视力这些问题。

节约教学时间。

这一点有些反常识:一般情况下,很多人会认为,制作录播课太花时间了,哪像我平时上课,铃一响我就可以走?其实,在一个老师的职业生涯中,同样的概念,可能要重复无数遍,学生的理解还参差不齐。如果把相关课程制作成录像,可重复使用,就不必再三讲述同样的概念,而把更多精力,放在学生辅导和答疑解惑上。

另外,文字交流速度比说话慢。我今年暑假做了一项研究,访谈了一些老师,后来我将录音转成文字,发现五分钟的说话,转换成文字后,竟然是七八百字。有些老师改作业的时候,打字过多,改用了录音或者录像提供反馈,发现速度快了,也更受学生的喜爱。

改进学习效果。

最后一点,也是最重要一点是,使用录播,可以改进学习效果。我们上一讲的多媒体教学原则部分也说过,“人们从‘文字+图片’中学到的知识,要胜过仅有文字的呈现方式”。从学习效果上来说,视频教学调动多重感官,可增强学习效果。教学中,有的知识属概念性知识,或许用文字说明即可,例如成语的释义。有的属于程序性、关联性知识或技能,比如方程式的解决,雨水的形成,用多媒体方式,更容易解释。

选择录播工具

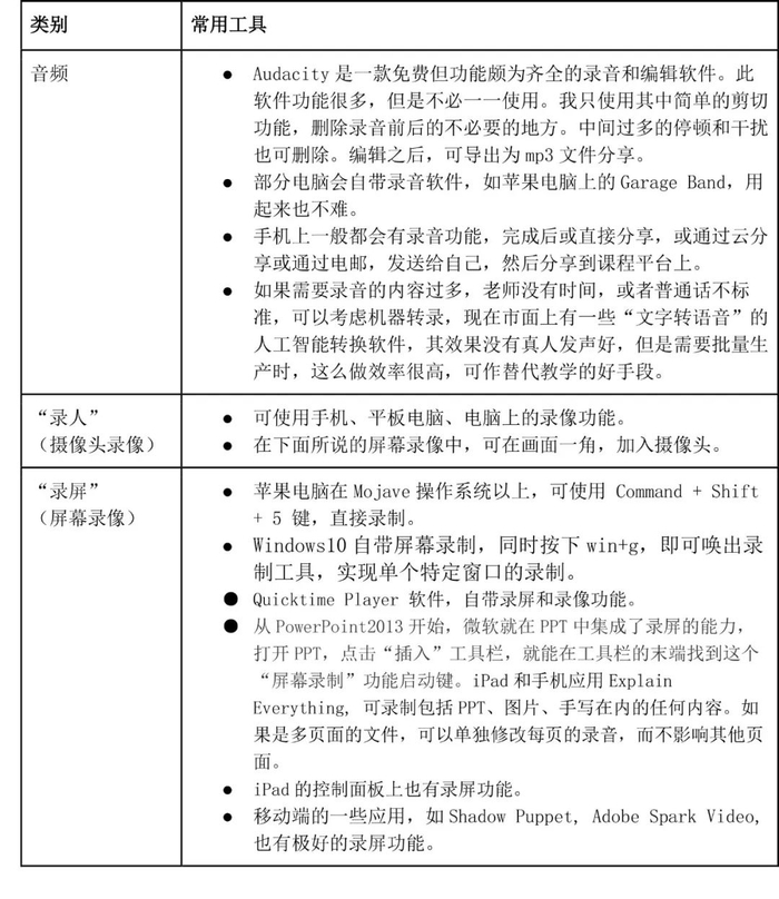
录播的工具,一般分为录音、摄像头录像(Webcam video)、屏幕录像(Screencast video,也称录屏)、屏幕录像+摄像头录像这几种。

录播的注意事项

和直播一样,预备录播时,需配备必要的语音、视频硬件,找到适合直播的地点和时间,关闭通知和提醒,以免录制过程中的干扰。同样,我们也建议在电脑上开设录播账户,以免现有的屏幕背景影响录制。除此之外,录播需要考虑的因素包括:

决定使用音频、摄像头录像,还是屏幕录像。

一般来说,如果不需要很多视角的讲解,仅仅语音即可。语音的文件更小一些,更容易发布和播放。录人的摄像,多适用于拍摄外部环境的,比如体育、舞蹈、演奏、绘画等不便于使用屏幕开展的教学,均可直接使用真人录像。不过,老师一边在黑板上书写或是在纸张上书写,一边录像的做法,通常不可取。纸张上、黑板上的字,学生不一定看得清楚。将要讲的内容扫描了在屏幕上讲解,效果也比那种教室内板书录像的效果好。

如果需要过多在屏幕上的讲解,建议使用录屏。录屏过程中,被录的可以是屏幕中的一个部分,比如演示文档主页面,凡是不在录屏框内的内容,都不会被录进去。这正好可以在边上摆放一些演示文档前后页的画面,知道接下来讲什么,也可以在边上放讲课稿,提示自己要将的内容。

录屏可以加入人的头像在一角落,注意放在哪个角落感觉最为自然。要造成的效果是这样的:屏幕上的人,给人感觉目光自然在看屏幕上的画面。另外,也多看摄像头,想象摄像头是学生的眼睛。如果总在看少看一侧的文档,好像老师自己注意力分散,会影响学生的学习。不妨先尝试一下,然后再正式录制。

根据“有效期”来决定录播效果。

教学录像和电影院放映的电影,应该是两种“生物”。电影需要精雕细琢,导演不满意就喊cut, 然后重来。教学录像未必需要这样大费周章。很多教学录像属于“用后即毁”,比如给学生提供的作业反馈。用了一两次就不用的录像,如果费尽周折去录制、剪辑,我认为是一种浪费。但有的教学录像,如概念的讲解,可能以后要使用好多次。换言之,录像上架后,有效期是不一样的:有的就好比水果,放不了几天;有的好比干粮,可以储存很长时间。那种需要重复使用的录像,需要制作得更专业一些,必要时需使用录音室,在专业人员配合下完成,随后要进行剪辑,保证录像可以使用多次。如果是有效期不太长的录像,可以随性发挥,不需要过多剪辑,去掉头尾的冗余内容片段即可。这两种不同的有效期,决定了你的录播操作是“大制作”,还是随手拍录的小制作。老师应睿智地使用自己的精力和时间。

根据教学内容决定录制时间。

有的老师会对一两个小时的授课,原原本本全程录像。大部分时候,这么做是不可取的。从教学效果上来说,这么长时间的录像,学生长期处在被动接受状态,注意力能否维系是个问题。另外,若是回头查找,某个知识点到底在什么时候所讲,也很难检索,这会给老师本人和学生造成巨大不便。更为严重的问题是,这种录制对于电脑的内存要求很高,录制时间过长,电脑搞不好会死机,让先前所有努力全部报废。另外,长视频如果中间讲错了,修改起来也很困难。短视频大不了重来一遍。

那么缩短视频要缩到什么地步?曾有老师做过极端的尝试,制作“一分钟课程”,但并没有推广开来。毕竟很多概念在一分钟之内无法展开。那么到底在时间上如何切分?这个并无一个黄金定律,不过Youtube(油管)上教学录像的时间,平均在四五分钟左右。建议教学录像最长不超过15分钟。Youtube(油管)的视频限制就是15分钟,Screencast-o-matic(录屏工具)的免费版最长视频也是15分钟,这可作为天然的限制手段。

更关键的是要一个话题一个视频。这样的话,视频就会成为乐高玩具那样的模块,可以不同方式拼装。例如物理老师平时上课,可能会从牛顿力学定律,讲到相对论,再发散到杨振宁。如果做成网络课,最好把牛顿力学三定律当成单独的一个视频,便于学生日后的查找,也可以让此内容以新的方式,出现在其他课程中。如果以这种内容单元为指引来决定视频的切分,我们在时间上就可以稍微灵活一些,比如可以是两三分钟,也可以是十几分钟,关键看怎样能把一个知识点说透。

确定视频、音频的发布。

视频和音频制作之后,最好发布在专用的教学平台上,而不是发布在公共视频空间,如土豆和优酷。我们平时在公共平台上观看的记录,会被大数据利用,随后它会推送“相关内容”和“推荐内容”,而这些内容未必都是和教学有关的。这些平台上的广告,也会浪费老师和学生的时间,增加彼此的挫折感。

关于发布,另外需要考虑的一点是,如果学生不能在线观看这些视频怎么办?有的学生家里并没有网络,手机流量也有限,怎么办?

首先,要提供可下载的选择,让部分学生可以在有网络的地方先下载,带回家去看。

既然有下载的选择,我还建议慎重选择“高清”的发布选项,如果降低视觉质量,不影响教学效果,却能大大缩小文件,我会这么去做的。更理想的状况,

是为任何多媒体的课程内容,提供替换的文件,

比如音频文件有文字版,视频有字幕等等。在美国,很多地方有法律规定必须这么做,目的是保护残障学生平等的受教育权。在中国,也需要考虑这些,同时要考虑家庭条件有限、不能随时随地上网的学生。

录播在教学中如何使用

录播制作的课程内容,可以以多种方式用在教学当中,例如:

录播讲课 

录播制作的录像,可以作为授课方式,发布在网上,让学生集中或者随时去收看、收听。需要说明的是,直播和录播之间也可以相互转化,比如直播的课程,可以录制下来,作为录播课件,让没能参加或者仍没有搞懂的学生随后去看。如果学校规定老师必须在特定时间上课,老师可以先制作录播课程,在规定时间播放或发布给学生,这样效果等同于直播。

录播作业

学生的作业,可以以录播的方式完成,比如老师可以让学生提交录像作业,或是用录像的方式替代文字讨论。如果学生不熟悉这种框架,老师可以提供录制的提纲,并介绍常用的录像工具和分享方法。

录播反馈 

老师可以用录播讲解学生作业。我所在学校的老师非常喜欢使用这种方式批改学生作业,比如下图中,左上图是一位教育系老师用头像视频,点评学生作业。右上图是宗教与伦理课老师,用屏幕+头像的方式,点评学生的在线讨论。左下图是一位老师用录屏方式,点评一位学生的演讲提纲。右下图是一位艺术课老师,介绍学生的三维设计作业。这些一对一或者一对多的反馈,比较直观,学生很容易从反馈中获益。需要说明的是,如果是介绍具体学生的作业,而录像可能让更多人看到的话,画面可能要作必要的处理,以免暴露学生的个人隐私,包括名字、成绩等。

录播测评

录播的录音录像也可能成为测评的内容。例如我们有的音乐史课程,会播放一些音乐片段,让学生去识别是门德尔松还是勃拉姆斯的作品。还有一些老师的录像讲解中,穿插了一两道题目的小测验,检测学生是否理解录像的内容。Studio(一款专门用于屏幕影音捕捉的工具)软件,能够让老师在录像中间直接插入测试题。但是从教学法上来说,这样即看即考的做法,未必可取。根据认知科学的说法,如果学习者在学习过程中需要“回顾”(recall), 会强化记忆。前面看了后面就考,学生就丧失了回顾的机会。换言之,如果有一个15分钟的录像,与其每分钟问一道测验题,还不如15分钟看完后再去考,甚至间隔一段时间再考,这样会增加一些消化、回顾的机会,强化学习效果。

如果录播使用有效,会在很大程度上改变教学过程。小录像的使用,既加强了教学的直观性和趣味,也会把老师从同样内容的反复讲解中解放出来,更多给予学习者个体化的关注,以帮助他们的学习过程。从线下到线上教学的转变,最大的一个心理障碍,往往是老师觉得这样和学生互不见面,学习的效果大打折扣。视频让学生和老师以新的方式“面对面”。习惯了录播课的老师,日后把自己传统的课程改成网络课程,会轻松很多。

加载中...