新浪新闻

墨西哥甲型H1N1流感的经验与教训

澎湃新闻

关注

原标题:长三角议事厅︱墨西哥甲型H1N1流感的经验与教训

当前,新型冠状病毒疫情仍在继续,世界卫生组织将此次疫情列为第六起国际关注的突发公共卫生事件。2009年,爆发于北美、半年内迅速席卷全球的甲型H1N1流感病毒,则是《国际卫生条例(2005)》颁布后,被世界卫生组织列为的第一起国际关注的突发公共卫生事件。

2009年3至4月,墨西哥率先爆发猪流感疫情,引发了本世纪的第一次流感大流行。为避免“猪流感”一词对人们的误导,2009年4月30日世界卫生组织、联合国粮食及农业组织和世界动物卫生组织宣布,把猪流感改名为“甲型H1N1流感”。

以点带面:甲型H1N1流感蔓延全球

2009年4月15日,美国发现第一例甲型H1N1流感样本,4月18日报告国际卫生组织,4月23日向公众披露。仅仅10天之后,世界卫生组织宣布H1N1疫情成为“国际关注的突发公共卫生事件”。甲型H1N1流感疫情迅速以无法阻挡的速度蔓延,一个月左右感染人数就突破1万人。

2009年4月27日,世卫组织将此次甲型H1N1流感疫情警戒级别从3级提高到4级。2009年4月29日,世卫组织将甲型H1N1流感疫情的警戒级别从4级提高到5级,表明大流行迫在眉睫。2009年6月12日零时,世界卫生组织宣布,将甲型H1N1流感疫情的警戒级别从5级升至最高级6级。这是世卫生组织40年来第一次把传染病警戒级别升至最高级别。

甲型H1N1流感疫情在墨西哥、美国爆发后,疫情先后在美洲、欧洲、亚洲、大洋洲扩散。2009年6月2日,非洲的埃及报告确诊病例,至此甲型H1N1流感疫情已经蔓延至全球五大洲。2009年6月11日23时30分,世界卫生组织确认全球75个国家和地区共有27737例甲型H1N1流感确诊病例,其中包括死亡病例141例。一年之后的2010年8月10日,世界卫生组织才宣布,甲型H1N1流感大流行已经结束。这场历时16个月的世界范围的H1N1流感,造成约1.85万人死亡,出现疫情的国家和地区达到了214个。

墨西哥的应对举措

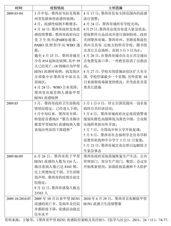
墨西哥是最早出现甲型H1N1流感疫情的国家,不同时间段所采取的主要措施详见表1。

在疫情初始阶段,由于绝大多数病例症状较轻,且未住院治疗,因此未引起社会和政府的广泛关注。也就没有采取相应地防控措施,这也在某种程度上放纵了疫情的扩散。

在疫情扩散阶段,墨西哥政府采取了以下主要措施:

(1)疾病监测。2009年4月17日墨西哥依据《国家流感大流行应急准备计划》,发布全国范围内的流感流行预警,建议在联邦范围内加强不明原因重症流感和肺炎疑似病例的监测,以及相应的咽涂片检查。墨西哥政府对其现有的公共健康监测网络实验室进行了更新,对国家监测实验室和28个州的监测实验室全部配备实时检测流感病毒。

(2)宣布进入紧急状态。2009年4月25日,墨西哥总统宣布墨西哥进入紧急状态。

(3)抗病毒药物。墨西哥的抗病毒药物储备只能覆盖1%的人口,因此政府需要制定科学合理的药物分发策略,以确保把药物发放到最需要的人手中。

(4)个人防护。墨西哥动用大量警力和士兵免费向市民发放口罩,敦促公众注重个人卫生,提高公众对甲型H1N1流感的防范意识等。关闭学校后墨西哥城市政府随后制定了“学校扶助紧急计划”,在全市各级各类学校推广施行。

(5)增加社会距离。墨西哥政府宣布关闭公共场所,取消或推迟大型活动,紧急停止墨西哥城以及墨西哥州所有学校的教学活动。4月27日将停课范围由原来的疫区扩大至全国,停课包括大中小学及幼儿园等教学机构,严防疫情蔓延。墨西哥政府宣布5月1日至5日暂停一切非基础性公共事务与经济活动。与此同时,开通800个热线电话,建立多个流动医疗站点,为疑似患者提供及时诊断和治疗。

(6)信息交流。墨西哥的健康促进部门向居住在31个州和首都的居民广泛发放宣传公共卫生知识的小册子和海报。电视、广播、出版等国家媒体开展健康促进有关的合作,为市民提供个人卫生防护有关的知识。

(7)部署科学研究。墨西哥政府拨款620万美元,成立一个由12名医学权威专家组成的专门委员会,以动员和协调墨西哥全国科研力量,进一步开展甲型H1N1流感病原学、流行病学、诊断试剂和疫苗开发等研究,并为政府提供疫情防控、医疗救治等方面的对策建议。

在疫情回落阶段,墨西哥政府开始采取措施恢复生产生活。公共管理部门、部分生产部门、餐馆、会议室开始重新使用。政府在学校中设立了检查站以便及时检查出疑似病人,阻断疾病传播链条。政府也通过各种方式呼吁国民在公共场所保持警觉,养成良好的个人习惯。此外,政府还对流感病毒进行严密监测,如当校园发现感染病例时暂时性关闭学校。

表1 墨西哥不同时间段甲型H1N1流感疫情情况及采取的主要措施

墨西哥甲型H1N1流感疫情应对的启示

(1)初期反应迟缓,代价昂贵。墨西哥初期发现、判断、决策缓慢,错失了控制甲型H1N1流感传播蔓延的最佳时机,导致流感性病例快速增加。2009年4月,墨西哥方面发现这种病毒可以人传人,随之确诊的人数和死亡人数在短期开始大幅增加。4月25日,墨西哥因感染甲型H1N1流感致死的人数达到68人,全国范围内的确诊病例有1004人。到了5月4日,墨西哥确诊人数已经超过5000人,死亡人数也急速上升至416人,死亡率约为8%。初期的反应迟缓直接导致了甲型H1N1流感疫情一度出现失控的状态,并且波及全球。此外,甲型H1N1流感疫情对墨西哥的社会经济也带来了巨大的冲击。2009年,墨西哥GDP增长率由2008年的1.14%陡然下降至-5.29%。

(2)中期综合措施力度大,效果明显。政府、企事业单位、社会全体动员,疫情在一个月左右得到了有效控制。墨西哥甲型H1N1流感爆发后,政府宣布进入卫生紧急状态。墨西哥政府采取了多种非药物干预措施来减缓甲型H1N1流感蔓延,如关闭学校、取消集会、检疫隔离、减少社会活动等。同时,各企事业单位、国内民众,以及社会全体积极配合政府的要求,对非药物干预措施接受能力较强,在防控疫情方面起到了很好的作用,最终使得疫情得到有效控制。

(3)后期注重恢复生产生活秩序,避免社会崩溃。

在甲型H1N1流感的回落阶段,随着流感疫苗和特效药物的投放使用,甲型H1N1流感的死亡率基本保持在很低的水平,约千分之0.8,和其他流感死亡率相差无几。疫情稳定回落之后,墨西哥政府开始采取积极措施来恢复生产生活,墨西哥城各类经济社会活动全面恢复正常,各类活动和公共服务行业不再有任何限制。

虽然墨西哥城在流感爆发两个月之后即宣布解除墨西哥城卫生紧急事态,但不可否认的是,由于墨西哥城城市治理水平的欠缺和对突发公共卫生事件的处理不够及时高效,最终导致甲型H1N1流感波及到了全球,疫情持续时间长达近一年半之久,甲型H1N1流感病毒更是在世界各地生根。只是由于死亡率与其他流感差不多,人们才最终习惯了在日常生产生活中对甲型H1N1流感进行防控和治疗。

可以说,墨西哥城在应对甲型H1N1流感这一突发公共卫生事件上,表现欠佳。2009年墨西哥第12次全国人口普查结果显示首都墨西哥城的人口已达1820万。在城市人口规模不断扩张的同时,城市系统的运行管理势必愈发复杂。作为世界上人口最多的大都市之一,墨西哥城却忽视了城市治理水平的同步提升。

但值得肯定的是,墨西哥恢复生产生活这一举措,有效避免了全社会由于长期停止生产生活而引发的各类社会问题。事实证明,虽然流感期间墨西哥经济损失巨大,但疫情过后,墨西哥的经济开始实现全面复苏,整个社会生产和生活井然有序。

2010年墨西哥的GDP增长率已经上涨至5.12%,比2009年增长10.41个百分点。在甲型H1N1流感疫情彻底结束之后的2011年,墨西哥的经济发展水平已经基本恢复。因此,墨西哥城在疫情回落阶段实施的安全有序推动各类企业复工复产和逐渐恢复各项社会生活,在一定程度上缓解了流感期间社会经济的停滞,维持了社会的稳定发展,避免了社会公共秩序由于长期停止公共事务出现的紊乱,弥补了墨西哥城城市治理水平在应对突发公共卫生事件上效率不足的缺憾。

(作者石庆玲系华东师范大学城市发展研究院助理研究员、晨晖学者。)

加载中...