新浪新闻

纽约湾区对粤港澳大湾区发展的启示

澎湃新闻

关注

原标题:纽约湾区对粤港澳大湾区发展的启示

在全球经济发展中,湾区经济已成为许多世界级城市发展的共同趋势,如纽约湾区、旧金山湾区、东京湾区,它们皆以开放性、创新性、宜居性和国际化为重要特征,具有开放的经济结构、高效的资源配置能力、强大的集聚外溢功能和发达的国际交往网络,发挥着引领创新、聚集辐射的核心作用,已成为拉动全球经济发展的核心增长点和驱动技术革新的领头羊。

我国的粤港澳大湾区目前已上升为国家战略,可与当今世界著名的纽约湾区相媲美,粤港澳大湾区规划的设立,不仅加快了粤港澳三地经济的融合,更是对改革开放四十多年来珠三角地区经贸格局和产业的再升级,有利于“一带一路”倡议的推进。本文通过对比分析粤港澳大湾区与纽约湾区的发展情况,研究国际湾区发展历程及经验,或可为粤港澳大湾区建设提供有益借鉴。

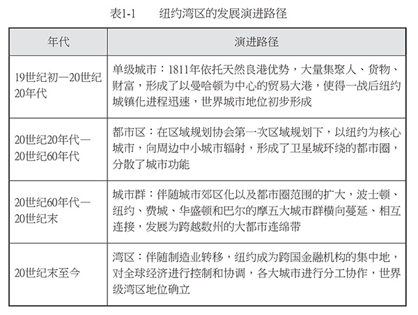
一、纽约湾区的形成和演化

位列国际湾区之首的纽约湾区由25个县组成,包括纽约州中的12个县、新泽西州中的12个县和宾夕法尼亚州的1个县。纽约湾区的重要城市包括纽约市、纽瓦克市和新泽西市,占地面积2.1481万平方千米,是国外湾区中陆地面积最大的。纽约湾区是美国经济核心地带、美国重要制造业中心、美国最大商业贸易中心,同时也是国际金融中心、商业中心、航运中心。

纽约湾区自19世纪80年代开始逐步发展,随着工业化、现代化的推进,经历了产业升级和专业化分工。而今,在纽约湾区的产业经济中,服装业、印刷业、化妆品业等居首位,机器业、军工业、石油业和食品加工业居重要地位。纽约湾区以其发达的金融业和制造业、便利的交通、高水平的教育、优良的环境吸引人口达6500万人,占美国总人口的20%。纽约湾区城镇化水平达90%以上,制造业产值占全美30%以上。2015年,纽约湾区地区生产总值达13584亿美元,被视为美国经济中心。

回顾纽约湾区的经济发展历史,可概括为三大阶段,依次为:以港兴市、资本之城和创新崛起。

1.以港兴市,基于港口发展商业贸易和加工制造业(19世纪初)

纽约最初的发展得益于优良天然深水港——纽约港,该港口不仅为纽约市带来了大量财富与物产,同时也让来自世界各地的移民得以通过纽约港进入纽约市,这些移民及其后代成为纽约发展的主力。依托于海洋贸易,纽约本土制造业在19世纪初开始发展,至1860年纽约制造业产值已攀升为全美国第一,形成了以制糖业、服装业等为主要支柱的产业格局,纽约成为美国制造业中心。

2.资本之城,以金融服务为核心的生产性服务业成为经济主导,纽约也成为全球金融中心(20世纪初)

纽约制造业的增长一直持续到第二次世界大战结束后,后来随着工厂大量关闭与搬迁,纽约各大公司总部向外转移,劳动力逐渐由从事制造业转向从事服务业。1975-1976年,纽约发生财政危机后,第三产业在纽约迅速崛起,吸引大量就业人口,个人服务业(餐饮业等)、生产服务业、社会服务业持续发展。就业结构的升级带动了劳动力整体素质的提高,纽约经济结构由制造业为主向服务业为主的转型,拉动了经济发展。其中,曼哈顿的金融商务服务业集群就是在纽约经济结构转型的大背景下逐渐发展起来的,信息技术革命与跨国公司的增加进一步集聚了国际资本,生产性服务业在中心区就业比重速增。此外,纽约证券交易所的建立,使得纽约不管是贸易还是金融都不断繁荣,逐渐成为世界的金融中心,金融业的发展反过来也促进了纽约湾区其他一些周边产业的发展,包括促进其他服务业的发展。

3.科技创新开始在纽约湾区崛起(21世纪)

一方面,得益于纽约湾区内的金融力量,科技创新也在纽约湾区兴旺起来。大量金融服务与风险投资机构支持创新融资,使纽约湾区成为美国和国际大型创新公司总部的集中地,全美500强企业,约有30%的研发总部与纽约的金融服务相联系,吸引了各种专业管理机构和服务部门,形成了一个控制国内、影响世界的创新服务和管理中心。另一方面,纽约湾区科技创新的发展也得益于教育。哥伦比亚大学和纽约大学这两所顶尖名校以及其他58所大学在纽约湾区聚集,许多创新孵化器与科研机构布局通常并不独立设置,而是依附著名大学构建产学研创新机制,这不仅有利于大学科技创新成果的直接转化,还促进了高新技术企业的成长。

以下为纽约湾区的发展演进路径(

表1-1

二、对粤港澳大湾区发展的启示

湾区经济包含了高度发达的产业集群、完善的市场制度、活跃的创新氛围,湾区在发展过程中创新驱动不断增强,形成了强大产业集群,汇集了大量的市场信息与人才资源,从而激活了湾区经济源源不断的创新动力。

从纽约湾区经济历史的演进来看,由于毗邻港口并占据了有利的区位优势,湾区经济的开端往往起源于港口经济,但随着其经济内涵不断丰富,经济领域不断扩张,之后会经历工业经济、服务经济、创新经济这三个不同阶段。纽约湾区经济的不断成熟,与行政规划、产业分工、开放的贸易格局等作用分不开。因此,

发展建设粤港澳大湾区,需要从这些方面入手:

1.打破各自为战的行政区划格局

打破行政区划格局的意义,在于突破行政边界对大湾区经济融合所造成的限制与阻碍,提升湾区经济作为一个整体的发展效率和发展水平。纽约湾区虽然也是由城市群构成,但却通过顶层设计和统一规划在基础设施建设、经济一体化融合等领域取得了重大进展和突破,为要素市场和产品市场的快速发展创造了条件和机遇。一方面,对纽约湾区进行宏观层面的顶层规划配置;另一方面,对纽约湾区内各个城市的短期规划与长期规划进行动态的跟踪与修订,从而确保了规划能够充分满足湾区经济发展的实际需求。粤港澳大湾区目前已具备产业基础和优越的区位条件,需要突破行政边界,让内部要素更加自由流动,提高粤港澳三地一体化市场发展。

2.构建产业分工的雁阵布局体系

在推进湾区基础设施一体化和经济发展一体化的同时,纽约湾区另一个重要的实践经验就是立足核心区与外围区的比较优势,成功地建立了产业分工的雁阵布局体系。在湾区的雁阵布局体系中,核心区扮演着经济增长点和发动机的角色,是高端要素和高端产业高度集聚的区域,在产业价值体系中占据了附加值较高的环节;外围区发挥着承接核心区产业转移和配套设施的功能,布局的主要是与核心区产业关联度较高、处于价值体系中间位置的产业部门。纽约湾区的曼哈顿华尔街一带就是金融资本和交易所云集的地方,这种产业布局模式还带来了局部的“雁阵演化”,即发轫于核心城市和上游产业的科技创新效应能够产生显著的圈层扩散效应,产业结构的转型升级和竞争优势的更替演化依次从核心功能区向外围协同区传递,从而能够最大程度地发挥产业链上下游环节之间的协同效应。

3.明确市场机制与行政机制边界

各种生产要素能够在国际湾区内部自由流动,除了受益于经济一体化的顶层设计之外,市场机制与行政机制之间的良性互动也发挥了重要作用。市场机制的主导性作用在纽约湾区的发展历程中得到了充分的体现,纽约湾区内建立了跨行政区域的纽约区域规划协会(RPA),通过在更广阔的空间范围内进行规划配置,实现资源的帕累托效应,推动纽约湾区经济发展,以纽约湾区的曼哈顿为例,其金融业便是受到了市场机制的驱动而发展起来的,这些产业的高度集聚又进一步巩固了市场机制在湾区经济体系中的地位。在这一过程中,行政机制所发挥的主要是基础性作用,即通过营造国际化、透明化、法治化、自由化的营商环境,以及解决产业布局所面临的基础设施配套问题,为高端要素和产业集聚提供优良的环境和服务。因此,市场机制与行政机制缺一不可,而且两者间的边界必须予以厘清,这样才能够确保湾区经济发展的可持续性。

4.构建对外开放的贸易投资格局

构建对外开放的贸易投资格局,也是国际大湾区获得成功的重要原因之一。纽约湾区通过构建高度包容开放的贸易投资体系,有效降低了企业的经营成本和创业风险,使得企业能够更加专注和有效率地开展生产经营和科技创新活动,最终培育了一批享有世界声誉的知名公司和知名品牌。纽约湾区内2019年发明专利总量达到3.96万件,世界500强企业总部数量达到23家;纽约湾区的整体教育水平也较高,纽约大学、哥伦比亚大学、康奈尔大学、耶鲁大学、普林斯顿大学等著名学府集中于此,正是这些高等学府为纽约湾区提供了良好的人才。纽约湾区的创新发展正是得益于开放体系的构建,这是一项综合性的工程,涵盖的方面包括:有利于企业创业、创新和发展的政策和体制;专业化中介服务体系;世界一流大学及其与产业的互动;高水平的创意、创新活动;高密集的高素质人才;浓厚的创业氛围、鼓励冒险容忍失败的文化;高质量的生活和人居条件;雄厚的创业资金来源和成熟的金融体系;专业化的技术市场服务体系;便于全球化的区位优势。

结语

粤港澳大湾区建设的红利,正成为国家发展的新增长极。

当前,粤港澳大湾区与国际湾区建设还存在部分差距,需要借鉴其他湾区的成功经验:

第一,要打破粤港澳三地的行政边界,对大湾区内的各个经济进行融合,减少限制与阻碍;

第二,立足核心区与外围区的比较优势,建立湾区内产业分工的雁阵布局体系,发挥产业链上下游环节之间的协同效应;

第三,“一国两制”国情下,建立良好的市场机制与行政机制之间的良性互动,使得各种生产要素能够在粤港澳大湾区内部自由流动;

第四,构建高度包容开放的贸易投资体系,降低湾区内企业的经营成本和创业风险,使得企业能够更加专注和有效率地开展生产经营和科技创新活动。

构建国际化大湾区,注重发挥市场在生产、生活、生态协作关系中的决定性作用;同时,需要注重湾区本身优质要素与外界优质资源的良性互动关系,营造一个良好的要素流动氛围,保障湾区经济的持久创新活力,这是粤港澳大湾区经济建设的重中之重。

(作者林勇为华南师范大学经济学教授,广东省人民政府珠三角规划专家;沈玲娣为经济学硕士,国际投资机构合伙人助理、分析师)

(本文来自澎湃新闻,更多原创资讯请下载“澎湃新闻”APP)

加载中...