神奇隐形眼镜戴着睡觉能治愈近视?其实是骗局一场
北京日报
原标题:神奇隐形眼镜戴着睡觉能治愈近视?其实是骗局一场
中国“小眼镜”越来越多,摘掉近视镜成了少年和家长们的希望。
“近视人群只需要每天晚上睡觉时配戴6到8个小时,坚持一周便可以摘掉眼镜,让眼睛的视力恢复正常。”
看到这样的广告,能不动心?可惜是骗局一场。
海淀法院近日对这起案件做出判决:消费者获得三倍赔偿。然而,这笔赔偿却未必能拿到——商家10次被列为“失信被执行人”且已无可执行财产。
1万多元一副矫正眼镜 毫无作用
赵同学看到北京伊博视光科技发展有限公司的广告,称对患有近视的青少年可以采用非手术视力矫治的方法——IBO高端核心组合技术,非手术无创伤,纯物理疗法,睡觉矫治近视,还承诺无效退款。

资料图
看到广告后,赵同学特意到伊博公司的门店咨询了解。
在伊博公司的门店玻璃窗上,张贴着“非手术,三天摘掉近视镜”的宣传文字。工作人员还拿出宣传资料,上面介绍“7天摘掉近视镜,中高考、参军、公务员眼检全通过 ”“通过一周的夜间佩戴,600度内的近视度数可全部消失”……
工作人员还说,这是从美国引进的新技术,保证效果,像赵同学的情况,保证在3到7天彻底摘掉眼镜。
工作人员承诺,摘镜只要三步:第一步,免费试镜1小时,首先接受价值1280元免费综合检查确定数据,然后由专业的视光师提供试戴镜片,现场体验1小时,近视度数可下降100度左右;第二步,配戴一整夜,根据患者数据,选配一副试戴镜片,学生在睡眠时可试戴一整夜,经过整夜的健康塑形,80%的近视度数可得到矫正,一般500度的近视会降至300度左右;第三步,通过一周的夜间配戴,600度以内的近视可全部消失,白天裸眼视力恢复至1.0,无需再戴近视镜,后期配合多功能智能镜,可消除近距离用眼时产生的视疲劳,阻止新的近视再次产生。
听到这样的保证,虽然一副“矫正隐形眼镜”需要14600元,价格不菲,但为了摘掉眼镜,赵同学还是买了下来。
佩戴一周后,赵同学视力没有变化,找到伊博公司询问,对方表示,可能因为个体差异,再佩戴一段时间看看。
此后,赵同学坚持每天晚上佩戴,但近视没有丝毫改善。赵同学向有关部门反映问题。后得知,工商部门曾对伊博公司作出行政处罚决定书,认定该公司虚假宣传,并处罚款5万元。
此后,赵同学多次要求伊博公司退还配镜款,并依法进行赔偿,但伊博公司不予理会。他便诉至法院。
庭审时,伊博公司未出庭应诉,也未提交书面答辩意见。
法院审理后认为,根据相关行政处罚决定书中查明的事实,伊博公司的宣传内容与商品的实际疗效并不相符,构成欺诈,应当按照合同法及消费者权益保护法的有关规定承担相应的法律责任。
最后,法院一审判决伊博公司退还配镜款并承担三倍赔偿责任。
商家10次被列为“失信被执行人”且已无可执行财产
虽然赵同学打赢了官司,但能否拿到赔偿,还是个未知数。
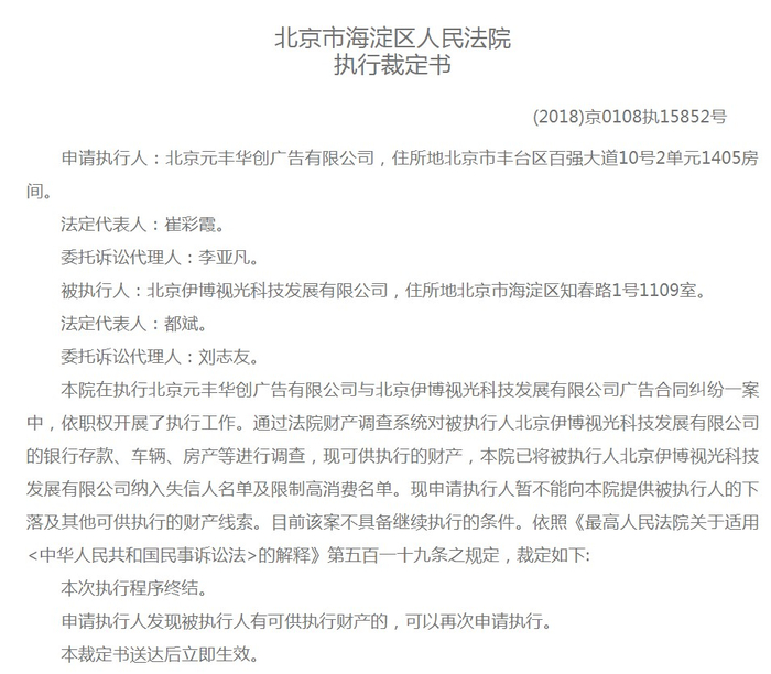
在北京法院审判信息网执行信息中查询,伊博公司自2105年至去年,已经10次被海淀和西城法院列为“失信被执行人”,并且全部未履行,其中,也有其他案件是消费者向该公司追索赔偿。

对多起案件,海淀法院也已经发出执行裁定书:通过法院财产调查系统对被执行人北京伊博视光科技发展有限公司的银行存款、车辆、房产等进行调查,未发现被执行人可供执行的财产线索。申请执行人亦不能向本院提供被执行人可供执行的其他财产线索,本院已对被执行人北京伊博视光科技发展有限公司发布限制高消费令,目前该案不具备继续执行的条件。


骗局揭秘:偷换概念 暂时疗效谎称“治愈”
为什么“神奇隐形眼镜”,价格高昂,几乎没有效果可言,还会令多人上当呢?甚至有些人试戴后说,确实有一定疗效。
虽然如今找不到伊博公司有关人员,但是在工商部门查处过程中,已经对涉案产品进行了详细调查,并戳穿了其骗局的核心。
经工商部门查明,涉案眼镜为一种特殊设计的高透气硬性角膜塑形用的接触镜,佩戴后可促使角膜中央区扁平化,达到降低角膜屈光度,提高远视力,控制或延缓近视度数加深的目的,但其作用是暂时的。
而且,疗效是可逆的,必须每天佩戴一段时间才能维持效果,停止佩戴后角膜会逐渐恢复原来的状态。并且,由于人眼的角膜对其自身的形状有特殊的记忆功能,所以在角膜重新塑形达到最大疗效后(一般在一周至一月),如果停止配镜,角膜会迅速恢复到原来的形状,其有效的治疗作用只能维持一到两天,产生的校正作用在停配镜片后一周至一月左右的时间内会完全消失。
尽管有研究表明,长期佩戴角膜塑形用硬性透气接触镜可以控制近视的发展,但是,这种作用不是绝对的,并不是对所有患者同样有效。
因此,涉案眼镜的疗效是暂时的、作用是有限的、结果是可逆的。
权威声音:近视不能治愈
如今,在购物网站上搜索,号称能治愈近视的“神器”仍有上百页的搜索结果,有的是深度按摩器,有的是矫正眼罩,有的是眼部治疗仪……价格从数万元到数百元不等,但无一例外,都是各种“高科技”“深奥原理”加身,什么超声波按摩直达眼球、VR无线技术、睫状肌潜能训练等,还有各种“国际认证”“专家推荐”。
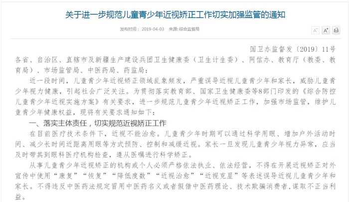
其实,针对这一乱象,今年早些时候,国家卫生健康委等6部门联合印发通知,其中在第一部分就明确说明:在目前医疗技术条件下,近视不能治愈。并且,建议家长一旦发现儿童青少年视力异常,应当及时带其到正规医疗机构眼科检查,遵从医嘱进行科学矫正。

同时,该通知还规定,从事儿童青少年近视矫正的机构或个人必须严格依法执业、依法经营,不得在开展近视矫正对外宣传中使用“康复”“恢复”“降低度数”“近视治愈”“近视克星”等表述误导近视儿童青少年和家长。不得违反中医药法规定冒用中医药名义或者假借中医药理论、技术欺骗消费者,谋取不正当利益。
法官也提醒消费者,在购买产品、特别是与自身身心健康密切相关的产品时,不要轻信广告宣传,应多方面了解产品的性能、品质,理性购物,以免造成不必要的损失,甚至耽误治疗时间。
医生建议:验配“OK镜”一定要到正规医疗机构
首都医科大学附属北京友谊医院眼科副主任医师洪慧介绍,涉案眼镜目前俗称“OK镜”,是目前公认的一种能有效延缓青少年近视发展的方法,确实能暂时性恢复视力,今年发布的《国际近视管理指南》还把“OK镜”列为一线光学矫正工具。
其原理是夜间睡觉时戴在角膜表面,使角膜中央区域的弧度在一定范围内变平,暂时性降低一定量的近视度数,是一种可逆性非手术的物理矫形治疗方法。
“可以想象角膜是一个馒头形状,佩戴‘OK镜’就是把馒头压平,暂时改变了角膜形状,因此视力暂时恢复,白天能够摘掉眼镜。”洪慧比喻说。
然而,角膜本身具有弹性,在压力解除后一定时间可恢复到原来状态,所以,“OK镜”没有改变角膜的组织结构,也不可能让增长的眼轴变短,所以不可能治愈近视。
“验配‘OK镜’一定要到正规医疗机构。”洪慧反复强调:“OK镜”属于角膜塑形术,是医疗行为,需视光师、主治医生、角膜塑形镜验配师共同完成,要检查孩子的瞳孔直径、屈光状态、角膜生理状况以及眼压、泪液、眼轴等参数后才能验配,如果随意验配会有风险。
“OK镜”虽然有不少好处,但并不是所有人群都适合验配。
洪慧也列明了验配范围:8周岁以上,有一定自理能力;近视度数低于600度,散光低于150度;近视发展较快的;不愿意戴框架眼镜;能理解矫治的局限性和潜在风险;有一定经济基础,能承担治疗期间费用;能定期复查,依从性较好的人群。.
而有眼睑疾病、角结膜疾病、严重干眼、眼部器质性病变人群不适宜佩戴;对于卫生习惯不良的人群,洪慧也不建议佩戴“OK镜”,容易引发角膜感染等风险,这在临床上可以看到。
对于市面上的其他“神器”和“悬乎”的治疗方法,洪慧一概表示不推荐。
“有些仪器号称能帮助睫状肌放松,提高视力,但这仅仅针对假性近视。”洪慧介绍,假性近视完全可以通过让眼睛放松、改变用眼习惯等方式,自然缓解,并不用必须通过其他仪器辅助。
另外,现在还有一种异常火爆的培训——视知觉训练,也称能提高视力。
洪慧分析,这种训练实际上是针对大脑的一种训练,增加了大脑对模糊物象的容忍度,可以提高裸眼视力,但不能改变屈光度。它提高的程度、维持的时间都是有限的,不能控制近视的发展。而且,这种方法虽然使得裸眼视力提高,但可能掩盖了近视加深的情况,在近视筛查时容易漏诊,延误治疗。
如何才能避免戴上眼镜呢?
洪慧建议,要养成良好的用眼习惯;每天进行充足的户外活动(每天不少于2小时);控制电子产品使用;改善用眼环境;养成良好的睡眠饮食习惯。
特别是对于孩子,要减轻早教负担,防止用眼过度;早期、定期进行视力筛查,建立屈光档案,对于近视问题,早预防、早发现、早治疗。
另外,还应加强近视的科普性宣传,能够让近视人群科学地进行矫正,不要轻信社会上的各种“忽悠”。