中信出版社回应保险书籍被指抄袭:已展开协调工作
澎湃新闻
原标题:中信出版社回应保险书籍被指抄袭:已展开协调工作

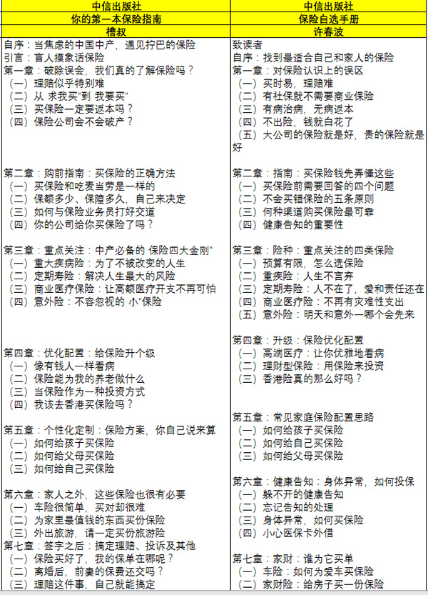
“槽叔”与“许春波”相关保险书籍的部分目录对比 受访者 供图
同由中信出版社出版的两本保险相关书籍,当中一本被指抄袭另一本。
9月23日,自媒体公众号“槽叔”发布声明称,其于2018年8月由中信出版集团出版发行的《你的第一本保险指南》,时隔一年,被于2019年8月由中信发行的许春波的《保险自选手册》大量抄袭。
24日晚,许春波在其公众号“深蓝保”发布声明称,针对槽叔(高涵)的恶意中伤,该方已经积极取证,并且保留诉讼的权利。
26日,中信出版社相关部门负责人称,此事一直在协调当中,会保护作者版权。关于侵权问题的判定需要走法律程序。
“槽叔”高涵认为,《保险自选手册》的作者许春波涉嫌在逻辑框架和具体描述方面,大量抄袭他的《你的第一本保险指南》,此前,出版社曾组织他与许春波进行沟通,但许春波并未到场。他的诉求是许春波致歉,并下架相关书籍。
高涵还认为,保险科普虽然存在通识内容,但知识的分配、拆解、划分,显然是一种创意和构思。“按照许春波的逻辑,所有的宏观经济学教材都可以按照一个方式去讲了。”他说。
对此,许春波在其公众号“深蓝保”发布的声明称,他的文章框架都是根据公众号“深蓝保”历史推文整理而成,可以找到对应的历史推文,发布时间早于对方书籍的成稿时间。
关于写作逻辑,他认为这种逻辑是完全按照用户的真实投保流程来写的,并非某个人的独创。
26日,许春波的公众号“深蓝保”后台回复称,对于“槽叔”高涵恶意诋毁该方的抄袭行为,在采取进一步的法律行动。
据“深蓝保”公众号显示,该公众号主体为深圳蔚蓝海岸投资发展有限公司,公众号介绍为“不卖保险,只解决问题,为你推荐性价比最高的保险产品”。