上海发展战略研究所|历个五年规划背后的上海思路(上)
澎湃新闻
原标题:上海发展战略研究所|历个五年规划背后的上海思路(上)
【编者按】
五年规划是中国特色社会主义发展的宝贵经验之一,也是理解中国发展脉络的“一把钥匙”。当前,国家和地方“十四五”规划前期思路研究正如火如荼地推进中,本文通过回顾和总结上海市“九五”以来的历个五年规划纲要,试图梳理上海城市发展和经济社会建设的一般规律,并总结相关经验与逻辑,为“十四五”期间上海更好地建设“五个中心”和社会主义现代化国际大都市提供启示与借鉴。
今天澎湃新闻智库报告栏目刊发上海发展战略研究所专题研究《从“九五”以来历个五年规划透视上海城市发展脉络》的第一部分,聚焦上海历个五年规划的主线与奋斗目标,以及“五个中心”建设的升级演进等核心问题。
不同时期的规划主线和奋斗目标,体现了上海发展不同阶段的努力方向与特点
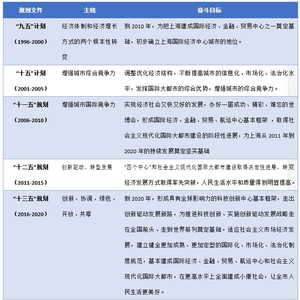
制订“九五”计划时,全国新一轮改革开放的大幕已然拉开,建设社会主义市场经济的热潮持续涌现,上海浦东开发开放深入推进,而且“八五”时期上海快速发展,实现了邓小平同志向上海人民提出的“一年变个样、三年大变样”的奋斗目标。但是应该看到,当时上海既面临着传统体制遗留和历史欠账积累的矛盾,又在改革开放和发展中遭遇到了新问题,加上经济环境变化遇到的暂时困难,城市管理、社会治理等方面还存在不少薄弱环节等。在这样的大背景下,上海“九五”计划提出以“加快实现经济体制和经济增长方式两大根本性转变”作为上海城市发展的主线,并希望以此五年为契机,“到2010年,为把上海建成国际经济、金融、贸易中心之一奠定基础,初步确立上海国际经济中心城市的地位”。这一主线和奋斗目标的确立,既是速度和效益的统一,也是总量增长和结构优化的统一,更是微观活力和经济调控的统一,为“九五”期间国民经济持续、快速、健康发展的势头奠定了基础。
围绕这一主线和目标,“九五”期间,上海市国内生产总值年均增长11.4%,经济实力显著增强,国有企业改革和国有经济布局调整有序推进,经济市场化步伐继续加快,对内对外开放不断深化,城市集聚辐射功能进一步增强,现代化城市基础设施框架基本形成,生态环境建设加速推进,各项社会事业中改革中发展,人民生活持续改善,社区建设稳步推进,社会文明程度不断提高。
作为迈入新世纪的第一个五年期,“十五”计划开启时,上海整个城市已经发生了历史性变化,而且努力克服了亚洲金融危机和国内有效需求不足带来的困难,然而也面临着一些突出矛盾和问题:部分企业的经营机制和研发能力还不能适应市场竞争的要求,产业结构优化升级和所有制结构调整任务仍很繁重,影响国际竞争力提高的体制、科技等方面的制约因素依然不少;加强城市建设和管理、改善城市生态环境的任务还相当艰巨,市场法规体系和监管手段尚待逐步健全完善,经济社会可持续发展能力还要进一步提高;就业压力仍然较大,社会保障体系还需完善等。在此背景下,上海“十五”计划提出以“增强城市综合竞争力”为主线,并且以“调整优化经济结构,不断提高城市的信息化、市场化、法治化水平,发挥国际大都市的综合优势,增强城市的综合竞争力”作为奋斗目标。围绕这一主线和目标重点增强综合经济实力、综合服务功能、综合发展环境、综合创新能力、综合管理水平、市民综合素质等六大综合竞争力。
根据这一清晰定位,“十五”期间是上海国际经济、金融、贸易和航运中心建设取得重要突破,城市综合竞争力显著增强,国际影响力明显提升的五年。全市生产总值年均增长率达到11.9%,人民生活持续改善,城市建设管理和环境整治取得重大进展,科技教育等各项社会事业实现新发展,经济体制改革不断深化,对外开放和区域合作提高到了新水平。
“十一五”时期面临的重要时代背景是,在新世纪初中国成功加入了WTO,积极融入到了经济全球化的大格局中,同时,党中央提出“二十世纪头二十年,对我国来说,是一个必须紧紧抓住并且可以大有作为的重要战略机遇期,是实现现代化建设第三步战略目标必经的承上启下的发展阶段,也是完善社会主义市场经济体制和扩大对外开放的关键阶段”。对于上海来说,经济全球化趋势深入发展,中国与世界经济的相互联系和影响日益加深,科技进步日新月异,全球生产要素流动和国际产业转移速度加快,这些都有利于上海在参与国际合作与竞争中实现跨越式发展。但是,上海也面临着不少困难和问题:上海人口、资源、环境、基础设施等约束更加突出,自主创新能力不足,促进经济、社会和城乡协调发展的任务艰巨,就业、社会保障压力依然较大,同时制约进一步发展的体制机制瓶颈亟待突破。在这样的背景下,上海“十一五”规划提出以“增强城市国际竞争力”为发展主线,并提出“实现经济社会又快又好的发展,办好一届成功、精彩、难忘的世博会,形成国际经济、金融、贸易、航运中心基本框架,取得社会主义现代化国际大都市建设的阶段性进展,为上海从2011年到2020年的持续发展奠定坚实基础”作为奋斗目标。
围绕这一主线和目标,“十一五”期间上海积极应对国际金融危机和自身发展转型的挑战,经济保持平稳较快发展,年均增长约11%,人均生产总值达到1.18万美元左右,举办了一届成功、精彩、难忘的世博会,改革开放不断深化,保障和改善民生水平更加显著,“四个中心”框架基本形成,社会主义现代化国际大都市建设切实取得了阶段性进展。
上海制订“十二五”规划时,对下一个五年发展环境的整体判断是,“十二五”是上海加快推进“四个率先”、加快建设“四个中心”和社会主义现代化国际大都市的关键时期,仍处于可以大有作为的重要战略机遇期,面临重大机遇和严峻挑战。在国际国内环境发生深刻变化的同时,上海也进入转型发展的新阶段,传统发展模式已不可持续,发展转型迫在眉睫。这就要求上海要率先走出一条具有特大城市特点的科学发展之路,努力开创上海建设“四个中心”和社会主义现代化国际大都市的新局面。因此,上海“十二五”规划提出以“创新驱动、转型发展”作为未来五年发展的主线,以“‘四个中心’和社会主义现代化国际大都市建设取得决定性进展,转变经济发展方式取得率先突破,人民生活水平和质量得到明显提高”为奋斗目标。
“十二五”期间,围绕这一主线和目标,上海创新驱动发展、经济转型升级取得重要进展,改革开放取得重大突破,城市综合服务功能全面增强,生态文明建设取得明显成效,保障和改善民生力度持续增强,实现了经济社会平稳健康发展和市民生活水平新提升,上海在国家战略中的地位和作用更加凸显,国际影响力进一步增强。
在新一届党中央的领导下,“十三五”时期面临的发展环境是,国际环境不稳定不确定因素增多,我国深化改革扩大开放步入新阶段,上海发展既面临重大机遇,也面临严峻挑战。一方面,全球经济格局深度调整,我国经济发展进入新常态,另一方面,上海进入创新驱动发展、经济转型升级攻坚期,同时上海也面临自身发展的明显短板和突出问题。在此背景下,上海“十三五”规划提出“以创新、协调、绿色、开放、共享的发展理念引领未来发展”。奋斗目标是:到2020年,形成具有全球影响力的科技创新中心基本框架,走出创新驱动发展新路,为推进科技创新、实施创新驱动发展战略走在全国前头、走到世界前列奠定基础。适应社会主义市场经济发展,建立健全更加成熟、更加定型的国际化、市场化、法治化制度规范,基本建成国际经济、金融、贸易、航运中心和社会主义现代化国际大都市,在更高水平上全面建成小康社会,让全市人民生活更美好。
表 1. “九五”以来上海历个五年规划的主线和奋斗目标
资料来源:上海发展战略研究所整理。
既体现上海在区域和全国发展中的使命担当,也凸显了上海的国际视野与抱负
纵观“九五”以来历个五年规划纲要,上海在重视规划好自身内部发展的同时,也强调在全国和全球视野中找准上海定位、提升上海城市能级、积极服务区域和全国、坚持对标世界。
比如,“九五”计划中,在总结上海的基本经验时提出,上海在对内对外开放方面,坚持“长江牌”、“中华牌”、“世界牌”,为全国经济发展服务;在使命分析时,提出“迈向21世纪的上海,肩负着在下一世纪第一个十年为建成国际经济、金融、贸易中心之一奠定基础的重要使命,肩负着带动长江三角洲及沿江地区经济带共同繁荣的历史重任”;在表述奋斗目标的主要标志时,提出“基本形成世界大都市的经济规模和综合实力”、“基本形成具有世界一流水平的中心城市格局”、“基本形成国内外广泛经济联系的开放格局”、“基本形成符合国际通行规则的市场经济运行机制”、“基本形成现代化国际城市基础设施的构架”等。
上海历个五年规划大数据分析显示,“华东、长江”等词在五年规划中都有相应体现,“中国、中华、全国”等词在每一轮规划中都保持较高的出现频次,“世界、全球、国际”等词的使用次数越来越多。这表明上海的发展历来就是“放在中央对上海发展的战略定位上和放在全国发展的大格局中”,同时,上海也更加注重在国际视野下谋划未来发展。
表 2. “九五”以来历个五年规划的规划视角变化
资料来源:上海发展战略研究所整理。
围绕上海城市核心功能,对建设“五个中心”的内涵要求不断提高
1991年,邓小平同志到上海视察时提出:“中国在金融方面取得国际地位,首先要靠上海。”1992年,党的十四大报告明确提出:“尽快把上海建成国际经济、金融、贸易中心之一,带动长江三角洲和整个长江流域地区经济的新飞跃”。2001年国务院批复《上海城市总体规划》,明确上海要建设国际经济、金融、贸易、航运中心之一。2009年4月,国务院正式发布了《国务院关于推进上海加快发展现代服务业和先进制造业建设国际金融中心和国际航运中心的意见》,从国家战略和全局的高度,进一步明确了加快上海国际金融中心和国际航运中心建设的总体目标、主要任务和政策措施。在这样的背景下,在上海历次五年规划文本中,打造城市核心功能呈现出明显的阶段性特征,且演进过程中的具体目标愈发清晰。
关于建设国际经济中心,“九五”计划初步确立这一目标;“十五”计划强调建成的经济中心要求能够“在更宽领域、更深层次上参与国际分工和合作,清理、调整和完善地方性经济法规和政府规章,进一步发展开放型经济;强化国际性经济中心的集聚扩散功能,力争成为国内外商业机会多、比较成本低的城市”;“十一五”规划提出国际经济中心形成基本框架,主要体现在经济保持持续较快健康发展和经济增长方式实现重大转变;“十二五”规划要求全面提升国际经济中心城市的地位,基本要求是具备全球资源配置能力,能够进一步辐射和集群全球经济资源;到“十三五”规划则要求基本建成,并且评判依据分别为“经济实力雄厚、产业能级高、集聚辐射能力强”。从中可以明显看出上海的国际经济中心建设经历了“确立目标、形成框架、提升地位、基本建成”这四个阶段。
关于建设国际金融中心,“九五”计划提出“以建设国际金融中心为目标,发挥上海金融先行的优势,使上海成为重要的市场化融资中心”,这一时期以确立目标为主;“十五”计划强调“全方位推进上海国际金融中心建设,进一步发展货币市场、证券市场、外汇市场和保险市场”,这一时期以全面推进为主;“十一五”规划强调要“形成国际金融中心基本框架”,这一时期以形成框架为主,而具体则围绕国际金融中心建设,加快完善金融机构、金融市场、金融服务和金融监管体系,以及积极发展金融辅助产业,加强金融生态环境建设;“十二五”规划强调要“进一步拓展金融市场广度和深度。着力加强金融市场体系建设,加快提升股票、债券、货币、外汇、商品期货、金融衍生品、黄金、产权等重要市场的功能和国际化程度”;“十三五”规划则明确要求“基本建成与我国经济实力以及人民币国际地位相适应的国际金融中心。基本确立全球性人民币产品创新、交易、定价和清算中心地位,基本形成国内外投资者共同参与、国际化程度较高的多层次金融市场体系和具有国际竞争力、行业影响力的金融机构体系,金融监管和风险防范能力有效提高”。
关于建设国际贸易中心,“九五”计划提出该目标,并且要求“按照‘大贸易、大流通、大市场、大口岸’的方针,巩固和开拓国内外市场”;“十五”计划提出“全方位推进上海国际贸易中心建设”,并强调“促进出口贸易方式的创新,提高高新技术产品出口比重,加快发展服务贸易”;“十一五”规划要求“形成国际贸易中心基本框架”,“形成内外贸一体、货物贸易和服务贸易并举的发展格局”;“十二五”规划提出“基本形成国际贸易中心核心功能,着力提高市场开放度和贸易便利化水平”,要集聚高能级、有活力的贸易主体;“十三五”规划要求基本建成“具有国际国内两个市场资源配置功能、与我国经济贸易地位相匹配的国际贸易中心”,基本形成在全球贸易投资网络中起枢纽作用的重要城市。
关于建设国际航运中心,“十一五”规划提出“形成国际航运中心基本框架”,“基本建成洋山深水枢纽港和上海航空枢纽港”;“十二五”规划提出以资源配置型国际航运中心为目标,着力提升航运服务功能,完善现代航运集疏运体系,推进国际航运发展综合试验区建设,营造便捷、高效、安全、法治的口岸环境和服务环境,努力提高国际航运资源的配置能力;“十三五”规划要求“基本建成航运资源集聚、航运服务功能健全、航运市场环境优良、现代物流服务高效,具有全球航运资源配置能力的国际航运中心。基本形成以上海为中心、以江浙为两翼、以长江流域为腹地的国际航运枢纽港,基本形成现代化港口集疏运体系和国际航空枢纽港,基本形成现代航运服务体系,形成便捷、高效、安全、法治的口岸环境。”
关于建设具有全球影响力的科技创新中心,“十三五”规划首次将“四个中心”扩展为“五个中心”,明确提出要加快“形成具有全球影响力的科技创新中心基本框架”,到2020年,基本形成符合创新规律的制度环境,基本形成科技创新中心的支撑体系,基本形成大众创业、万众创新的发展格局,创新人才和成果不断涌现,基本形成科技创新中心城市辐射能力,张江国家自主创新示范区加快进入国际高科技园区先进行列。
表 3. “九五”以来历个五年规划的“五个中心”建设的目标演进
资料来源:上海发展战略研究所整理。
(作者戴跃华系上海发展战略研究所国际和数据研究室研究人员,李显波系上海发展战略研究所所长)
五年规划是中国特色社会主义发展的宝贵经验之一,也是理解中国发展脉络的“一把钥匙”。当前,国家和地方“十四五”规划前期思路研究正如火如荼地推进中,本文通过回顾和总结上海市“九五”以来的历个五年规划纲要,试图梳理上海城市发展和经济社会建设的一般规律,并总结相关经验与逻辑,为“十四五”期间上海更好地建设“五个中心”和社会主义现代化国际大都市提供启示与借鉴。
今天澎湃新闻智库报告栏目刊发上海发展战略研究所专题研究《从“九五”以来历个五年规划透视上海城市发展脉络》的第一部分,聚焦上海历个五年规划的主线与奋斗目标,以及“五个中心”建设的升级演进等核心问题。
不同时期的规划主线和奋斗目标,体现了上海发展不同阶段的努力方向与特点
制订“九五”计划时,全国新一轮改革开放的大幕已然拉开,建设社会主义市场经济的热潮持续涌现,上海浦东开发开放深入推进,而且“八五”时期上海快速发展,实现了邓小平同志向上海人民提出的“一年变个样、三年大变样”的奋斗目标。但是应该看到,当时上海既面临着传统体制遗留和历史欠账积累的矛盾,又在改革开放和发展中遭遇到了新问题,加上经济环境变化遇到的暂时困难,城市管理、社会治理等方面还存在不少薄弱环节等。在这样的大背景下,上海“九五”计划提出以“加快实现经济体制和经济增长方式两大根本性转变”作为上海城市发展的主线,并希望以此五年为契机,“到2010年,为把上海建成国际经济、金融、贸易中心之一奠定基础,初步确立上海国际经济中心城市的地位”。这一主线和奋斗目标的确立,既是速度和效益的统一,也是总量增长和结构优化的统一,更是微观活力和经济调控的统一,为“九五”期间国民经济持续、快速、健康发展的势头奠定了基础。
围绕这一主线和目标,“九五”期间,上海市国内生产总值年均增长11.4%,经济实力显著增强,国有企业改革和国有经济布局调整有序推进,经济市场化步伐继续加快,对内对外开放不断深化,城市集聚辐射功能进一步增强,现代化城市基础设施框架基本形成,生态环境建设加速推进,各项社会事业中改革中发展,人民生活持续改善,社区建设稳步推进,社会文明程度不断提高。
作为迈入新世纪的第一个五年期,“十五”计划开启时,上海整个城市已经发生了历史性变化,而且努力克服了亚洲金融危机和国内有效需求不足带来的困难,然而也面临着一些突出矛盾和问题:部分企业的经营机制和研发能力还不能适应市场竞争的要求,产业结构优化升级和所有制结构调整任务仍很繁重,影响国际竞争力提高的体制、科技等方面的制约因素依然不少;加强城市建设和管理、改善城市生态环境的任务还相当艰巨,市场法规体系和监管手段尚待逐步健全完善,经济社会可持续发展能力还要进一步提高;就业压力仍然较大,社会保障体系还需完善等。在此背景下,上海“十五”计划提出以“增强城市综合竞争力”为主线,并且以“调整优化经济结构,不断提高城市的信息化、市场化、法治化水平,发挥国际大都市的综合优势,增强城市的综合竞争力”作为奋斗目标。围绕这一主线和目标重点增强综合经济实力、综合服务功能、综合发展环境、综合创新能力、综合管理水平、市民综合素质等六大综合竞争力。
根据这一清晰定位,“十五”期间是上海国际经济、金融、贸易和航运中心建设取得重要突破,城市综合竞争力显著增强,国际影响力明显提升的五年。全市生产总值年均增长率达到11.9%,人民生活持续改善,城市建设管理和环境整治取得重大进展,科技教育等各项社会事业实现新发展,经济体制改革不断深化,对外开放和区域合作提高到了新水平。
“十一五”时期面临的重要时代背景是,在新世纪初中国成功加入了WTO,积极融入到了经济全球化的大格局中,同时,党中央提出“二十世纪头二十年,对我国来说,是一个必须紧紧抓住并且可以大有作为的重要战略机遇期,是实现现代化建设第三步战略目标必经的承上启下的发展阶段,也是完善社会主义市场经济体制和扩大对外开放的关键阶段”。对于上海来说,经济全球化趋势深入发展,中国与世界经济的相互联系和影响日益加深,科技进步日新月异,全球生产要素流动和国际产业转移速度加快,这些都有利于上海在参与国际合作与竞争中实现跨越式发展。但是,上海也面临着不少困难和问题:上海人口、资源、环境、基础设施等约束更加突出,自主创新能力不足,促进经济、社会和城乡协调发展的任务艰巨,就业、社会保障压力依然较大,同时制约进一步发展的体制机制瓶颈亟待突破。在这样的背景下,上海“十一五”规划提出以“增强城市国际竞争力”为发展主线,并提出“实现经济社会又快又好的发展,办好一届成功、精彩、难忘的世博会,形成国际经济、金融、贸易、航运中心基本框架,取得社会主义现代化国际大都市建设的阶段性进展,为上海从2011年到2020年的持续发展奠定坚实基础”作为奋斗目标。
围绕这一主线和目标,“十一五”期间上海积极应对国际金融危机和自身发展转型的挑战,经济保持平稳较快发展,年均增长约11%,人均生产总值达到1.18万美元左右,举办了一届成功、精彩、难忘的世博会,改革开放不断深化,保障和改善民生水平更加显著,“四个中心”框架基本形成,社会主义现代化国际大都市建设切实取得了阶段性进展。
上海制订“十二五”规划时,对下一个五年发展环境的整体判断是,“十二五”是上海加快推进“四个率先”、加快建设“四个中心”和社会主义现代化国际大都市的关键时期,仍处于可以大有作为的重要战略机遇期,面临重大机遇和严峻挑战。在国际国内环境发生深刻变化的同时,上海也进入转型发展的新阶段,传统发展模式已不可持续,发展转型迫在眉睫。这就要求上海要率先走出一条具有特大城市特点的科学发展之路,努力开创上海建设“四个中心”和社会主义现代化国际大都市的新局面。因此,上海“十二五”规划提出以“创新驱动、转型发展”作为未来五年发展的主线,以“‘四个中心’和社会主义现代化国际大都市建设取得决定性进展,转变经济发展方式取得率先突破,人民生活水平和质量得到明显提高”为奋斗目标。
“十二五”期间,围绕这一主线和目标,上海创新驱动发展、经济转型升级取得重要进展,改革开放取得重大突破,城市综合服务功能全面增强,生态文明建设取得明显成效,保障和改善民生力度持续增强,实现了经济社会平稳健康发展和市民生活水平新提升,上海在国家战略中的地位和作用更加凸显,国际影响力进一步增强。
在新一届党中央的领导下,“十三五”时期面临的发展环境是,国际环境不稳定不确定因素增多,我国深化改革扩大开放步入新阶段,上海发展既面临重大机遇,也面临严峻挑战。一方面,全球经济格局深度调整,我国经济发展进入新常态,另一方面,上海进入创新驱动发展、经济转型升级攻坚期,同时上海也面临自身发展的明显短板和突出问题。在此背景下,上海“十三五”规划提出“以创新、协调、绿色、开放、共享的发展理念引领未来发展”。奋斗目标是:到2020年,形成具有全球影响力的科技创新中心基本框架,走出创新驱动发展新路,为推进科技创新、实施创新驱动发展战略走在全国前头、走到世界前列奠定基础。适应社会主义市场经济发展,建立健全更加成熟、更加定型的国际化、市场化、法治化制度规范,基本建成国际经济、金融、贸易、航运中心和社会主义现代化国际大都市,在更高水平上全面建成小康社会,让全市人民生活更美好。
表 1. “九五”以来上海历个五年规划的主线和奋斗目标
既体现上海在区域和全国发展中的使命担当,也凸显了上海的国际视野与抱负
纵观“九五”以来历个五年规划纲要,上海在重视规划好自身内部发展的同时,也强调在全国和全球视野中找准上海定位、提升上海城市能级、积极服务区域和全国、坚持对标世界。
比如,“九五”计划中,在总结上海的基本经验时提出,上海在对内对外开放方面,坚持“长江牌”、“中华牌”、“世界牌”,为全国经济发展服务;在使命分析时,提出“迈向21世纪的上海,肩负着在下一世纪第一个十年为建成国际经济、金融、贸易中心之一奠定基础的重要使命,肩负着带动长江三角洲及沿江地区经济带共同繁荣的历史重任”;在表述奋斗目标的主要标志时,提出“基本形成世界大都市的经济规模和综合实力”、“基本形成具有世界一流水平的中心城市格局”、“基本形成国内外广泛经济联系的开放格局”、“基本形成符合国际通行规则的市场经济运行机制”、“基本形成现代化国际城市基础设施的构架”等。
上海历个五年规划大数据分析显示,“华东、长江”等词在五年规划中都有相应体现,“中国、中华、全国”等词在每一轮规划中都保持较高的出现频次,“世界、全球、国际”等词的使用次数越来越多。这表明上海的发展历来就是“放在中央对上海发展的战略定位上和放在全国发展的大格局中”,同时,上海也更加注重在国际视野下谋划未来发展。
表 2. “九五”以来历个五年规划的规划视角变化
围绕上海城市核心功能,对建设“五个中心”的内涵要求不断提高
1991年,邓小平同志到上海视察时提出:“中国在金融方面取得国际地位,首先要靠上海。”1992年,党的十四大报告明确提出:“尽快把上海建成国际经济、金融、贸易中心之一,带动长江三角洲和整个长江流域地区经济的新飞跃”。2001年国务院批复《上海城市总体规划》,明确上海要建设国际经济、金融、贸易、航运中心之一。2009年4月,国务院正式发布了《国务院关于推进上海加快发展现代服务业和先进制造业建设国际金融中心和国际航运中心的意见》,从国家战略和全局的高度,进一步明确了加快上海国际金融中心和国际航运中心建设的总体目标、主要任务和政策措施。在这样的背景下,在上海历次五年规划文本中,打造城市核心功能呈现出明显的阶段性特征,且演进过程中的具体目标愈发清晰。
关于建设国际经济中心,“九五”计划初步确立这一目标;“十五”计划强调建成的经济中心要求能够“在更宽领域、更深层次上参与国际分工和合作,清理、调整和完善地方性经济法规和政府规章,进一步发展开放型经济;强化国际性经济中心的集聚扩散功能,力争成为国内外商业机会多、比较成本低的城市”;“十一五”规划提出国际经济中心形成基本框架,主要体现在经济保持持续较快健康发展和经济增长方式实现重大转变;“十二五”规划要求全面提升国际经济中心城市的地位,基本要求是具备全球资源配置能力,能够进一步辐射和集群全球经济资源;到“十三五”规划则要求基本建成,并且评判依据分别为“经济实力雄厚、产业能级高、集聚辐射能力强”。从中可以明显看出上海的国际经济中心建设经历了“确立目标、形成框架、提升地位、基本建成”这四个阶段。
关于建设国际金融中心,“九五”计划提出“以建设国际金融中心为目标,发挥上海金融先行的优势,使上海成为重要的市场化融资中心”,这一时期以确立目标为主;“十五”计划强调“全方位推进上海国际金融中心建设,进一步发展货币市场、证券市场、外汇市场和保险市场”,这一时期以全面推进为主;“十一五”规划强调要“形成国际金融中心基本框架”,这一时期以形成框架为主,而具体则围绕国际金融中心建设,加快完善金融机构、金融市场、金融服务和金融监管体系,以及积极发展金融辅助产业,加强金融生态环境建设;“十二五”规划强调要“进一步拓展金融市场广度和深度。着力加强金融市场体系建设,加快提升股票、债券、货币、外汇、商品期货、金融衍生品、黄金、产权等重要市场的功能和国际化程度”;“十三五”规划则明确要求“基本建成与我国经济实力以及人民币国际地位相适应的国际金融中心。基本确立全球性人民币产品创新、交易、定价和清算中心地位,基本形成国内外投资者共同参与、国际化程度较高的多层次金融市场体系和具有国际竞争力、行业影响力的金融机构体系,金融监管和风险防范能力有效提高”。
关于建设国际贸易中心,“九五”计划提出该目标,并且要求“按照‘大贸易、大流通、大市场、大口岸’的方针,巩固和开拓国内外市场”;“十五”计划提出“全方位推进上海国际贸易中心建设”,并强调“促进出口贸易方式的创新,提高高新技术产品出口比重,加快发展服务贸易”;“十一五”规划要求“形成国际贸易中心基本框架”,“形成内外贸一体、货物贸易和服务贸易并举的发展格局”;“十二五”规划提出“基本形成国际贸易中心核心功能,着力提高市场开放度和贸易便利化水平”,要集聚高能级、有活力的贸易主体;“十三五”规划要求基本建成“具有国际国内两个市场资源配置功能、与我国经济贸易地位相匹配的国际贸易中心”,基本形成在全球贸易投资网络中起枢纽作用的重要城市。
关于建设国际航运中心,“十一五”规划提出“形成国际航运中心基本框架”,“基本建成洋山深水枢纽港和上海航空枢纽港”;“十二五”规划提出以资源配置型国际航运中心为目标,着力提升航运服务功能,完善现代航运集疏运体系,推进国际航运发展综合试验区建设,营造便捷、高效、安全、法治的口岸环境和服务环境,努力提高国际航运资源的配置能力;“十三五”规划要求“基本建成航运资源集聚、航运服务功能健全、航运市场环境优良、现代物流服务高效,具有全球航运资源配置能力的国际航运中心。基本形成以上海为中心、以江浙为两翼、以长江流域为腹地的国际航运枢纽港,基本形成现代化港口集疏运体系和国际航空枢纽港,基本形成现代航运服务体系,形成便捷、高效、安全、法治的口岸环境。”
关于建设具有全球影响力的科技创新中心,“十三五”规划首次将“四个中心”扩展为“五个中心”,明确提出要加快“形成具有全球影响力的科技创新中心基本框架”,到2020年,基本形成符合创新规律的制度环境,基本形成科技创新中心的支撑体系,基本形成大众创业、万众创新的发展格局,创新人才和成果不断涌现,基本形成科技创新中心城市辐射能力,张江国家自主创新示范区加快进入国际高科技园区先进行列。
表 3. “九五”以来历个五年规划的“五个中心”建设的目标演进
(作者戴跃华系上海发展战略研究所国际和数据研究室研究人员,李显波系上海发展战略研究所所长)