新浪新闻

织物凉席比较试验:70件样品41件有问题

新民晚报新民网

关注

原标题:织物凉席比较试验:70件样品41件有问题


来源/东方IC

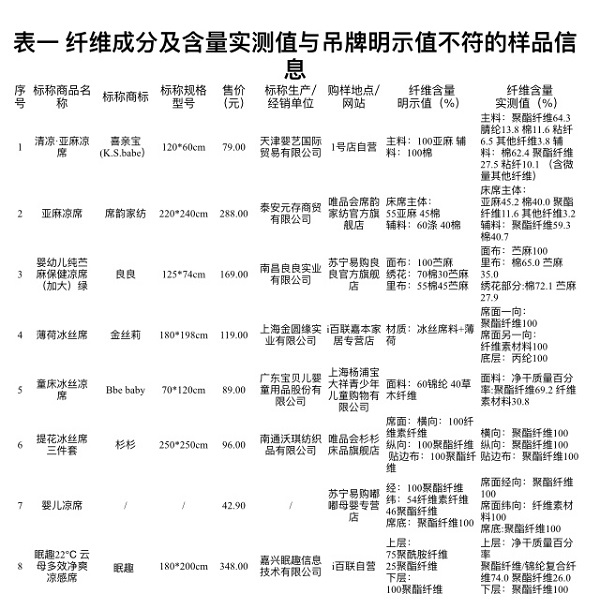
图说:纤维成分及含量实测值与吊牌明示值不符的样品信息 来源/采访对象供图(下同)

夏日炎炎,凉席成了家家户户的必备品。很多人喜欢织物凉席,但这种凉席质量如何?今天,上海市消保委发布了针对织物凉席比较试验结果,70件样品中有41件存在各种问题,1件婴幼儿产品甲醛还超标。

宣称“100%亚麻”成分竟为0

本次的70件样品,48件采自电商平台,22件采自实体店铺。其中成人产品40件,价格在79元至1144元不等,婴幼儿产品30件,价格在28.9元至304元不等。

结果显示,70件样品中,12件样品分别存在纤维含量与明示不符、pH值或甲醛含量超标等问题,29件样品产品使用说明标注不完整或不规范。

试验发现,有8件样品的纤维成分及含量实测值与明示值不符,主要包括虚标亚麻含量、成分名称不规范、成分标注错误等情况。比如,“喜亲宝”清凉亚麻凉席网页宣称“亚麻婴儿凉席”,吊牌写着“100%亚麻”,但实际竟一点亚麻成分都没有。

1件婴幼儿产品甲醛超标

更令人心惊的是,针对婴幼儿的织物凉席,质量也存在问题。1件样品甲醛超标,3件样品PH值不合格。

由上海草影贸易有限公司生产的“贝彤”竹纤维双层专利凉席(蓝色)甲醛含量实测值为25mg/kg,超出标准要求的≤20mg/kg。国家强制性标准要求婴幼儿纺织产品甲醛含量应≤20mg/kg,直接接触皮肤的纺织产品甲醛含量应≤75mg/kg,非直接接触皮肤的纺织产品甲醛含量应≤300mg/kg。

此外,3件为婴幼儿凉席的pH值未在标准要求范围之内。比如,标称由南通本末生家居用品有限公司生产的“贝珠儿”凉席pH值实测为底布9.1、面布9.0,远不能达到婴幼儿产品标准。而国家强制性标准要求婴幼儿纺织产品pH值应在4.0-7.5之间,直接接触皮肤的纺织产品pH值应在4.0-8.5之间,非直接接触皮肤的纺织产品pH值应在4.0-9.0之间。

由于婴幼儿皮肤娇嫩,国标对婴幼儿纺织产品的要求也相对更严格。但试验发现,3件样品网页宣称为婴儿或新生宝宝使用的凉席,但实际吊牌中并未明示“婴幼儿用品”字样。

包装粗糙的凉席应慎购

对此,沪消保委提醒消费者,选购凉席应选择产品使用说明齐全的商品。对于包装粗糙、标识不全、不规范、不准确的凉席,应谨慎购买。

如何辨别各类织物凉席?亚麻凉席材质柔软,具有吸汗透气、不粘皮肤、不起静电等特点,纯亚麻凉席表面光泽自然柔和,席面挺括,若席面光泽过亮,用手攥后皱褶较多,则可能含化学纤维、黏胶等较多。若用胳膊和手心摩擦主体面料时有刺痒感,则可能含有苎麻。再生纤维素纤维凉席手感柔软、丰满、滑爽,凉爽亲肤不冰凉。经编网眼织物复合凉席(即冰丝凉席),凉爽舒适,细腻光滑,方便收纳,折叠后不会有压痕,适合空调房使用。但由于冰丝凉席是由人造纤维制成,透气性和吸湿性不好,清洗时必须整席清洗。

对于新手父母,选购婴幼儿凉席应选择具有“GB 31701 婴幼儿用品”标注的商品。选购时可用成人手肘下方最接近婴幼儿肌肤的部位感受凉席是否柔软舒适,清洗晾干后也要感受一下表面是否变粗糙、刺痒,在使用过程中多注意晾晒。

凉席洗涤应按生产企业提供的维护标签进行操作。明示不可水洗的特殊商品,建议用温水多擦拭几遍,并在阴凉处晾干。一般的织物凉席清洗时不能依靠简单的擦拭。

新民晚报记者 金旻矣

我要爆料联系电话:021-22899999新民网新闻未经授权不得转载

加载中...