西安公安局正局级副局长阎鸿被带走 系扫黑办主任
澎湃新闻
原标题:西安市公安局正局级副局长、扫黑办主任阎鸿被带走,简历已撤
澎湃新闻(www.thepaper.cn)日前从西安政界多位权威人士处获悉,西安市委平安办主任、西安市公安局副局长、西安市公安局扫黑办主任阎鸿(正局级),近日在西安被有关部门带走。西安方面已在一定范围内通报此事。
6月19日下午,西安市公安局办公室工作人员告诉澎湃新闻,阎鸿近日确实“不在局里”,目前无法联系。
6月19日至20日,澎湃新闻多次联系阎鸿,其手机一直无人接听。
此外,澎湃新闻注意到,目前西安市公安局官方网站的“领导信息”一栏共有7位领导,其中已经没有有关阎鸿的介绍及其简历。
目前西安市公安局官网“领导信息”一栏中没有阎鸿。 西安市公安局官网截图
2019年6月9日,阎鸿还以西安市公安局副局长等职务身份出现在公开报道中。
据《西安晚报》6月9日报道,6月6日,西安市公安局召开全市公安机关视频会议,传达中央扫黑除恶第12督导组督导陕西省工作动员会精神,安排部署全市公安机关边督边改工作。会上,阎鸿以西安市委平安办主任、市公安局副局长、市公安局扫黑办主任身份,宣读了西安市公安局《关于坚决贯彻中央督导组要求切实做好整改工作的实施方案》,并就市公安局边督边改工作进行了安排部署。
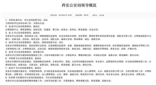
根据西安市公安局官网2018年9月12日发布的“西安公安局领导概况”,阎鸿时任西安市公安局党委委员、副局长,刑侦局党委书记、局长,负责全市刑事犯罪侦查,毒品犯罪打击防范,反恐情报信息研判、处置,物流寄递犯罪侦查,视频侦查技术应用,综合情报信息研判,强制医疗管理工作。彼时,阎鸿主持刑侦局工作,分管禁毒支队、反恐支队、物流寄递犯罪侦查支队、视侦支队、情报支队、强制医疗管理处,联系长安、站前、浐灞分局。
西安市公安局官网2018年9月12日发布的“领导概况”。 西安市公安局官网截图
当时西安市公安局共有8位领导,阎鸿排名第4,位于西安市公安局党委委员、副局长张卫和党委委员、政治部主任连智之间。
2019年1月24日,西安市委组织部在《西安日报》发布市管领导干部任前公示,阎鸿拟任西安市直机关正局级领导职务。公示时间从1月25日起到1月31日止。
公示称:阎鸿,男,汉族,1964年6月生,陕西西安人,1987年12月加入中国共产党,1988年7月参加工作,全日制大学学历、法学学士。曾任市公安局刑侦局一处副处长、三处处长,刑侦局局长、党委书记。现任市公安局副局长、党委委员,刑侦局局长、党委书记,拟任市直机关正局级领导职务。
阎鸿拟任的正局级领导职务,系西安市委平安建设工作办公室(简称“平安办”)主任。
据《华商报》报道,根据《西安市机构改革方案》,西安组建市委平安建设工作办公室,作为市委工作机关,归口市委政法委员会管理。
另据《西安晚报》报道,2019年2月14日,西安市委平安建设工作办公室正式成立。成立仪式上,西安市委平安办主任阎鸿表示,将始终围绕市委“聚焦‘三六九’、振兴大西安”奋斗目标,全面推动全市平安建设各项任务落实落地,确保“打造全国最具安全感城市”目标如期实现。
2019年3月13日,西安市政府官网发布《西安市人民政府关于近期任免干部的通知》,其中包括:免去阎鸿西安市公安局刑事侦查支队(刑事侦查局)支队长(局长)职务(市政任字〔2019〕66号 2019年2月20日)。