新浪新闻

研究揭示拟南芥基因组加倍导致的三维染色质结构及基因表达调控特征

中国科学院网站

关注

原标题:研究揭示拟南芥基因组加倍导致的三维染色质结构及基因表达调控特征


6月11日,《核酸研究》(Nucleic Acids Research)杂志在线发表了中国科学院分子植物科学卓越创新中心/植物生理生态研究所植物分子遗传国家重点实验室方玉达研究组题为The effects of Arabidopsis genome duplication on the chromatin organization and transcriptional regulation 的研究论文。该论文利用染色质构象捕获等技术解析了拟南芥基因组加倍所导致的基因三维空间变化及对基因转录调控的影响。

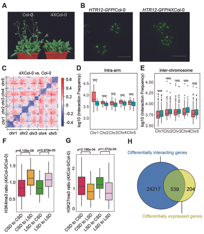
植物多倍化是自然界中非常普遍的现象,是推进植物进化、适应环境的主要方式之一。多倍体的形成增加了基因表达调控的复杂程度,目前很多研究证明基因组的三维结构对基因组的转录调控起到很重要的作用。为了解析多倍化过程中三维基因组结构变化及多倍体基因组表达调控的影响,方玉达研究组利用染色体构象捕获技术(Hi-C)绘制了拟南芥同源四倍体的染色体组装特点,相比于野生型(Col-0),同源四倍体拟南芥(4×Col-0)基因组表现出染色体臂内交互减少,染色体之间交互增多的特点;研究还发现染色体倍性的增加可以导致染色体松紧状态的转换,染色体松散的区域含有丰富的H3K4me3信号,相对紧密的区域则富集H3K27me3信号。另一方面,研究发现染色体交互强度的变化可以影响基因的表达,拟南芥同源四倍体中约72.5% 转录发生变化的基因位置发生了染色体交互强度变化,并且推测顺式作用元件交互强度的改变可能进一步影响了相关基因的表达。该研究成果有助于了解植物多倍化三维基因组结构特点,为作物的多倍体育种提供新的分子机制解释。

该项目由分子植物卓越中心方玉达研究组和华中农业大学信息学院李国亮研究组合作完成。方玉达组助理研究员张辉为该论文的第一作者,方玉达与李国亮为共同通讯作者。该研究得到国家基金委的资助。

论文链接

研究揭示拟南芥基因组加倍导致的三维染色质结构及基因表达调控特征

加载中...