新浪新闻

近代物理所在线粒体移植提高神经胶质瘤辐射敏感性方面获进展

中国科学院网站

关注

原标题:近代物理所在线粒体移植提高神经胶质瘤辐射敏感性方面获进展


线粒体是人体正常细胞内的“能量工厂”,维持机体正常生理功能。然而,大量临床样本表明:多种肿瘤细胞内线粒体缺陷使得能量供给发生转变,启动步骤更为简单的、不需要氧气的糖酵解方式快速供能,更适应肿瘤细胞的恶性增殖以及乏氧微环境的需要;其次,糖酵解的产物乳酸能够为肿瘤细胞生存提供酸性环境;最后,线粒体缺陷还使得肿瘤细胞缺失了一种重要的死亡方式:线粒体凋亡途径,使得肿瘤细胞相比正常细胞更难发生死亡。综上,线粒体缺陷维系着肿瘤细胞的恶性表型,是肿瘤产生辐射抗性的一个重要原因。

线粒体起源的经典假说认为,线粒体起源于内共生,古线粒体作为一种需氧α-变形菌的形式被原始真核细胞摄入,在长期互利共生中演化形成了现在的线粒体细胞器。如果这个假说成立,那么线粒体至今是否仍然保持与细胞融合、跨细胞转移的能力?如果将这一潜能应用到肿瘤治疗中,将正常线粒体植入到肿瘤细胞内,就会逆转肿瘤细胞能量代谢表型,提高辐射敏感性。

近日,中国科学院近代物理研究所辐射医学室科研人员利用兰州重离子加速器国家实验室提供的实验平台,在线粒体移植转变肿瘤能量代谢表型、提高辐射敏感性研究方面获得新进展。

研究人员发现,人神经胶质瘤U87细胞经饥饿处理后,大量NAD+穿过细胞膜释放到细胞外,并与细胞膜外侧的CD38结合;在CD38催化作用下,NAD+被转化成信使因子cADPR,再次进入胞内。随后,cADPR作用到内质网Ryanodine受体,启动钙库释放钙离子;释放的钙离子快速聚集到细胞膜内侧,促进细胞骨架蛋白F-actin重新聚合;细胞骨架重塑最终导致细胞膜内陷、引发胞吞作用将外源性线粒体从胞外移植入细胞内(图1)。

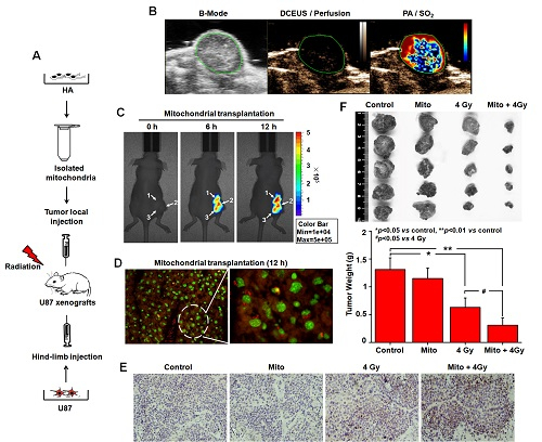
移植进入肿瘤细胞的正常功能性线粒体,能够有效地分裂、增殖,稳定存活下来,并逐渐引起肿瘤细胞内与三羧酸循环有关的基因高效表达、抑制瓦博格效用,驱使肿瘤细胞的能量代谢表型由有氧糖酵解向氧化磷酸化方向转变。功能性线粒体移植还能够增强辐射诱导的线粒体凋亡通路活化、加剧肿瘤细胞死亡、抑制裸鼠体内实体瘤的恶性增长。体内外实验均发现线粒体移植对人神经胶质瘤具有较好的辐射增敏作用(图2)。

此项研究首次在真核细胞内对外源性线粒体跨细胞转移、植入的全过程进行了捕捉,并采用3D成像技术对内吞泡形成进行了全息、立体解析,对困扰学术界已久的“内共生学说”提供了较为详实的数据支持。此外,该研究首次将线粒体移植方案引入到肿瘤放射治疗领域,主张利用患者自身的线粒体治疗自身疾病,安全系数高,增敏效果显著,符合当今精准医学治疗理念,具有较好的应用前景。

该研究得到国家自然科学基金项目、科技部国家重点研发计划项目以及中科院西部青年学者项目的资助。

该研究由近代物理所研究员张红课题组完成,第一作者为副研究员孙超。相关研究结果发表在医学类期刊Theranostics, 2019, 9(12):3595-3607。

文章链接

图1. NAD+-CD38-cADPR-Ca2+胞吞信号介导线粒体移植示意图 

图2. 线粒体移植对人神经胶质瘤的辐射敏感性影响 

加载中...