研究发现评估IVF中精子质量的小RNA分子标志物
中国科学院网站
原标题:研究发现评估IVF中精子质量的小RNA分子标志物
4月9日,国际学术期刊Cell Discovery 在线发表了中国科学院生物化学与细胞生物学研究所吴立刚研究组、上海市计划生育科学研究所施惠娟实验室和复旦大学附属妇产科医院上海集爱遗传与不育诊疗中心陈国武实验室的合作研究成果“Identification of small noncoding RNAs as sperm quality biomarkers for in vitro fertilization”。该研究发现精子中小RNA的表达与精子质量高度相关,可为体外受精(in vitro fertilization, IVF)提供有效的生物标记物,提高临床辅助生殖的成功率。
近几十年来,辅助生殖技术已广泛应用于治疗人类不孕症。然而,仅约30%的IVF和卵胞浆内单精子注射技术(ICSI)可成功受孕。传统的精液参数,如精子密度、精子形态和精子运动能力,并不能有效地判别精子的生育能力。因此,目前临床上迫切需要一种对精液参数正常样品中的精子质量进行评价的方法。
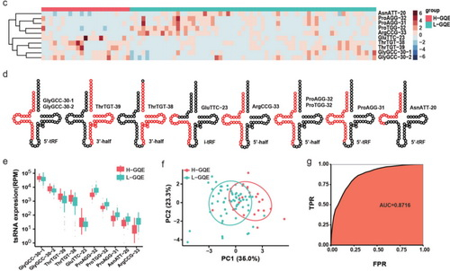
已有研究表明哺乳动物精子细胞中表达多种非编码小RNA,包括microRNAs(miRNAs),PIWI-interacting RNAs(piRNAs),tRNA-derived small RNAs(tsRNAs)和rRNA-derived small RNAs (rsRNAs)等,在精子的发生及成熟过程中发挥了重要的调节功能,因此,有可能利用小RNA作为生物标志物判别精子的生育能力。该研究中,研究人员从接受IVF治疗夫妇的男性患者中收集了精液参数正常的87例精子样本,同时尽可能地排除女方因素影响,并通过体外受精后的优质胚胎率来判断精子的质量。通过对精子中的小RNA进行深度测序和分析,发现人精子中差异表达的tsRNA、rsRNA和miRNA与体外受精后胚胎发育的质量有显著的相关性,其中tsRNA用于评估精子质量的效果最好。该发现与之前周琪和Oliver Rando实验室在小鼠中研究发现精子中特异性表达的tsRNA影响胚胎发育和子代表型的结果一致,人精子中的tsRNA有望在临床上作为评估精子质量的分子标志物。
吴立刚、施惠娟与陈国武为论文的共同通讯作者,上海计生所华敏敏、生化与细胞所刘伟和上海集爱遗传与不育诊疗中心陈颖为共同第一作者,博士张凤娟和工作人员徐蓓英也对该工作提供了帮助。该研究得到来自国家自然科学基金委、科技部、中科院和上海市科委的经费支持。

图:tsRNA可用于辅助生殖中评价精子的质量