美全球反导发展瞄准实战化 已具备一定作战能力
澎湃新闻
原标题:观察|美全球反导发展瞄准实战化,已具备一定作战能力
[编者按]
美联社3月20日报道称,以色列国防部、美国导弹防御局和以色列拉斐尔防务公司在以色列南部进行了反导试验,演习中成功拦截了多枚中远程弹道导弹。以色列总理内塔尼亚胡称赞了这次试验,指出以色列在导弹防御系统开发“全球领先者”行列中赢得一席之地。
而3月3日进行的一项军事演习中,美军将一整套“萨德”系统通过C-17运输机运输到了以色列,这是“萨德”系统首次在欧洲司令部责任区内部署,展示了“萨德”系统全球快速机动部署能力。当前美国在全球部署了7套“萨德”系统,其中1套部署在关岛,1套部署在韩国,1套临时部署在夏威夷地区,其余4套部署在美国本土。在美国本土部署的4套系统除3套分别处于训练、维护和升级状态外,另外1套可用于全球快速机动部署。
今年1月17日美国发布新版《导弹防御评估》报告后,美国反导的一些新动作引发了外界的关注。美国反导系统实力如何?未来走向又如何?
美国将导弹防御视为能够与“战略核威慑”相互抵消与制衡的重要手段,并将其作为国家战略工程,长期投入巨资成体系发展建设。近年来,美国以提升拦截效能为核心,成体系分步式推进本土导弹防御和区域导弹防御能力建设,现已形成由预警探测系统、指挥控制系统、拦截武器系统构成的一体化全球导弹防御系统,已具备一定的作战能力。
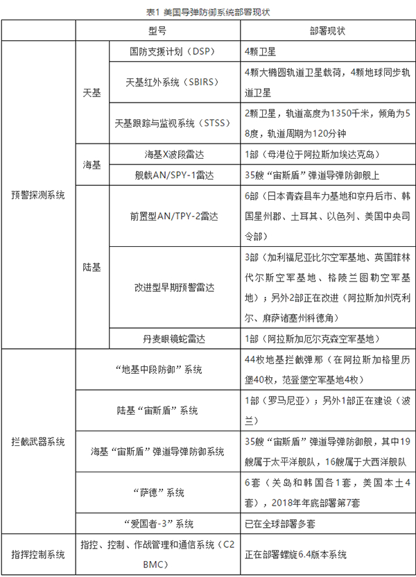
美国反导装备一览。
发展继续受到重视,全球反导体系逐步形成
经过多年发展,美国现已部署了由“地基中段防御”系统、“宙斯盾”弹道导弹防御系统、“萨德”系统和“爱国者-3”系统构成的两段三层拦截武器系统,初步形成以本土为核心、覆盖亚洲、欧洲、中东地区的全球反导体系,具有对近程、中程、中远程和部分洲际弹道导弹的防御能力。美国导弹防御系统部署现状如表1所示。
(一)导弹防御继续受到高度重视,预算申请额和批复额创历年新高
自特朗普政府上台以来,美国多次在国家战略文件中明确指出导弹防御系统的重要作用和重大意义。2017年12月18日,美国发布新版《国家安全战略》,提出将优先发展增强的导弹防御能力,包括在发射前击败威胁的能力,将发展包括非动能拦截、激光武器以及网络攻击武器在内多种新项目。2018年1月19日,美国发布最新版《国防战略》,指出要加快导弹防御系统发展,以实现防御能力的提升。
美国还持续加大对导弹防御系统的经费投入。2018年2月12日,美国防部发布2019财年国防预算申请,其中导弹防御局预算申请额为99亿美元,与2018财年相比,增幅达到25%,创造近6年来的新高。同时,美国还加大了导弹防御预算的批复额。2018财年导弹防御局的批复额为107亿美元,远远大于申请的78亿美元,进一步表明了美国政府对导弹防御系统的重视程度。
GBI拦截弹,用于拦截洲际导弹。
(二)地基中段防御系统首次成功拦截洲际弹道导弹,已初步具备有限的本土防御能力
2017年5月30日,美国导弹防御局联合多个部门成功进行了“地基中段防御系统”拦截洲际弹道导弹试验。此次试验不仅是“地基中段防御系统”首次拦截洲际弹道导弹试验,同时也是美国弹道导弹防御系统有史以来首次对洲际弹道导弹进行拦截,对美国弹道导弹防御系统发展具有里程碑意义,表明美国已初步具备有限的本土防御能力。
从导弹防御局公布的消息来看,此次拦截试验具有一定难度。试验中所使用的靶弹为地基发射、三级推进的洲际弹道导弹,射程超过5500千米,同时还携带有对抗措施,表明“地基中段防御系统”作战能力得到进一步提升。此次试验同时也是“能力增强-2”Block 1型“大气层外杀伤器”的首次拦截试验,成功拦截靶弹表明美国已经部分解决了当前“大气层外杀伤器”的技术问题,如姿轨控系统发动机异常、惯性测量单元过度振动等。
(三)“标准”系列导弹多次试验成功,海基中段和末段双层拦截体系初步形成
2017年2月,美国联合日本在夏威夷海域进行“标准-3”2A导弹首次拦截试验,成功拦截一枚中程弹道导弹,为“标准-3”2A导弹按计划部署奠定基础。2017年8月,美海军在夏威夷海域利用“标准-6”Dual 1导弹成功拦截中程弹道导弹靶弹,验证了“宙斯盾”基线9.C1系统和“标准”-6 Dual 1导弹的海基末段大气层内反导能力。
自2015年以来,美国利用“标准-6”Dual 1导弹已经连续成功进行3次海基末段弹道导弹拦截试验,其中拦截近程弹道导弹1次,拦截中程弹道导弹2次,表明美国已初步具备海基末段弹道导弹防御能力。同时,由于“标准-3”Block 1A和“标准-3”Block 1B导弹已经完成研制并投入部署,美国已经具备一定的海基中段弹道导弹防御能力。因此,美国海军已初步具备对弹道导弹中段和末段双层拦截能力,能够有效应对中近程弹道导弹。
C-17运输“萨德”系统,展现其全球部署能力。
(四)新一代预警卫星和雷达研发顺利,重点提升探测和识别能力
在预警卫星方面,美国于2018年1月19日成功发射第4颗“天基红外系统”地球同步轨道卫星,标志着“天基红外系统”完成美空军计划的星座组网,包括4颗地球同步轨道卫星和4个大椭圆轨道载荷。同时,美国还在2017年11月发布了“天基红外系统—后继型”项目信息征询书,为新型导弹预警卫星和地面控制系统征询信息。新系统由5颗地球同步轨道卫星和2颗大椭圆轨道卫星组成,将基于美空军“太空作战架构”组建,针对所有类型的敌方弹道导弹进行助推段导弹预警,可抵抗敌干扰、瘫痪或摧毁卫星和地面控制系统的行动,在高对抗环境下具有更强的生存能力。
在预警雷达方面,美国在2017年成功进行三次AN/SPY-6(V)新型防空反导雷达导弹跟踪试验,先后对先进近程弹道导弹、中程弹道导弹、巡航导弹以及弹道导弹目标进行探测跟踪,试验均获成功,验证了雷达对不同导弹目标的搜索、探测与持续跟踪能力,标志着该雷达研制取得了阶段性重大进展。
美国战略预警雷达。
瞄准高超声速武器,提升实战能力
(一)扩大拦截弹部署规模,增强系统作战能力
在国土防御方面,导弹防御局将持续扩大地基拦截弹的部署规模。截止到目前为止,导弹防御局一共部署了44枚地基拦截弹,其中在阿拉斯加格里历堡部署了40枚,在加利福尼亚范登堡空军基地部署了4枚。根据计划,导弹防御局将在未来五年增加部署20枚地基拦截弹,使地基拦截弹部署数量到2023年达到64枚。导弹防御局还将在阿拉斯加格里历堡新增一个导弹阵地(4号导弹阵地),并在格里历堡1号导弹阵地新增2个发射井和6部C2构型的地基拦截弹助推器,以确保64枚地基拦截弹随时可用。
在区域防御方面,导弹防御局将继续增加“宙斯盾”BMD战舰数量、采购“标准-3”拦截弹。截止到目前为止,美国拥有35艘“宙斯盾”BMD战舰,其中19艘隶属于太平洋舰队,16艘隶属于大西洋舰队。根据计划,导弹防御局将继续增加“宙斯盾”BMD战舰数量,2018财年达到38艘,2023财年达到57艘。同时,导弹防御局还将采购更多的“标准-3”拦截弹。预计到2023财年,导弹防御局将接收总计560枚“标准-3”导弹,其中1A型150枚,1B型362枚,2B型48枚。此外,导弹防御局目前正在训练第7个“萨德”导弹团,预计将在今年年底部署。
(二)升级现有武器系统,提升系统可靠性
在国土防御方面,导弹防御局将继续研发“重新设计杀伤器”、“远程识别雷达”、“夏威夷国土防御雷达”和“太平洋国土防御雷达”提升系统的可靠性和识别能力。“重新设计杀伤器”将能够利用外部传感器数据,改善飞行中通信能力,并通过杀伤评估信息增强态势感知能力。“远程识别雷达”、“夏威夷国土防御雷达”和“太平洋国土防御雷达”将能够提供持续的中段识别能力、精确跟踪能力和杀伤评估能力,改善弹道导弹防御系统的目标识别能力。同时,导弹防御局还将继续对地基中段防御系统的地面系统进行能力升级和现代化改进,主要包括:改进地基中段防御火控系统作战人员接口和逻辑、提升地基拦截弹2/3级可选助推器作战管理能力、增强杀伤器目标图象以及重新设计杀伤器按需通信能力等。
在区域防御方面,导弹防御局将继续研发“宙斯盾”基线9.C2(弹道导弹防御5.1版本)系统,使其具备“远程发射”和“远程拦截”能力,并能够发射“标准-3”2A导弹和“标准-6”Dual 2导弹。导弹防御局还将继续研发AN/SPY-6雷达。该雷达将提升系统的多任务能力和快速反应能力,预计2024年具备初始作战能力。此外,导弹防御局将改善“萨德”系统碎片减缓能力以及与其他弹道导弹防御系统组件的互操作性,并将通过远程操作“萨德”系统发射架拓展防御范围。导弹防御局还将持续研发新技术以替代当前的全球定位系统天线,以确保“萨德”系统的定位,导航和定时数据的完整和可用。
(三)进行更复杂、更趋实战的飞行试验,提高系统实战能力
在国土防御方面,导弹防御局将在2019财年进行代号为FTG-11的地基拦截弹齐射拦截试验,对一枚洲际弹道导弹靶弹进行拦截。齐射的两枚地基拦截弹将分别装有CE-2型和CE-2 Block 1型大气层外杀伤器。导弹防御局还将在2020财年进行代号为GM CTV-03+的“重新设计杀伤器”的首次飞行试验,2021财年进行代号为FTG-17的“重新设计杀伤器”的首次拦截试验。同时,导弹防御局目前正在“标准-3”2A导弹拦截洲际弹道导弹的技术可行性,并将在2021年前进行“标准-3”2A拦截洲际弹道导弹试验。
在区域防御方面,导弹防御局将在2019财年进行代号为FTO-03 E1的飞行试验,验证实战环境下陆基“宙斯盾”系统和舰载“宙斯盾”系统的“远程作战”能力。导弹防御局将分别从海基“宙斯盾”战舰和陆基“宙斯盾”导弹防御试验中心发射两枚“标准-3”2A导弹,对两枚中远程弹道导弹进行拦截。同时,导弹防御局将继续推进“海基末段防御”项目研发,将于2019财年第一季度进行“标准-6”Dual 2导弹的首次拦截试验。此外,美国还将进行“萨德”系统与“宙斯盾”系统、“爱国者”系统的联合作战试验。
(四)推进先进技术研发,强调“改变游戏规则”的能力
为应对种类更为复杂、数量更为众多的威胁目标,美国投入大量资金开展导弹防御先进技术研究,涉及低功率激光演示器、多目标杀伤器等多个导弹防御先进技术研发项目。
低功率激光演示器旨在研制能够在助推段拦截洲际弹道导弹的无人机载高能激光武器。2017年年底,导弹防御局已授出了该项目的第一阶段合同,预计将于2020年将进行地面试验以及首次飞行试验,2021年将进行目标捕获、跟踪精确瞄准和验证试验。多目标杀伤器是导弹防御局对2009年终止的多杀伤器项目的继承和延续。目前已完成第一阶段的概念论证,其技术特征已初露端倪,将朝着轻小型化、智能化、通用化方向发展。目前导弹防御局正在开展风险降低工作,计划2019年进行首次拦截试验,2022年生产。
(五)推进高超声速武器防御项目研发,提升临近空间防御能力
美国历来重视发展攻防兼备的装备体系能力。针对中俄临近空间高超声速武器的快速发展,加快高超声速防御技术成为美国当前的必然选择。
在2018财年预算中,导弹防御局首次将高超声速威胁防御项目列入预算。在2019财年预算中,导弹防御局计划未来6年投入7.32亿美元发展高超声速威胁防御能力。2018年4月27日,美国导弹防御局发布“高超声速防御组件技术”和“高超声速防御武器系统概念定义”两份关于高超声速防御技术的广泛机构公告,表明美国正在加速推进高超声速防御技术发展,以有效应对高超声速武器威胁,确保美国在面对高超声速武器威胁时的技术优势。导弹防御局将通过高超声速防御“杀伤链”寻求先进的技术,包括早期识别技术、持续传感器技术、低延迟通信和处理技术以及支持未来武器系统组件的先进技术。导弹防御局希望在2023年相关组件和子系统的技术成熟度达到5+,能够做好集成至高超声速防御架构的准备。
(作者贾晨阳 系北京航天情报与信息研究所研究人员)