法大两同门博士学位论文涉嫌高度雷同,学院:会进一步了解
澎湃新闻
原标题:法大两同门博士学位论文涉嫌高度雷同,学院:会进一步了解
澎湃新闻(www.thepaper.cn)近两年接连报道了多起高校学术不端事件。这样的疑似案例仍在发生。
近日,澎湃新闻接获举报,中国政法大学两名博士研究生的学位论文高度相似,而完成时间仅相隔一年。此外,两篇论文的作者还是同一导师指导、同一专业毕业的“同门”,前后仅相差一届。
澎湃新闻从中国知网下载了这两篇博士学文论文,分别是中国政法大学国际法学专业2005届博士毕业生张露藜的《国家豁免专论》(以下简称“张露藜论文”)和中国政法大学国际法学专业2006届博士毕业生王海虹的《国家豁免问题研究》(以下简称“王海虹论文”)。
张露藜论文封面
王海虹论文封面
张露藜论文的完成时间是2005年3月,王海虹论文的完成时间是2006年3月,时间上王海虹论文比张露藜论文晚一年。
澎湃新闻记者对比两篇论文的目录发现,王海虹论文共分为五章,其中第一章第二节、第三节,第三章、第四章全部小节的标题,均能在张露藜论文目录中找到内容完全一致的小节标题。
此外,张露藜论文的关键词为“国家豁免 限制豁免论 国家豁免的主体 国家豁免的例外 执行豁免”,王海虹论文的关键词是张露藜论文关键词的前四个,只不包含“执行豁免”。
更值得注意的是,两篇论文的正文、参考书目都存在大面积雷同。
12月20日上午,澎湃新闻就上述两篇博士学位论文高度雷同一事致电中国政法大学国际法学院。该学院研究生工作办公室的一名老师向澎湃新闻表示,学院此前并未掌握相关情况,将做进一步了解核实。
“另外,我们是二级学院,而且那个时间(两篇论文完成时间),我们学院应该还没设立,关于这个事情具体还是向学校的研究生院反映。”这名女老师说。
国际法学院“学院简介”显示,中政法大学国际法学院的历史可以追溯到1989年3月12日成立的国际经济法系。2002年,为了适应我国法学教育和我国经济建设的需要,中国政法大学决定在原来国际经济法系的基础上设立国际法学院。
随后,澎湃新闻多次拨打中国政法大学研究生院学位办、综合科等办公室的电话,暂无人接听。
12月20日,澎湃新闻联系采访了张露藜和王海虹两人博士学位论文的指导教师、中国政法大学教授周忠海。周忠海委托其妻子转告澎湃新闻称,“他已经退休多年,据他了解,没有这回事儿,这个情况也不存在。”
正文多个段落近乎无差别
两篇论文都是以“国家豁免”为研究对象,题目也相近。张露藜论文标题是“国家豁免专论”,王海虹论文标题是“国家豁免问题研究”。
比对发现,两篇论文的正文内容有多处高度雷同,很多段落近乎一字不差。
张露藜论文第一章“国家豁免的复杂性”部分内容截图。
王海虹论文第一章“国家豁免的复杂性”部分内容截图。
以第一章为例,张露藜论文的第一章论述的是“国家豁免的基本理论”。其中一个小节是阐述国家豁免的意义与复杂性。张露藜论文在“国家豁免的复杂性”开头写道:“从国际法的角度来看,很难将国家豁免的问题简单地归于国际习惯法、条约法或国内法,事实上,对待国际法问题也不应用简单归类的办法,而应对不同类型的法律渊源进行综合研究。国家豁免问题的复杂性主要表现在:一方面,国家豁免问题的不同法律渊源呈现出不同的趋势;关于这一问题的国际习惯法并未形成;不存在为世界各国普遍接受的关于国家豁免的国际条约;从国家实践中也不可能得出可以普遍适用的关于国家豁免的国际法规则。另一方面,在同一法律渊源中,也呈现出不同的趋势:国际习惯法是沿着国家豁免为前提,限制豁免为例外的道路发展,还是相反,仍然是一个悬而未决的问题;在相关的国际条约不能达成一致的情况下,已生效的《欧洲国家豁免公约》、联合国国际法委员会和有关知名学术团体起草的条约草案也呈现出冲突和不平衡的趋势;各国的立场和实践也呈现出种种冲突和不平衡的迹象。因此,目前国家豁免的理论和实践正在经历前所未有的动荡和挑战。”
王海虹论文第一章第二节也论述了“国家豁免的意义与复杂性”。其中在具体论述“国家豁免的复杂性”小节时,王海虹论文写道:“从国际法的角度来看,很难将国家豁免的问题简单地归于国际习惯法、条约法或国内法,事实上,对待国际法问题也不应用简单归类的办法,而应对不同类型的法律渊源进行综合研究。国家豁免问题的复杂性主要表现在:一方面,国家豁免问题的不同法律渊源呈现出不同的趋势:关于这一问题的国际习惯法并未形成;不存在为世界各国普遍接受的关于国家豁免的国际条约;从国家实践中也不可能得出可以普遍适用的关于国家豁免的国际法规则。另一方面,在同一法律渊源中,也呈现出不同的趋势:国际习惯法是沿着国家豁免为前提,限制豁免为例外的道路发展,还是相反,仍然是一个悬而未决的问题;在相关的国际条约不能达成一致的情况下,已生效的《欧洲国家豁免公约》、联合国国际法委员会和有关知名学术团体起草的条约草案也呈现出冲突和不平衡的趋势;各国的立场和实践也呈现出种种冲突和不平衡的迹象。因此,目前国家豁免的理论和实践正在经历前所未有的动荡和挑战。”
对比发现,以上两段内容,包括标点符号在内,完全一致。
王海虹论文的第一章第二小节的结尾是这样表述的:“因此,根据国际习惯法成立的要素,即实践和法律确信来考察,可以得出以下两个结论:第一,绝对豁免主义并没有成为国际习惯法;第二,国际法中没有这样的习惯法,即任何情况下国内法院对涉及一个外国国家的诉讼完全不能行使司法管辖权。外国国家的主权行为依然受到豁免保护,但是外国国家的非主权行为并不能摆脱所在国法院的司法管辖。第三,虽然目前各国的实践和法律确信都一致否认绝对豁免主义,但由于各国对限制豁免的具体实施(核心问题是怎样区分主权行为和非主权行为)存在严重分歧,所以限制豁免主义也没有成为国际习惯法规则。总之,传统的国家豁免的习惯法规则与今天正在发展和动荡中的国家豁免规则在诸多方面已经发生了质的变化,这就使得国家豁免的主要法律渊源变得模糊不清和更加复杂。”
以上两段内容包括小括号里的解释标注都一字不差。
再看两篇论文第二章的比对情况。
张露藜论文第二章“重要的国家实践”部分内容截图。
王海虹论文第二章“重要的国家实践”部分内容截图。
张露藜论文第二章的标题是“国家豁免的历史起源、发展和现状”。其中在论述“重要的国家实践”一节时,张露藜论文依次以比利时、意大利、埃及、英国、美国和法国为例,介绍了这些国家的实践情况。
以介绍埃及的实践为例,张露藜论文写道:“埃及对限制豁免原则的形成也起到了重要作用。有趣的是,埃及的涉外诉讼案件不仅由埃及法官,而且由大量从外国国民中选拔的法官来审判。因此,埃及混合法庭的判决不仅代表了埃及在国家豁免问题上的观点,而且也反映了包括英国、美国和法国等大量的其它国家法官的观点。值得注意的是,在同一时期,这些国家的法院明确地站在支持绝对豁免主义的行列。尽管混合法庭在组成上具有国际性,本质上是一个国内审判机构。但是,在不同阶段由不同的法官对不同的案件的观点可以总结出他们对国家法基本原则的一致观点。”
张露藜论文还列举了一个具体的案件进行说明:“1930年,由法国人为首席法官、一名美国法官和英国法官以及两名埃及法官组成的混合法庭审理了‘土耳其烟草垄断公司等诉土耳其烟草合营专卖局’一案,土耳其政府作为土耳其烟草垄断公司的接管人是该案的共同被告,它在诉讼中提出:该公司是土耳其的政府机构,应当享有豁免权。法庭遵循其在此之前的判决,认为经营烟草垄断公司的行为与主权无关,该案的结果导致了对土耳其政府的管辖权。值得注意的是:组成法庭的三个外国法官所在的国家当时是绝对豁免主义的支持者。”
王海虹论文第二章在论述“重要的国家实践”小节时也举了几个国家的例子,其中在介绍埃及国家豁免的情况时写道:“埃及对限制豁免原则的形成也起到了重要作用。有趣的是,埃及的涉外诉讼案件不仅由埃及法官,而且由大量从外国国民中选拔的法官来审判。因此,埃及混合法庭的判决不仅代表了埃及在国家豁免问题上的观点,而且也反映了包括英国、美国和法国等大量的其它国家法官的观点。值得注意的是,在同一时期,这些国家的法院明确地站在支持绝对豁免主义的行列。尽管混合法庭在组成上具有国际性,本质上是一个国内审判机构。但是,在不同阶段由不同的法官对不同的案件的观点可以总结出他们对国家法基本原则的一致观点。”
然后王海虹论文接下来还写道:“1930年,由法国人为首席法官、一名美国法官和英国法官以及两名埃及法官组成的混合法庭审理了‘土耳其烟草垄断公司等诉土耳其烟草合营专卖局’一案,土耳其政府作为土耳其烟草垄断公司的接管人是该案的共同被告,它在诉讼中提出:该公司是土耳其的政府机构,应当享有豁免权。法庭遵循其在此之前的判决,认为经营烟草垄断公司的行为与主权无关,该案的结果导致了对土耳其政府的管辖权。值得注意的是:组成法庭的三个外国法官所在的国家当时是绝对豁免主义的支持者。”
张露藜论文第三章“国家及其政府的各种机关”一节内容截图。
王海虹论文第三章“国家及其政府的各种机关”一节内容截图。
张露藜论文第三章论述的是“国家豁免的主体问题”。其中,张露藜论文在该章第二节“国家及其政府的各种机关”中有一段表述是这样的:“联合国国际法委员会将国家及其政府的各种机关列为首要的享有豁免权的主体,是基于以下两个方面的原因,一方面,国家的组织结构是国家作为一个整体的组成部分;另一方面,国家的组织结构在满足了以下两个条件后又形成了享有豁免权的单个实体:(1)为国家而行为并代表国家的名义;(2)行使主权权力和政府职能。国家及其政府的各种机关包括以自己名义或通过政府的各种机关行事的国家本身、主权国家的君主或国家元首、中央政府、政府部门和政府首长、政府部门的机关或下属机关、办公室或局以及代表国家的使团,包括外交使团、领事、长驻代表团和使节等。”
王海虹论文在第三章一节题为“国家及其政府的各种机关”中写道:“《联合国国家及其财产管辖豁免公约》将国家及其政府的各种机关列为首要的享有豁免权的主体,它是对各国长期实践的肯定,同时也是基于以下两个方面的原因。一方面,国家的组织结构是国家作为一个整体的组成部分;另一方面,国家的组织结构在满足了以下两个条件后又形成了享有豁免权的单个实体:(1)为国家而行为并代表国家的名义;(2)行使主权权力和政府职能。国家及其政府的各种机关包括以自己名义或通过政府的各种机关行事的国家本身、主权国家的君主或国家元首、中央政府、政府部门和政府首长、政府部门的机关或下属机关、办公室或局以及代表国家的使团,包括外交使团、领事、长驻代表团和使节等。”
以上两段内容,除了开头的“联合国国际法委员会”与“《联合国国家及其财产管辖豁免公约》”处不同,以后王海虹论文多了一句“它是对各国长期实践的肯定”外,其他内容均完全一致。
张露藜论文第三章“国家企业的法律地位”一节内容截图。
王海虹论文第三章“国家企业的法律地位”一节内容截图。
再比如,张露藜论文第三章第三节的标题是“国家企业的法律地位”。其中在论述“国家企业与国家豁免主体的关系”时,张露藜论文写道:“国家常常通过国家企业与外国从事交易,其原因有时完全是基于商业考虑,有时则是将国家企业作为经济发展政策中不可或缺的工具。国家企业能否主张国家豁免,理论和对此一直有争议。关于国家企业能否享有国家豁免的主张主要有两种。按照传统的绝对豁免论,只要国家企业具有国家的地位,则当然具有主张和享有国家豁免的资格。但是限制豁免论认为,国家企业能否享有豁免主要是基于该企业是否从事主权行为。通常,以国家企业的法律地位、公司组织、诉讼能力和政府控制程度作为判断是否给予豁免的考虑因素者,被称为结构主义,而以国家企业所从事行为的性质作为判断是否给予豁免的标准者,被称为功能主义。”
王海虹论文第三章也有关于“国家企业的法律地位”的论述。其中一段写道:“国家常常通过国家企业与外国从事交易,其原因有时完全是基于商业考虑,有时则是将国家企业作为经济发展政策中不可或缺的工具。国家企业能否主张国家豁免,理论上对此一直有争议。关于国家企业能否享有国家豁免的主张主要有两种。按照传统的绝对豁免论,只要国家企业具有国家的地位,则当然具有主张和享有国家豁免的资格。但是限制豁免论认为,国家企业能否享有豁免主要是基于该企业是否从事主权行为。通常,以国家企业的法律地位、公司组织、诉讼能力和政府控制程度作为判断是否给予豁免的考虑因素者,被称为结构主义,而以国家企业所从事行为的性质作为判断是否给予豁免的标准者,被称为功能主义。”
以上两段,只有一字不同,张露藜论文写的“理论和”,王海虹论文写的是“理论上”。
张露藜论文第五章与王海虹论文第四章都是论述“国家豁免的例外”,存在多处雷同。
张露藜论文第五章第一节“概说”部分内容截图。
王海虹论文第四章第一节“概说”部分内容截图。
比如,张露藜论文第五章第一节“概说”部分写道:“在条约实践方面,无论是多边条约还是双边条约,都经常地载有国家从事商业交易不得主张管辖豁免的条款。典型的例子有美国、前苏联和其它国家签署的一系列‘通商航海友好条约’和1972年的《欧洲国家豁免公约》。而联合国国际法委员会也会毫不例外地将商业交易作为主要的规范对象。各国的实践也非常重视这一问题。在各国的国内立法方面,美国、英国、新加坡、巴基斯坦、南非、加拿大和澳大利亚等国的国家豁免立法都将外国的商业行为列为限制豁免的主要对象。在各国的司法实践中,也有大量的判决否认国家从事商业交易享有管辖豁免。例如,比利时、意大利、奥地利、瑞士、德国、法国、荷兰、英国、埃及和巴基斯坦都有判决显示法院否认国家从事商业交易享有管辖豁免。以上的发展足以说明国家在外国法人或自然人从事商业交易而产生的诉讼中不得主张管辖豁免,已经成为一种普遍的趋势。”
王海虹论文第四章第一节“概说”也有一段内容的表述是:“在条约实践方面,无论是多边条约还是双边条约,都经常地载有国家从事商业交易不得主张管辖豁免的条款。典型的例子有美国、前苏联和其它国家签署的一系列‘通商航海友好条约’和1972年的《欧洲国家豁免公约》。而联合国国际法委员会也会毫不例外地将商业交易作为主要的规范对象。各国的实践也非常重视这一问题。在各国的国内立法方面,美国、英国、新加坡、巴基斯坦、南非、加拿大和澳大利亚等国的国家豁免立法都将外国的商业行为列为限制豁免的主要对象。在各国的司法实践中,也有大量的判决否认国家从事商业交易享有管辖豁免。例如,比利时、意大利、奥地利、瑞士、德国、法国、荷兰、英国、埃及和巴基斯坦都有判决显示法院否认国家从事商业交易享有管辖豁免。以上的发展足以说明国家在外国法人或自然人从事商业交易而产生的诉讼中不得主张管辖豁免,已经成为一种普遍的趋势。”
以上两段内容一模一样。
张露藜论文第五章第四节“国家豁免的例外之三:雇佣合同”部分内容截图。
王海虹论文第四章第四节“国家豁免的例外之三:雇用合同”部分内容截图。
此外,张露藜论文在第五章第四节“国家豁免的例外之三:雇佣合同”的结尾写道:“在雇佣合同和国家豁免的关系问题上,国家之间的最大分歧在于,政府的雇员是否有权以及在什么程度上有权在法院地国起诉雇佣国。上述国家实践和立法的现状显示,尽管不存在关于外国国家雇员地位的国际法原则,但相关的判例经常仅仅将雇佣合同视为是商业(私法)合同的特殊类型。此外,对于涉及履行国家主权权力的外交和领事人员的雇佣合同,法院一般都给予外国国家豁免权。事实上,所有国家都强烈地要求拥有规范其在境外服务的官员的权力。目前,国家似乎并不倾向于同意扩大对雇佣合同适用国家豁免例外的限制性条件,即对直接履行政府权力的职能的雇佣合同不得适用国家豁免的例外。”
王海虹论文第四章第四节“国家豁免的例外之三:雇用合同”的结尾则写道:“综上,在雇用合同和国家豁免的关系问题上,国家之间的最大分歧在于,政府的雇员是否有权以及在什么程度上有权在法院地国起诉雇用国。上述国家实践和立法的现状显示,尽管不存在关于外国国家雇员地位的国际法原则,但相关的判例经常仅仅将雇用合同视为是商业(私法)合同的特殊类型。此外,对于涉及履行国家主权权力的外交和领事人员的雇用合同,法院一般都给予外国国家豁免权。事实上,所有国家都强烈地要求拥有规范其在境外服务的官员的权力。目前,国家似乎并不倾向于同意扩大对雇用合同适用国家豁免例外的限制性条件,即对直接履行政府权力的职能的雇用合同不得适用国家豁免的例外。”
对比以上两段发现,王海虹论文除了多了“综上”,以及“雇佣”与“雇用”的差别之外,其他完全一致。
结论部分多段落一致
除此之外,两篇论文在文末的结论处也存在多个段落一致的情况。
张露藜论文结论最后两段截图。
王海虹论文结论最后两段截图。
张露藜论文最后两段写道:“对于公约的未来发展,我们将拭目以待,但我国不能坐等其成,在国家及其财产的管辖豁免问题上应该有所作为。在当今世界,经济全球化趋势不断加强,国际商贸活动日益频繁,各国不可避免会遭遇国家及其财产的豁免问题,因而不少国家先后制订了国家豁免的专门立法,为自己的外交实践和司法实践提供法律依据。而我国缺乏一部有关国家豁免的专门立方法,远远落后于我国对外交往的需要,使我国在面对涉及外国国家及其财产豁免事务时无法可依。即使将来公约对大多数国家产生效力,也仍然会有许多问题留待各国国内法处理,因此,我国应当避免在这一领域留下立法上的盲点,借鉴国际立法和外国相关的立法经验,结合己经形成的公约草案,尽快出台一部国家豁免的专门立法。总之,国家豁免问题仍然处在不断发展的过程中,在这一问题上,中国应当解决好原则性和灵活性的关系,即既要坚持国家豁免这一国际法原则,推动关于国家豁免的普遍性国际公约的订立,又要在实际的国际民商事活动中采取灵活多样的措施来协调这个问题上同其它国家及其自然人或法人的利害冲突,从而做到既能在国际民商事交往中保护我国的主权利益,又能促进我国对外民商事关系顺利发展。”
王海虹论文的文末最后两段的具体表述是:“对于《豁免公约》的未来发展,我们将拭目以待,但我国不能坐等其成,在国家及其财产的管辖豁免问题上应该有所作为。在当今世界,经济全球化趋势不断加强,国际商贸活动日益频繁,各国不可避免会遭遇国家及其财产的豁免问题,因而不少国家先后制订了国家豁免的专门立法,为自己的外交实践和司法实践提供法律依据。而我国缺乏一部有关国家豁免的专门立法,远远落后于我国对外交往的需要,这使我国在面对涉及外国国家及其财产豁免事务时无法可依。即使将来公约对大多数国家产生效力,也仍然会有许多问题留待各国国内法处理,因此,我国应当避免在这一领域留下立法上的盲点,借鉴国际立法和外国相关的立法经验,结合已经形成的公约草案,尽快出台一部国家豁免的专门立法。总之,国家豁免问题仍然处在不断发展的过程中,在这一问题上,中国应当解决好原则性和灵活性的关系,即既要坚持国家豁免这一国际法原则,推动关于国家豁免的普遍性国际公约的发展,又要在实际的国际民商事活动中采取灵活多样的措施来协调这个问题上同其它国家及其自然人或法人的利害冲突,从而做到既能在国际民商事交往中保护我国的主权利益,又能促进我国对外民商事关系顺利发展。”
以上两段,除了“公约”和“《豁免公约》”的区别外,一字不差。
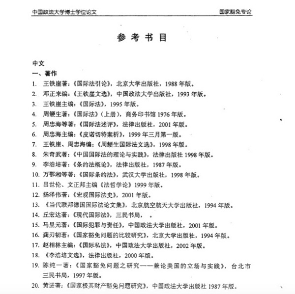
张露藜论文中文著作参考文献截图。
王海虹论文中文著作参考文献截图。
参考文献大部分相同
除了正文、结论之外,两篇论文的参考文献也存在高度一致的情况。
具体来看,张露藜论文的参考文献分为5个部分,包括中文著作、译著、中文期刊资料、英文著作以及英文期刊。
其中,张露藜论文的中文著作类参考文献有20条,王海虹论文中文著作类参考文献共24条,其中前20条在书名、作者、出版社、版次上与张露藜论文完全一致。
译著类参考文献中,张露藜论文和王海虹论文均列了10条,且这10条在作者、译者、出版社、版次上完全一致。
中文期刊、资料方面,张露藜论文列出6条文献,王海虹论文则列出9条文献,但王海虹论文所列的前6条文献在作者、出版社、版次方面均与张露藜论文列举的参考文献完全一致。
再看引用的英文著作类参考文献,张露藜论文列举了48条,王海虹论文列举了49条。后者除第49条“Hazel Fox.,”The Law of State Immunity”, Oxford University Press, 2002.”以外,其余48条文献与张露藜论文所列举的48条完全一样。
张露藜论文英文著作参考文献部分截图。
王海虹论文英文著作参考文献部分截图。
另外,张露藜还列出21条英文期刊类参考文献。王海虹论文在这一部分引用了30条,其中的20条又与张露藜论文完全一致。
张露藜论文和王海虹论文均附有论文独创性的声明,只不过张露藜论文的独创性声明中未见其本人的签名。
王海虹论文在独创性声明中写道:“本人郑重声明:所呈交的论文是我个人在导师指导下进行的研究工作及取得的研究成果。尽我所知,除了文中特别加以标注和致谢的地方外,论文中不包含其他人已经发表或撰写的研究成果,也不包含为获得中国政法大学或其他教育机构的学位或证书所使用过的材料。与我一同工作的同志对本研究所做的任何贡献均已在论文中作了明确的说明并表示了谢意。”
国际法学院:暂不掌握情况,会了解
12月20日上午,澎湃新闻就上述两篇博士学位论文高度雷同一事致电中国政法大学国际法学院。该学院研究生工作办公室的一名老师向澎湃新闻表示,学院此前并未掌握相关情况,将做进一步了解核实。“另外,我们是二级学院,这个事情具体应该向学校的研究生院反映。”这名女老师说。
随后,澎湃新闻多次拨打中国政法大学研究生院学位办、专业学位办、综合科等办公室的电话,暂无人接听。
12月20日,澎湃新闻就此事联系采访了张露藜和王海虹两人博士学位论文的指导教师、中国政法大学教授周忠海。周忠海委托其妻子转告澎湃新闻称,“他已经退休多年,据他了解,没有这回事儿,这个情况也不存在”。
根据《中国政法大学学位论文学术规范审查办法》规定,剽窃他人作品和学术成果共有四种情形:
一是照搬他人已发表或未发表的作品原文,或者是对不同资料来源中的原文词句进行拼接且不注明来源。
二是使用他人的思想见解或语言表述而不申明其来源。具体表现为:总体剽窃,即整体立论、构思、框架等方面的抄袭;复述他人行文、变换措辞使用他人论点和论证、呈示他人思路等。
三是转引但不予注明。四是捏造或篡改研究成果、调查数据或文献资料。
该办法同时规定,已经授予学位的,学位论文作假行为经查证属实,撤销其学位,并注销学位证书。取消学位申请资格或者撤销学位的处理决定,从作出处理决定之日起至少3年内,不再接受其学位申请。申请人为在职人员的,通知其所在单位。
对所指导的学位论文被查出抄袭、剽窃情节严重或屡次被查出存在抄袭、剽窃现象的指导教师,学校将按照有关教师规范对教师师德、师风的相关要求,在一定范围内公布有关情况,并追究其相应责任。
对于多次出现学位论文作假或者学位论文作假行为、影响恶劣的二级培养单位,学校给予通报批评,并核减其招生计划,情节严重的,给予负责人相应处分。
近日,澎湃新闻接获举报,中国政法大学两名博士研究生的学位论文高度相似,而完成时间仅相隔一年。此外,两篇论文的作者还是同一导师指导、同一专业毕业的“同门”,前后仅相差一届。
澎湃新闻从中国知网下载了这两篇博士学文论文,分别是中国政法大学国际法学专业2005届博士毕业生张露藜的《国家豁免专论》(以下简称“张露藜论文”)和中国政法大学国际法学专业2006届博士毕业生王海虹的《国家豁免问题研究》(以下简称“王海虹论文”)。
张露藜论文的完成时间是2005年3月,王海虹论文的完成时间是2006年3月,时间上王海虹论文比张露藜论文晚一年。
澎湃新闻记者对比两篇论文的目录发现,王海虹论文共分为五章,其中第一章第二节、第三节,第三章、第四章全部小节的标题,均能在张露藜论文目录中找到内容完全一致的小节标题。
此外,张露藜论文的关键词为“国家豁免 限制豁免论 国家豁免的主体 国家豁免的例外 执行豁免”,王海虹论文的关键词是张露藜论文关键词的前四个,只不包含“执行豁免”。
更值得注意的是,两篇论文的正文、参考书目都存在大面积雷同。
12月20日上午,澎湃新闻就上述两篇博士学位论文高度雷同一事致电中国政法大学国际法学院。该学院研究生工作办公室的一名老师向澎湃新闻表示,学院此前并未掌握相关情况,将做进一步了解核实。
“另外,我们是二级学院,而且那个时间(两篇论文完成时间),我们学院应该还没设立,关于这个事情具体还是向学校的研究生院反映。”这名女老师说。
国际法学院“学院简介”显示,中政法大学国际法学院的历史可以追溯到1989年3月12日成立的国际经济法系。2002年,为了适应我国法学教育和我国经济建设的需要,中国政法大学决定在原来国际经济法系的基础上设立国际法学院。
随后,澎湃新闻多次拨打中国政法大学研究生院学位办、综合科等办公室的电话,暂无人接听。
12月20日,澎湃新闻联系采访了张露藜和王海虹两人博士学位论文的指导教师、中国政法大学教授周忠海。周忠海委托其妻子转告澎湃新闻称,“他已经退休多年,据他了解,没有这回事儿,这个情况也不存在。”
正文多个段落近乎无差别
两篇论文都是以“国家豁免”为研究对象,题目也相近。张露藜论文标题是“国家豁免专论”,王海虹论文标题是“国家豁免问题研究”。
比对发现,两篇论文的正文内容有多处高度雷同,很多段落近乎一字不差。
以第一章为例,张露藜论文的第一章论述的是“国家豁免的基本理论”。其中一个小节是阐述国家豁免的意义与复杂性。张露藜论文在“国家豁免的复杂性”开头写道:“从国际法的角度来看,很难将国家豁免的问题简单地归于国际习惯法、条约法或国内法,事实上,对待国际法问题也不应用简单归类的办法,而应对不同类型的法律渊源进行综合研究。国家豁免问题的复杂性主要表现在:一方面,国家豁免问题的不同法律渊源呈现出不同的趋势;关于这一问题的国际习惯法并未形成;不存在为世界各国普遍接受的关于国家豁免的国际条约;从国家实践中也不可能得出可以普遍适用的关于国家豁免的国际法规则。另一方面,在同一法律渊源中,也呈现出不同的趋势:国际习惯法是沿着国家豁免为前提,限制豁免为例外的道路发展,还是相反,仍然是一个悬而未决的问题;在相关的国际条约不能达成一致的情况下,已生效的《欧洲国家豁免公约》、联合国国际法委员会和有关知名学术团体起草的条约草案也呈现出冲突和不平衡的趋势;各国的立场和实践也呈现出种种冲突和不平衡的迹象。因此,目前国家豁免的理论和实践正在经历前所未有的动荡和挑战。”
王海虹论文第一章第二节也论述了“国家豁免的意义与复杂性”。其中在具体论述“国家豁免的复杂性”小节时,王海虹论文写道:“从国际法的角度来看,很难将国家豁免的问题简单地归于国际习惯法、条约法或国内法,事实上,对待国际法问题也不应用简单归类的办法,而应对不同类型的法律渊源进行综合研究。国家豁免问题的复杂性主要表现在:一方面,国家豁免问题的不同法律渊源呈现出不同的趋势:关于这一问题的国际习惯法并未形成;不存在为世界各国普遍接受的关于国家豁免的国际条约;从国家实践中也不可能得出可以普遍适用的关于国家豁免的国际法规则。另一方面,在同一法律渊源中,也呈现出不同的趋势:国际习惯法是沿着国家豁免为前提,限制豁免为例外的道路发展,还是相反,仍然是一个悬而未决的问题;在相关的国际条约不能达成一致的情况下,已生效的《欧洲国家豁免公约》、联合国国际法委员会和有关知名学术团体起草的条约草案也呈现出冲突和不平衡的趋势;各国的立场和实践也呈现出种种冲突和不平衡的迹象。因此,目前国家豁免的理论和实践正在经历前所未有的动荡和挑战。”
对比发现,以上两段内容,包括标点符号在内,完全一致。
张露藜论文第一章“国家豁免的复杂性结尾内容截图。
王海虹论文第一章“国家豁免的复杂性”部分内容截图。
此外,张露藜论文在“国家豁免的复杂性”小节的结尾写道:“因此,根据国际习惯法成立的要素,即实践和法律确信来考察,可以得出以下两个结论:第一,绝对豁免主义并没有成为国际习惯法;第二,国际法中没有这样的习惯法,即任何情况下国内法院对涉及一个外国国家的诉讼完全不能行使司法管辖权。外国国家的主权行为依然受到豁免保护,但是外国国家的非主权行为并不能摆脱所在国法院的司法管辖。第三,虽然目前各国的实践和法律确信都一致否认绝对豁免主义,但由于各国对限制豁免的具体实施(核心问题是怎样区分主权行为和非主权行为)存在严重分歧,所以限制豁免主义也没有成为国际习惯法规则。总之,传统的国家豁免的习惯法规则与今天正在发展和动荡中的国家豁免规则在诸多方面已经发生了质的变化,这就使得国家豁免的主要法律渊源变得模糊不清和更加复杂。”王海虹论文的第一章第二小节的结尾是这样表述的:“因此,根据国际习惯法成立的要素,即实践和法律确信来考察,可以得出以下两个结论:第一,绝对豁免主义并没有成为国际习惯法;第二,国际法中没有这样的习惯法,即任何情况下国内法院对涉及一个外国国家的诉讼完全不能行使司法管辖权。外国国家的主权行为依然受到豁免保护,但是外国国家的非主权行为并不能摆脱所在国法院的司法管辖。第三,虽然目前各国的实践和法律确信都一致否认绝对豁免主义,但由于各国对限制豁免的具体实施(核心问题是怎样区分主权行为和非主权行为)存在严重分歧,所以限制豁免主义也没有成为国际习惯法规则。总之,传统的国家豁免的习惯法规则与今天正在发展和动荡中的国家豁免规则在诸多方面已经发生了质的变化,这就使得国家豁免的主要法律渊源变得模糊不清和更加复杂。”
以上两段内容包括小括号里的解释标注都一字不差。
再看两篇论文第二章的比对情况。
张露藜论文第二章的标题是“国家豁免的历史起源、发展和现状”。其中在论述“重要的国家实践”一节时,张露藜论文依次以比利时、意大利、埃及、英国、美国和法国为例,介绍了这些国家的实践情况。
以介绍埃及的实践为例,张露藜论文写道:“埃及对限制豁免原则的形成也起到了重要作用。有趣的是,埃及的涉外诉讼案件不仅由埃及法官,而且由大量从外国国民中选拔的法官来审判。因此,埃及混合法庭的判决不仅代表了埃及在国家豁免问题上的观点,而且也反映了包括英国、美国和法国等大量的其它国家法官的观点。值得注意的是,在同一时期,这些国家的法院明确地站在支持绝对豁免主义的行列。尽管混合法庭在组成上具有国际性,本质上是一个国内审判机构。但是,在不同阶段由不同的法官对不同的案件的观点可以总结出他们对国家法基本原则的一致观点。”
张露藜论文还列举了一个具体的案件进行说明:“1930年,由法国人为首席法官、一名美国法官和英国法官以及两名埃及法官组成的混合法庭审理了‘土耳其烟草垄断公司等诉土耳其烟草合营专卖局’一案,土耳其政府作为土耳其烟草垄断公司的接管人是该案的共同被告,它在诉讼中提出:该公司是土耳其的政府机构,应当享有豁免权。法庭遵循其在此之前的判决,认为经营烟草垄断公司的行为与主权无关,该案的结果导致了对土耳其政府的管辖权。值得注意的是:组成法庭的三个外国法官所在的国家当时是绝对豁免主义的支持者。”
王海虹论文第二章在论述“重要的国家实践”小节时也举了几个国家的例子,其中在介绍埃及国家豁免的情况时写道:“埃及对限制豁免原则的形成也起到了重要作用。有趣的是,埃及的涉外诉讼案件不仅由埃及法官,而且由大量从外国国民中选拔的法官来审判。因此,埃及混合法庭的判决不仅代表了埃及在国家豁免问题上的观点,而且也反映了包括英国、美国和法国等大量的其它国家法官的观点。值得注意的是,在同一时期,这些国家的法院明确地站在支持绝对豁免主义的行列。尽管混合法庭在组成上具有国际性,本质上是一个国内审判机构。但是,在不同阶段由不同的法官对不同的案件的观点可以总结出他们对国家法基本原则的一致观点。”
然后王海虹论文接下来还写道:“1930年,由法国人为首席法官、一名美国法官和英国法官以及两名埃及法官组成的混合法庭审理了‘土耳其烟草垄断公司等诉土耳其烟草合营专卖局’一案,土耳其政府作为土耳其烟草垄断公司的接管人是该案的共同被告,它在诉讼中提出:该公司是土耳其的政府机构,应当享有豁免权。法庭遵循其在此之前的判决,认为经营烟草垄断公司的行为与主权无关,该案的结果导致了对土耳其政府的管辖权。值得注意的是:组成法庭的三个外国法官所在的国家当时是绝对豁免主义的支持者。”
张露藜论文第三章论述的是“国家豁免的主体问题”。其中,张露藜论文在该章第二节“国家及其政府的各种机关”中有一段表述是这样的:“联合国国际法委员会将国家及其政府的各种机关列为首要的享有豁免权的主体,是基于以下两个方面的原因,一方面,国家的组织结构是国家作为一个整体的组成部分;另一方面,国家的组织结构在满足了以下两个条件后又形成了享有豁免权的单个实体:(1)为国家而行为并代表国家的名义;(2)行使主权权力和政府职能。国家及其政府的各种机关包括以自己名义或通过政府的各种机关行事的国家本身、主权国家的君主或国家元首、中央政府、政府部门和政府首长、政府部门的机关或下属机关、办公室或局以及代表国家的使团,包括外交使团、领事、长驻代表团和使节等。”
王海虹论文在第三章一节题为“国家及其政府的各种机关”中写道:“《联合国国家及其财产管辖豁免公约》将国家及其政府的各种机关列为首要的享有豁免权的主体,它是对各国长期实践的肯定,同时也是基于以下两个方面的原因。一方面,国家的组织结构是国家作为一个整体的组成部分;另一方面,国家的组织结构在满足了以下两个条件后又形成了享有豁免权的单个实体:(1)为国家而行为并代表国家的名义;(2)行使主权权力和政府职能。国家及其政府的各种机关包括以自己名义或通过政府的各种机关行事的国家本身、主权国家的君主或国家元首、中央政府、政府部门和政府首长、政府部门的机关或下属机关、办公室或局以及代表国家的使团,包括外交使团、领事、长驻代表团和使节等。”
以上两段内容,除了开头的“联合国国际法委员会”与“《联合国国家及其财产管辖豁免公约》”处不同,以后王海虹论文多了一句“它是对各国长期实践的肯定”外,其他内容均完全一致。
再比如,张露藜论文第三章第三节的标题是“国家企业的法律地位”。其中在论述“国家企业与国家豁免主体的关系”时,张露藜论文写道:“国家常常通过国家企业与外国从事交易,其原因有时完全是基于商业考虑,有时则是将国家企业作为经济发展政策中不可或缺的工具。国家企业能否主张国家豁免,理论和对此一直有争议。关于国家企业能否享有国家豁免的主张主要有两种。按照传统的绝对豁免论,只要国家企业具有国家的地位,则当然具有主张和享有国家豁免的资格。但是限制豁免论认为,国家企业能否享有豁免主要是基于该企业是否从事主权行为。通常,以国家企业的法律地位、公司组织、诉讼能力和政府控制程度作为判断是否给予豁免的考虑因素者,被称为结构主义,而以国家企业所从事行为的性质作为判断是否给予豁免的标准者,被称为功能主义。”
王海虹论文第三章也有关于“国家企业的法律地位”的论述。其中一段写道:“国家常常通过国家企业与外国从事交易,其原因有时完全是基于商业考虑,有时则是将国家企业作为经济发展政策中不可或缺的工具。国家企业能否主张国家豁免,理论上对此一直有争议。关于国家企业能否享有国家豁免的主张主要有两种。按照传统的绝对豁免论,只要国家企业具有国家的地位,则当然具有主张和享有国家豁免的资格。但是限制豁免论认为,国家企业能否享有豁免主要是基于该企业是否从事主权行为。通常,以国家企业的法律地位、公司组织、诉讼能力和政府控制程度作为判断是否给予豁免的考虑因素者,被称为结构主义,而以国家企业所从事行为的性质作为判断是否给予豁免的标准者,被称为功能主义。”
以上两段,只有一字不同,张露藜论文写的“理论和”,王海虹论文写的是“理论上”。
张露藜论文第五章与王海虹论文第四章都是论述“国家豁免的例外”,存在多处雷同。
比如,张露藜论文第五章第一节“概说”部分写道:“在条约实践方面,无论是多边条约还是双边条约,都经常地载有国家从事商业交易不得主张管辖豁免的条款。典型的例子有美国、前苏联和其它国家签署的一系列‘通商航海友好条约’和1972年的《欧洲国家豁免公约》。而联合国国际法委员会也会毫不例外地将商业交易作为主要的规范对象。各国的实践也非常重视这一问题。在各国的国内立法方面,美国、英国、新加坡、巴基斯坦、南非、加拿大和澳大利亚等国的国家豁免立法都将外国的商业行为列为限制豁免的主要对象。在各国的司法实践中,也有大量的判决否认国家从事商业交易享有管辖豁免。例如,比利时、意大利、奥地利、瑞士、德国、法国、荷兰、英国、埃及和巴基斯坦都有判决显示法院否认国家从事商业交易享有管辖豁免。以上的发展足以说明国家在外国法人或自然人从事商业交易而产生的诉讼中不得主张管辖豁免,已经成为一种普遍的趋势。”
王海虹论文第四章第一节“概说”也有一段内容的表述是:“在条约实践方面,无论是多边条约还是双边条约,都经常地载有国家从事商业交易不得主张管辖豁免的条款。典型的例子有美国、前苏联和其它国家签署的一系列‘通商航海友好条约’和1972年的《欧洲国家豁免公约》。而联合国国际法委员会也会毫不例外地将商业交易作为主要的规范对象。各国的实践也非常重视这一问题。在各国的国内立法方面,美国、英国、新加坡、巴基斯坦、南非、加拿大和澳大利亚等国的国家豁免立法都将外国的商业行为列为限制豁免的主要对象。在各国的司法实践中,也有大量的判决否认国家从事商业交易享有管辖豁免。例如,比利时、意大利、奥地利、瑞士、德国、法国、荷兰、英国、埃及和巴基斯坦都有判决显示法院否认国家从事商业交易享有管辖豁免。以上的发展足以说明国家在外国法人或自然人从事商业交易而产生的诉讼中不得主张管辖豁免,已经成为一种普遍的趋势。”
以上两段内容一模一样。
此外,张露藜论文在第五章第四节“国家豁免的例外之三:雇佣合同”的结尾写道:“在雇佣合同和国家豁免的关系问题上,国家之间的最大分歧在于,政府的雇员是否有权以及在什么程度上有权在法院地国起诉雇佣国。上述国家实践和立法的现状显示,尽管不存在关于外国国家雇员地位的国际法原则,但相关的判例经常仅仅将雇佣合同视为是商业(私法)合同的特殊类型。此外,对于涉及履行国家主权权力的外交和领事人员的雇佣合同,法院一般都给予外国国家豁免权。事实上,所有国家都强烈地要求拥有规范其在境外服务的官员的权力。目前,国家似乎并不倾向于同意扩大对雇佣合同适用国家豁免例外的限制性条件,即对直接履行政府权力的职能的雇佣合同不得适用国家豁免的例外。”
王海虹论文第四章第四节“国家豁免的例外之三:雇用合同”的结尾则写道:“综上,在雇用合同和国家豁免的关系问题上,国家之间的最大分歧在于,政府的雇员是否有权以及在什么程度上有权在法院地国起诉雇用国。上述国家实践和立法的现状显示,尽管不存在关于外国国家雇员地位的国际法原则,但相关的判例经常仅仅将雇用合同视为是商业(私法)合同的特殊类型。此外,对于涉及履行国家主权权力的外交和领事人员的雇用合同,法院一般都给予外国国家豁免权。事实上,所有国家都强烈地要求拥有规范其在境外服务的官员的权力。目前,国家似乎并不倾向于同意扩大对雇用合同适用国家豁免例外的限制性条件,即对直接履行政府权力的职能的雇用合同不得适用国家豁免的例外。”
对比以上两段发现,王海虹论文除了多了“综上”,以及“雇佣”与“雇用”的差别之外,其他完全一致。
结论部分多段落一致
除此之外,两篇论文在文末的结论处也存在多个段落一致的情况。
张露藜论文最后两段写道:“对于公约的未来发展,我们将拭目以待,但我国不能坐等其成,在国家及其财产的管辖豁免问题上应该有所作为。在当今世界,经济全球化趋势不断加强,国际商贸活动日益频繁,各国不可避免会遭遇国家及其财产的豁免问题,因而不少国家先后制订了国家豁免的专门立法,为自己的外交实践和司法实践提供法律依据。而我国缺乏一部有关国家豁免的专门立方法,远远落后于我国对外交往的需要,使我国在面对涉及外国国家及其财产豁免事务时无法可依。即使将来公约对大多数国家产生效力,也仍然会有许多问题留待各国国内法处理,因此,我国应当避免在这一领域留下立法上的盲点,借鉴国际立法和外国相关的立法经验,结合己经形成的公约草案,尽快出台一部国家豁免的专门立法。总之,国家豁免问题仍然处在不断发展的过程中,在这一问题上,中国应当解决好原则性和灵活性的关系,即既要坚持国家豁免这一国际法原则,推动关于国家豁免的普遍性国际公约的订立,又要在实际的国际民商事活动中采取灵活多样的措施来协调这个问题上同其它国家及其自然人或法人的利害冲突,从而做到既能在国际民商事交往中保护我国的主权利益,又能促进我国对外民商事关系顺利发展。”
王海虹论文的文末最后两段的具体表述是:“对于《豁免公约》的未来发展,我们将拭目以待,但我国不能坐等其成,在国家及其财产的管辖豁免问题上应该有所作为。在当今世界,经济全球化趋势不断加强,国际商贸活动日益频繁,各国不可避免会遭遇国家及其财产的豁免问题,因而不少国家先后制订了国家豁免的专门立法,为自己的外交实践和司法实践提供法律依据。而我国缺乏一部有关国家豁免的专门立法,远远落后于我国对外交往的需要,这使我国在面对涉及外国国家及其财产豁免事务时无法可依。即使将来公约对大多数国家产生效力,也仍然会有许多问题留待各国国内法处理,因此,我国应当避免在这一领域留下立法上的盲点,借鉴国际立法和外国相关的立法经验,结合已经形成的公约草案,尽快出台一部国家豁免的专门立法。总之,国家豁免问题仍然处在不断发展的过程中,在这一问题上,中国应当解决好原则性和灵活性的关系,即既要坚持国家豁免这一国际法原则,推动关于国家豁免的普遍性国际公约的发展,又要在实际的国际民商事活动中采取灵活多样的措施来协调这个问题上同其它国家及其自然人或法人的利害冲突,从而做到既能在国际民商事交往中保护我国的主权利益,又能促进我国对外民商事关系顺利发展。”
以上两段,除了“公约”和“《豁免公约》”的区别外,一字不差。
参考文献大部分相同
除了正文、结论之外,两篇论文的参考文献也存在高度一致的情况。
具体来看,张露藜论文的参考文献分为5个部分,包括中文著作、译著、中文期刊资料、英文著作以及英文期刊。
其中,张露藜论文的中文著作类参考文献有20条,王海虹论文中文著作类参考文献共24条,其中前20条在书名、作者、出版社、版次上与张露藜论文完全一致。
译著类参考文献中,张露藜论文和王海虹论文均列了10条,且这10条在作者、译者、出版社、版次上完全一致。
中文期刊、资料方面,张露藜论文列出6条文献,王海虹论文则列出9条文献,但王海虹论文所列的前6条文献在作者、出版社、版次方面均与张露藜论文列举的参考文献完全一致。
再看引用的英文著作类参考文献,张露藜论文列举了48条,王海虹论文列举了49条。后者除第49条“Hazel Fox.,”The Law of State Immunity”, Oxford University Press, 2002.”以外,其余48条文献与张露藜论文所列举的48条完全一样。
另外,张露藜还列出21条英文期刊类参考文献。王海虹论文在这一部分引用了30条,其中的20条又与张露藜论文完全一致。
张露藜论文和王海虹论文均附有论文独创性的声明,只不过张露藜论文的独创性声明中未见其本人的签名。
王海虹论文在独创性声明中写道:“本人郑重声明:所呈交的论文是我个人在导师指导下进行的研究工作及取得的研究成果。尽我所知,除了文中特别加以标注和致谢的地方外,论文中不包含其他人已经发表或撰写的研究成果,也不包含为获得中国政法大学或其他教育机构的学位或证书所使用过的材料。与我一同工作的同志对本研究所做的任何贡献均已在论文中作了明确的说明并表示了谢意。”
国际法学院:暂不掌握情况,会了解
12月20日上午,澎湃新闻就上述两篇博士学位论文高度雷同一事致电中国政法大学国际法学院。该学院研究生工作办公室的一名老师向澎湃新闻表示,学院此前并未掌握相关情况,将做进一步了解核实。“另外,我们是二级学院,这个事情具体应该向学校的研究生院反映。”这名女老师说。
随后,澎湃新闻多次拨打中国政法大学研究生院学位办、专业学位办、综合科等办公室的电话,暂无人接听。
12月20日,澎湃新闻就此事联系采访了张露藜和王海虹两人博士学位论文的指导教师、中国政法大学教授周忠海。周忠海委托其妻子转告澎湃新闻称,“他已经退休多年,据他了解,没有这回事儿,这个情况也不存在”。
根据《中国政法大学学位论文学术规范审查办法》规定,剽窃他人作品和学术成果共有四种情形:
一是照搬他人已发表或未发表的作品原文,或者是对不同资料来源中的原文词句进行拼接且不注明来源。
二是使用他人的思想见解或语言表述而不申明其来源。具体表现为:总体剽窃,即整体立论、构思、框架等方面的抄袭;复述他人行文、变换措辞使用他人论点和论证、呈示他人思路等。
三是转引但不予注明。四是捏造或篡改研究成果、调查数据或文献资料。
该办法同时规定,已经授予学位的,学位论文作假行为经查证属实,撤销其学位,并注销学位证书。取消学位申请资格或者撤销学位的处理决定,从作出处理决定之日起至少3年内,不再接受其学位申请。申请人为在职人员的,通知其所在单位。
对所指导的学位论文被查出抄袭、剽窃情节严重或屡次被查出存在抄袭、剽窃现象的指导教师,学校将按照有关教师规范对教师师德、师风的相关要求,在一定范围内公布有关情况,并追究其相应责任。
对于多次出现学位论文作假或者学位论文作假行为、影响恶劣的二级培养单位,学校给予通报批评,并核减其招生计划,情节严重的,给予负责人相应处分。