国庆假期明日开启!天气如何?路况怎样?这份指南请收好→
东南快报
原标题:国庆假期明日开启!天气如何?路况怎样?这份指南请收好→
国庆假期即将到来,
今年假日期间,天气如何?
高速什么时段最易拥堵?
国内哪些景区最受欢迎?
去这些景区游玩穿什么最合适?
一起来看
国庆天气
全国大部晴好为主
福建省天气适宜外出活动
中央气象台9月29日发布国庆假日期间全国天气预报:国庆假日期间(10月1-7日),全国大部以晴好天气为主,气温适宜,无持续性雾和霾,总体气象条件良好,适宜外出活动。不过,北方冷空气活动频繁,西南地区维持阴雨天气。

具体来说↓
京津冀、山东、河南一带秋高气爽,利于出行。
华南地区天气晴热,外出游玩需防暑防晒。
长江中下游大部地区天气晴朗,苏浙沪沿海地区10月5至6日可能有雨,正值返程期间,游客需及时查看最新天气预报,合理调整行程。
重庆、贵州、云南、四川一带阴雨绵绵,预计今天(9月30日)至10月3日,云南、四川雨势较大,西藏境内路线可能出现结冰和降雪,还需防范持续降雨引发的地质灾害;10月3日至4日新疆北部大风降温雨雪过程,去往喀纳斯景区关注临近预报,及时调整行程,注意出行安全。

西北、东北最低气温普遍在10℃以下,新疆北部、内蒙古东北部、黑龙江西北部有雨夹雪或雪,早晚寒凉,出行需保暖。
福建天气:
国庆假期我省天气总体较好,适宜外出活动。10月1-7日,全省天气晴到多云为主,其中5日,受海上台风外围影响,云量增多,闽东沿海县市有分散性阵雨。
国庆假期全省气温平稳适宜,白天最高气温28~32℃;夜晨最低气温内陆地区10~14℃,沿海地区18~22℃。
日本游、海岛游或将受台风影响
此外,国庆假日前期,第24号台风“潭美”将会使日本海陆空交通受较大影响,游客前往需做好防御准备。
假日后期,可能会有台风影响我国东南沿海:
10月4日至7日,巴士海峡、台湾以东洋面、台湾海峡、东海、黄海东部将有10~13级风,部分海域风力可达14~17级:
10月5日、6日,福建、浙江、上海、江苏南部等沿海地区有大雨,局地暴雨,台湾岛将有大暴雨,局地特大暴雨。
所以,如果你选择
游轮游、海岛游
记得一定要
密切关注当地临气预近天报,
密切关注台能带来的风可风雨影响。
除了知道天气
你还需知道
三季并存
不同景区穿衣也不同!
目前正是我国夏、秋、冬三季并存的好时节,去不同的地区可欣赏不同季节的风景。
北方大部正值秋天,秋高气爽,适合赏秋。
长江中下游至华南一带仍属夏季,可体验夏季游玩的乐趣。
青海、新疆、西藏、内蒙古等地的部分地区已进入寒冷的冬季,可欣赏冬景。
通过梳理,西湖、故宫、夫子庙、迪士尼等景区被评国庆假期国内十大热门景区,那么,这些景区天气如何?出行又该准备哪些装备呢?

北方景区昼夜温差大,出游需备一件厚外套,以抵御夜间的寒凉。
苏浙沪一带仍属夏季,但早晚风已凉,出游需带上长袖、外套等,以免受凉;10月5日至6日,苏浙沪沿海地区可能有雨,出行需备伞。
再次提醒
由于预报时效较长,
你应及时了解
最新天气情况,
合理安排假日期间出行。
福建省路况
车流高峰时段预测
今年国庆长假,高速公路免费通行时间为10月1日0时至10月7日24时,免费通行时间以车辆驶离高速出口的时间为准。
长假期间,福建省高速车流量将明显高于正常水平,总体可能呈现“两头高、中间低”的特点。
根据近年数据统计分析,福建省高速公路车流量出行高峰可能出现在9月30日17时-21时、10月1日9时-12时,10月6日、7日将迎来返程高峰。
易拥堵收费站及路段
受公众集中出行影响,节日期间祥谦、桂湖、厦门、翔安、海沧、杏林、莆田、龙岩西、赵家堡、东山等城市及景区周边收费站车流量将有明显增多;福州区域的营前收费站、马尾收费站、罗源湾收费站和莆田区域的莆田收费站、莆田西收费站因出口后的国(省)道(连接线路口)正在施工,可能容易发生拥堵。
全省高速共8条路线21处路段交通流量会比较密集,主要集中在以下路段:
| 路线编号 | 序号 | 易拥堵路段 |
| 一、G3线京台高速 | 1 | 宁德段K1818古田排头枢纽路段 |
| 2 | 福州段K1847-1858半山隧道至牛岩山隧道路段 | |
| 二、G15线沈海高速 | 3 | 宁德段K1958-1974下白石互通至宁德北互通路段 |
| 4 | 福州段K2065-2069红山隧道路段 | |
| 5 | 福州段K2083-2076黄石枢纽至营前互通路段 | |
| 6 | 泉州段K2268-2273水头互通至苏厝(山头)隧道路段 | |
| 7 | 厦门段K2313-2323杏林收费站至海沧枢纽路段 | |
| 8 | 漳州段K2360-2383白水服务区至鼓志山隧道路段 | |
| 三、G70线福银高速 | 9 | 福州段K47-66文山下隧道至里洋隧道路段 |
| 10 | 三明段K280-289福匡隧道至万安互通路段 | |
| 11 | 三明段K306双溪口隧道附近路段 | |
| 四、G72线泉南高速 | 12 | 泉州段K26-37观音山隧道至保福岭隧道路段 |
| 13 | 泉州段K69-84龙阁岭隧道至汤城互通路段 | |
| 五、G76线厦蓉高速 | 14 | 漳州段K18-24海沧枢纽至天成山隧道路段 |
| 15 | 龙岩段K153-203龙岩西互通至北村枢纽路段 | |
| 六、G2517线沙厦高速 | 16 | 泉州段K124-146石磨岭隧道至汤城互通路段 |
| 17 | 泉州段K176-182安溪清水岩互通至岩山隧道路段 | |
| 18 | 泉州段K204-211安溪龙门互通至潮顶隧道路段 | |
| 七、S35线福诏高速 | 19 | 漳州段K11-15靖城枢纽至公山尾隧道路段 |
| 20 | 福州段K60梧桐收费站路段 | |
| 八、G15W3线宁东高速 (沈海复线) | 21 | 福州段BK171-166马鼻互通至石狮山隧道路段 |
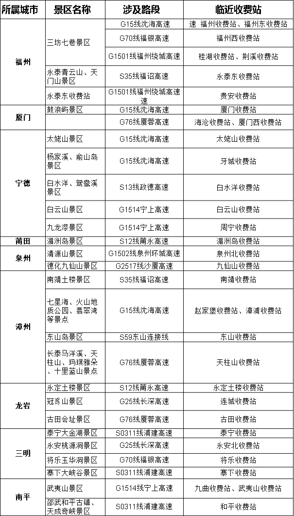
省内热门景区
国庆假期中短途自驾旅游出行车辆较多,临近热门景区收费站易发生拥堵,公众可提前规划路线,错峰前往;如遇拥堵,也可选择提前下高速。

你知道全国
哪些城市铁路客流集中吗?
根据中国铁路总公司的消息,今年国庆假期铁路旅客运输自9月28日至10月7日,共10天,全国铁路预计发送旅客1.29亿人次,同比增加1120万人次,日均发送1290万人次,增长9.5%。
此外,铁总预计,客流最高峰出现在10月1日,将发送旅客1600万人次,比去年高峰日增加97.5万人次,增长6.5%。
从车票发售情况看,假日期间,北京、哈尔滨、大连、西安、青岛、杭州、厦门、桂林、昆明等城市客流较为集中。

出行贴士
司机朋友们在假期出行前,可以下载手机APP“闽通宝”或关注“福建高速公路”官方微信,了解高速实时路况,提前规划行车路线,合理安排行车时间。
如果在高速上需要帮助,可以拨打的福建高速服务电话“12122”。
7座及以下小型客车通行时还应注意以下几点:
◆ 安装ETC电子标签的七座及以下小型客车
人工车道进,要从人工车道出(即从人工车道进入高速,出口收费站ETC车道无入口信息,ETC车道栏杆机不会抬杆,车辆无法正常驶出高速,必须选择人工车道通行。)
ETC车道进,要从ETC车道出(即从ETC车道进入高速,从人工车道出高速无法形成完整的通行记录,可能会影响下一次的高速通行,所以应该选择ETC车道通行。)
◆ 拿了通行卡在免费通行时段下高速时怎么办?
免费通行时段,7座及以下小型客车上高速走人工车道并领取通行卡,下高速时,必须将通行卡交给收费站工作人员。
◆ 即将结束免费通行前还未到达目的地怎么办?
选择一个就近的收费站先下高速,再重新上高速,即可最大程度享受免费政策。
东南快报记者 李新志 通讯员 陈希阳 陈鹏
东南快报新媒体综合央视新闻、中国天气网、福建气象等