小区洪水后修复需2000多万元,每户1.4万,合理吗?
人民日报
原标题:小区洪水后修复需2000多万元,每户1.4万,合理吗?

洪水后的场景(图片来源:成都商报客户端)
在遭遇洪水一个月之后,位于成都市东北部的金堂县恢复工作仍在持续进行。
位于金堂北河旁边的棕榈湖国际社区一、二期小区,恢复了生活用水和临时供电,目前电梯、车库、门禁系统仍然无法使用。
而最近,一张“小区修复所需维修资金2109万元,每户业主需承担1.4万元”的公示,在小区内引起争议。“我们完全没有看到这些预算的明细,费用是怎么算出来的?”
成都商报记者了解得知,就小区设施设备修复一事,小区业委会还未召开业主大会进行表决,而物业所报出的巨额维修资金,也缺乏详细的评估细则。
小区洪水后修复需2109万元
每户业主承担1.4万?
8月7日,一张由棕榈湖国际社区业主委员会发布的公告,贴在了小区大门一处显眼的位置。公告上称:
7月11日的洪水造成小区设施、设备受损,现小区众悦物业公司对其设备修复提出,所需资金总共2109万元。
因一、二期业主维修基金共400多万元,那么除了动用维修基金外,每户业主还将承担1.4万元左右的费用。
“这简直就是天价维修费。”此公式一出,立即在小区业主群里炸开了锅。

公告(图片来源:成都商报客户端)
这笔费用是怎么算出来的?
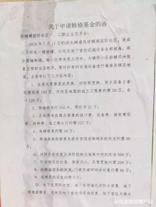
记者从小区物业向业委会发的一个关于申请维修基金的函中发现,所提及小区需要恢复或更换的设施,包括生活水泵、围墙、变压器、电梯、柴油发电机、消防系统、防排烟系统、视频监控及门禁系统、地下室及小区路面绿化等13项内容。
不过,每项需要恢复的设施,仅仅只提到了名称和所需费用。小区业委会主任告诉记者,洪水之后,业委会曾让小区物业根据受损情况,做出一项修复的方案,然后再由业委会召开业主大会进行表决。


申请维修基金的函(图片来源:成都商报客户端)
“表决内容涉及施工单位的招投标,受损设备是修复还是更换等问题。”然而,物业的这份预算方案,具体项目、工程量、计算依据均未明示,无法判断和认定这笔资金需求的合理性。
物业公司:只是一个大概的估算
最终如何修复业主决定
“这是一个估算,并不意味着要这么多钱。”
在棕榈湖国际社区,记者见到了物业公司负责人,对方解释说,“当时需要我们报一个大概的损失,我们做出了一张表,而业委会说也想看一下,就一并给了他们。”
那么,这些价格是怎么算出来的?物业负责人称,是请了一位曾经在小区内工作的人,来小区看了之后算出来的,她补充说:“这个人也不是很专业。”
在对受损的设备估算了恢复价格之后,物业公司联系了部分设备的施工单位,对这些受损设备进行了评估,并拿到了施工单位做出的各种处理方案。“并不是说估算多少钱,最后就需要那么多钱。”
物业负责人称,比如车库内的变压器,为了杜绝今后再被水淹,那就可以考虑把它移出车库到路面上来,但最终是否转移还是要小区业主说了算的。
对方翻出了手机中部分设备修复的方案,“我们在估算了总的费用之后,请了建设单位来评估,并把这些方案给了业委会,让他们决定,包括选择什么方案和设备的品牌,但没有任何结果。”
业委会将公示张贴出来之后,金堂县房管局物业管理科随即介入调查,据物业管理科一位工作人员称,物业公司在将费用估算的明细报给物管科时,其中车库内的变电站是考虑要将其转移到路面,“但是你需要考虑,这个费用谁来出,因此我们建议还是以修复为主。”并且,物业公司在没有得到业委会委托的情况下,不能对小区内的公共设备进行评估、预算。
对于目前的状况,物业公司负责人感觉“有点冤”,“我们当初给业委会说了让他们找专业的单位到小区,对受损的设备进行评估,但业委会要么说没时间,或者就说不懂这些,在这种情况下,物业就做了这项工作。”
电梯、车库都还用不了
三方协商将“做详细预算、逐一恢复”
在一栋电梯公寓楼下,准备回家的83岁来人张耀光掏出了一把手电筒,进入漆黑的楼道,把电筒打开,手扶着扶手往上爬,“电梯烂了一个月来,没办法。”
他家住在19层,每爬3层,张大爷驻足歇一口气,“每天都要出去买菜,这趟上去我就不下来。”
同样住在高层的业主张勇告诉记者,由于母亲年纪已高无法爬这么高的楼层,全家人已经搬到了亲戚家居住。

居民只能选择走楼梯(图片来源:成都商报客户端)
在今年的洪水中,紧邻金堂北河的棕榈湖国际社区是整个县城受影响较严重的小区之一,直到现在,电梯公寓楼道二层墙壁上的水位痕迹还清晰可见。
根据小区物业介绍,整个棕榈湖一、二期共1000多户业主,全部30多部电梯在洪水中受损。
因门禁系统损坏,小区随时大门敞开,陌生人可以进出,而进出地下车库的斜坡上,至今还堆积着淤泥,业主的车只能停放在路面上。

进出地下车库的斜坡上还堆积着淤泥(图片来源:成都商报客户端)
数根临时电缆从小区花园和道路中间穿过,为业主提供临时的生活用电,因电压仅供基本的生活照明和做饭,小区业主纷纷表示,在家不怎么敢开空调。
8月9日下午,小区业委会、业主代表、物业齐聚小区所属的金堂县三星镇政府协商此事,经协商决定,相关单位将对小区的设施设备进行评估,做出详细的工程预算,进行逐一恢复。
编辑|何小桃
浏览量 11878
特别声明:本文为人民日报新媒体平台“人民号”作者上传并发布,仅代表作者观点。人民日报仅提供信息发布平台。