端午小长假,去大成殿免费体验射五毒、点雄黄等老民俗
扬子晚报网
原标题:端午小长假,去大成殿免费体验射五毒、点雄黄等老民俗
扬子晚报网6月15日讯(通讯员 孙乐 记者 张可)端午小长假就要到了,位于夫子庙景区的中国科举博物馆、大成殿景区每天都有精彩的文化、民俗活动。
夫子庙大成殿端午节演出体验活动包括南京白局。国家级非物质文化遗产南京白局国家级代表性传承人徐春华老师曾担任电影《金陵十三钗》南京方言指导。她将为游客带来具有七百多年历史的精彩白局演出,教大家说南京话。演出时间:6月15日至6月18日 第一场 19:30 第二场 20:30。演出地点:夫子庙明德堂舞台。
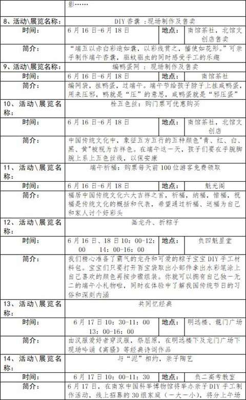
此外大成殿还有一系列免费的体验活动,包括:
1、射五毒。民间认为五月是五毒出没之时,蝎、蛇、蜈蚣、壁虎、蟾蜍称为五毒,人们为了预防五毒之害,便印画这五种毒物,再用五根针刺于五毒之上,或射箭,使其不能横行,是一种辟邪遗俗。游客凭夫子庙大成殿门票可免费体验射五毒活动一次。体验时间:6月16日至6月18日 10:00-20:0。体验地点:夫子庙大成殿内西侧回廊。
2、点雄黄。端午节时以雄黄涂抹小儿额头的习俗,云可驱避毒虫。典型的方法是用雄黄酒在小儿额头画“王”字,一借雄黄以驱毒,二借猛虎(“王”似虎的额纹,又虎为兽中之王,因以代虎)以镇邪。游客凭夫子庙大成殿门票可免费体验点雄黄活动一次。体验时间:6月16日至6月18日 10:00-20:00。体验地点:夫子庙大成殿露台东侧。
3、沐兰汤(兰草除晦)。端午是入夏后的第一个节日,气温上升,正是疾病多发的时期,所以在很多年前,人们往往会在家门口挂几株艾草,由于艾草特殊的香味,人们用它来驱病、防蚊、辟邪。用艾草及菖蒲净手取其驱病辟邪之意。游客凭夫子庙大成殿门票可免费体验沐兰汤活动一次。体验时间:6月16日至6月18日 10:00-20:00。体验地点:夫子庙大成殿露台东侧。
4、五色丝(鸭蛋网)。五彩绳既是五彩丝,又俗称五色丝。 早在东汉应劭著《风俗演义》中就已经记载说把它系在臂上可避除兵鬼、不染病瘟。在《续汉书》、《后汉书》中,端午日这天用朱索、五色印做门户装饰,认为可抵防恶气。 五色丝的五色代表五行,汉代信仰五行阴阳之说,五色代表了五方位,彼此相生相克,具有神秘的驱邪迎吉作用。青色属木,代表东方,赤色属火,代表南方,黄色属土,代表中央,白色属金,代表西方,黑色属水,代表北方。以动物为标志,东方为青龙,南方为朱雀,西方为白虎,北方为玄武(龟蛇),中央为黄龙,均为灵物。五色丝可以驱邪避瘟的象征意义远比实际功能明显。游客凭夫子庙大成殿门票可免费体验编五色丝活动一次。体验时间:6月16日至6月18日 10:00-20:00
体验地点:夫子庙大成殿露台东侧。
此外,中国科举博物馆在端午小长假期间,每天都有精彩的活动活动,详见下表。


