《中国英语能力等级量表》正式发布!看看你的英语在什么级别?
新华网
原标题:《中国英语能力等级量表》正式发布!看看你的英语在什么级别?

近日,经国家语委语言文字规范标准审定委员会审定通过,《中国英语能力等级量表》由教育部、国家语言文字工作委员会正式发布,将作为国家语委语言文字规范自2018年6月1日正式实施。
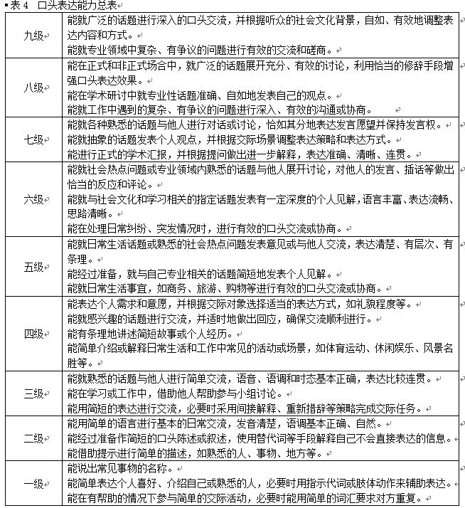
《中国英语能力等级量表》是面向我国英语学习者的首个英语能力测评标准。它依据我国英语学习者能力的实证数据,同时充分考虑各学段的需求,将学习者的英语能力从低到高划分为“基础、提高和熟练”三个阶段,共设九个等级。
量表以语言运用为导向,构建了多层级的指标体系,对各等级的能力特征进行了全面、清晰、详实的描述。量表就像一把能力标尺,对提升考试质量、推动国内外考试对接、促进多元评价、反馈教学等方面都将发挥积极作用,有利于实现“量同衡”。




来源:教育部网站
编辑:董静雪

你的英语在什么级别?