广州最新积分入户政策出炉:如果你做过这些,将被扣分了!
广州日报

广州市积分入户政策将重新迎来
每分必争的时代!
今日,广州市来穗人员服务管理局发布了
《广州市来穗人员积分制服务管理规定(试行)》
(戳↑链接查看文件)
并计划于今年7月1日开始实施
有效期3年。

积分制入户历程
据悉,广州市从2011年开始实施积分制入户。
2011——2013年三年期间采取的是每分必争的大积分模式。
2014年——2015年实施积分满60分后拼医保、失业保险年限;
2016年—2017年则调整为积分满60分后拼医保、居住证年限政策框架。
该新方案的推出,将意味着广州
今年起告别60分起步拼社保年限的方案本次新规,
不仅首次引入了减分项,
同时还限定居住证每个年限值为3分。
按照这一新的规定,今后申请人在广州申请户籍、子女学籍时,合法租赁住房和自有产权住房将享受同等积分上限。租售同权在来穗人员享受广州公共服务时已经得到了先期落实。
新规方案
据介绍,新的积分制规定不仅适用于来穗人员积分入户,在子女的积分入学,积分申请公租房方面也同样适用。
这一指导广州市与积分申请公共服务相关的方案中:
《广州市来穗人员积分制服务管理规定(试行)》共23条,主要内容包括目的和依据、适用范围和对象,积分的申报、认定、排名、调整、查询、注销,积分申请人凭积分排名或凭分值享受的服务和权益,对积分制管理异议的处理等。
《广州市来穗人员积分制服务管理规定实施细则(试行)》共18条,核心内容是指标体系和分值表。积分指标体系由基础指标、加分指标和减分指标3类12项组成。
基础指标由合法稳定住所、合法稳定就业、文化程度、年龄状况等4项组成;
加分指标由技术能力、创新创业、特定职业与服务、社会服务和公益、纳税情况、表彰奖励等6项组成;
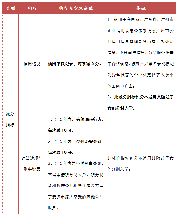
减分指标由信用情况和违法违规与刑事犯罪2项组成。
在新的积分制规定中,有以下五大亮点——
五大亮点 1首次引入减分项
不诚信、有违法将被扣除积分

其中,最为亮眼的就是“减分指标”。
信用不良记录已经被确定,每宗将减5分;
近5年内,有偷漏税行为,每次减10分;
近5年内,受到治安处罚,每次减10分;
近5年内曾受过刑事处罚,不得申请积分制入户、积分制承租政府公共租赁住房及不得享受仅申请人享受的其他公共服务。
2
居住证每个年限值3分
自有产权住房和合法租赁住房上限分值相同

在以往的积分制入户等体系中,申请人的合法居住地一项的加分额度中,在穗自有住房往往要比租赁住房有优势。而根据新的方案,自有住房和合法租赁住房的加分上限已被统一。
根据方案,设置合法稳定住所指标,对居住证每满1年计3分,指标分值上不封顶,是为了体现在穗居住时间越长积分越高的政策导向。
对申请人居住地由越秀区、海珠区、荔湾区、天河区转移到本市其他行政区域的,每满一年计2分,最高不超过10分;
对申请人或申请人夫妇共同在从化区、增城区拥有自有产权住房的增加5分。
据了解,这是为了体现贯彻落实全省城市工作会议关于“区分主城区、郊区、新区等区域,分类制定落户政策”的要求,有助于通过加强落户引导实施中心城区“抽疏”战略,使城市人口分布更加合理。
3在穗稳定就业、参保有优势
五个险种每参加1年都能获得加分
积分制享受公共服务,对于申请人服务城市的考量要求较多,而最重要的一项就是在所在城市的服务年限和依法参保。新方案中设置的合法稳定就业指标也侧重了这一方面的考量。
方案规定,在穗就业(创业)并参加城镇基本养老保险、社会医疗保险(含职工社会医疗保险及城乡居民医疗保险)、失业保险、工伤保险、生育保险,每个险种每满1年计1分。
相关专家表示,此指标分值上不封顶,是为了体现就业时间越长积分越高的政策导向,体现了其工作经验、稳定就业和融入广州的适应能力。
此外,为了吸引和留住具有发展潜力的青年人才、高学历人才,以及通过向年轻群体倾斜的分值设置来改善广州的人口结构。新近实施的积分制方案专门设置了文化程度指标和年龄指标——
其中本科以上学历的积分加分为50分;
专科35分;
高中则只有20分加分。
年龄方面,18-30岁申请人可加分30分;
而31-40岁则只能加20分;
到了41-45岁的申请人,所能享受到的加分则只有10分了。
4突出向技能人才倾斜
高技能、创新创业人才可享更多加分

无论是工业4 .0建设还是从城市制造向城市智造的转变,都需要大量、优秀的技能人才和创新创业人才。在广州推出的积分制方案中,也很好的突出了这一点。
据悉,方案在技术能力指标、创新创业指标以及继续工种和职业资格、服务行业指标等多个维度,反馈出未来的广州更需要哪些领域的人才。
在这些方面的加分项当中,技术等级越高,创新创业获得的成果和预期越大的人群,在申请积分制享受公共服务时,所获得的加分也就越多。
5重视公益和纳税等指标
参加献血或参加义工服务都计分

据悉,新的方案还设置急需工种或职业资格、服务行业指标,是为在城市必需的公共服务领域就业的来穗人员(如环卫工人、公交司机等)建立融入广州的通道,稳定城市必需的公共服务领域员工队伍。
此外,在旧有积分制体系中容易被忽视的献血、公益等加分项,在新的指标体系中也将变得重要起来。
新方案设置了社会服务和公益指标。
新方案明确,近5年内,参加献血(每次计2分)或参加志愿者(义工)服务(每满50小时计1分);
以上各项1年内计分不超过2分,单项累计最高不超过10分。
为了鼓励人才在穗创业,将向创业成绩优异、社会贡献明显的人才倾斜。个人所得税及企业纳税项,最高都可获得12分的加分。
关注 积分入学加分项穗各区可设置不超过30分
据来穗局相关负责人介绍,《广州市来穗人员积分制服务管理规定(试行)》及实施细则,创设了来穗人员积分制服务管理“1+N”制度框架。将现在由各单位分别实施的积分制入户、积分制入学、积分制申请公共租赁住房及其他权益和公共服务统筹起来,统一制度框架,使用同一积分指标体系、统一操作流程。
同时也在广州构建了来穗人员凭积分享受公共服务的模式。设计了包括基础指标、加分指标、减分指标3部分积分指标体系,较客观公正地依个人条件和社会贡献进行积分,在公共资源相对紧缺的领域,实行积分与公共服务挂钩。
《规定》出台后,来穗人员可凭积分享有各类公共服务,其中符合积分制入户的具体条件和要求,可申请积分制入户,具体入户分值按当年指标计划确定,《广州市积分制入户管理办法》纳入广州市迁入户政策体系,由市发展改革部门会同相关部门另行制定。
此外,这一方案也符合积分制入学的具体条件和要求,可为其随迁子女申请入读公办学校或政府补贴的民办学校小学一年级和初中一年级学位,具体入学分值由各区按指标计划确定。
据悉,为鼓励区域创新,各区可在本指标体系之外,根据本区特点会同市来穗人员服务管理部门设立补充加分指标,补充加分指标的总分值不超过30分。补充加分指标只适用于由本区提供且在本区内享有的公共服务。
资料来源:广州市来穗人员服务管理局、南方都市报等
广州参考·广州日报编辑 程依伦
