天津大学一名硕士学位论文涉嫌大面积抄袭
澎湃新闻
原标题:天津大学一硕士学位论文涉嫌大面积抄袭,校方:已成立调查组
高校学术不端事件屡禁不止。
近日,澎湃新闻(www.thepaper.cn)接获举报,天津大学一篇硕士学位论文与天津工业大学的一篇硕士学位论文存在大面积雷同的情况。
这两篇论文分别是天津大学软件学院软件工程专业2012届硕士毕业生李庆昆的硕士学位论文《基于图像处理技术纤维离线自动识别系统软件的设计》(以下简称“李庆昆论文”)与天津工业大学信息与通信工程学院信号与信息处理专业2007届硕士毕业生刘琳的硕士学位论文《基于图像处理技术纤维自动识别系统软件的设计》(以下简称“刘琳论文”)。
刘琳论文封面截图
李庆昆论文封面截图
刘琳论文完成于2007年1月,李庆昆论文完成于2012年4月。从时间上看,李庆昆论文比刘琳论文完成时间晚了5年。
澎湃新闻记者从中国知网下载了上述两篇论文。比对后发现,这两篇论文从标题、摘要、关键词到正文的结构和内容都高度相似,多个段落几乎一字不差。
4月10日,天津大学软件学院负责学生工作的相关负责人就澎湃新闻记者的询问表示,他们此前并未接到关于李庆昆论文涉嫌抄袭的正式举报。
该负责人稍晚时向澎湃新闻表示,已将李庆昆论文涉嫌抄袭的情况反映给学校,学院也已经成立了临时调查组,将对此事进行进一步调查,“相关进展,会及时通报和处理。”
刘琳论文中文摘要截图
涉嫌抄袭的李庆昆论文中文摘要截图
中文摘要和关键词多处雷同
澎湃新闻比对两篇论文后发现,两篇论文均以一款系统软件的设计为研究对象。刘琳论文的标题是“基于图像处理技术纤维自动识别系统软件的设计”,一共21个字。李庆昆论文的标题是“基于图像处理技术纤维离线自动识别系统软件的设计”,一共23个字,只比刘琳论文多了“离线”两个字。
刘琳论文的摘要内容为:
“纤维检测是通过对各种纤维的识别来检查纺织品的成份及含量,在纺织品的质量评价和性能分析中具有重要意义。
“本文采用数字图像处理技术和模式识别理论,研制了纤维图像自动识别系统。该系统实现了对纤维图像现场自动识别,改进了以往人工识别纺织品操作复杂、人为主观误差大的缺点。系统采用微型光电纤维检测仪获取纤维图像,并通过USB总线接口技术接入计算机,采用中值滤波、平滑滤波、锐化等技术对纤维图像进行预处理,生成纤维图像的灰度共生矩阵,提取能量、熵、惯性矩、相关和局部平稳性这吴哥特征,最后采用最近邻域法对纤维种类实现自动分类。
“采用可视化编程语言Visual C++ 6.0开发了纤维图像处理和分析的软件。该软件集成了纤维图像处理与分析的算法,包括图像的预处理以及图像的特征提取等算法;内嵌了纤维图像特征数据库管理系统,可以讲提取的图像特征值直接存储于特征数据库中,用于进一步的分析或识别;图像的处理及分析结果均可显示在屏幕上,界面友好,操作方便。”
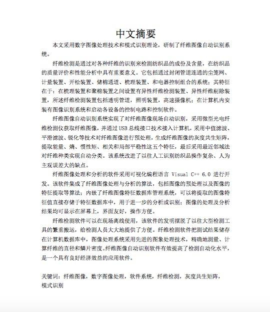
李庆昆论文的中文摘要表述为:
“本文采用数字图像处理技术和模式识别理论,研制了纤维图像自动识别系统。纤维检测是通过对各种纤维的识别来检测纺织品的成份及含量,在纺织品的质量评价和性能分析中具有重要意义。它包括通过封闭管道连通的尘笼网、计量装置、开松装置、储棉通道、梳理装置、和电器控制组合的系统;其特征在于:在梳理装置和聚棉装置之间设置有异性纤维检测装置、异性纤维剔除装置,所述纤维检测装置包括透明管道,照明装置,高速摄像机;在计算机内安装有图像识别系统和启动各设备的控制电路和控制软件。
“纤维图像自动识别系统实现了对纤维图像现场自动识别,采用微型光电纤维检测仪获取纤维图像,并通过 USB 总线接口技术接入计算机,采用中值滤波、平滑滤波、锐化等技术对纤维图像进行预处理,生成纤维图像的灰度共生矩阵,提取能量、熵、惯性矩、相关和局部平稳性这五个特征,最后采用最近邻域法对纤维种类实现自动分类。该系统改进了以往人工识别纺织品操作复杂、人为主观误差大的缺点。
“纤维图像处理和分析的软件采用可视化编程语言 Visual C++ 6.0 进行开发。该软件集成了纤维图像处理与分析的算法,包括图像的预处理以及图像的特征提取等算法;内嵌了纤维图像特征数据库管理系统,可以将提取的图像特征值直接存储于特征数据库中,用于进一步的分析或识别;图像的处理及分析结果均可显示在屏幕上,界面友好,操作方便。
“纤维检测软件可以在现场离线使用,该软件的发明摆脱了以往大型检测工具的繁重搬运,给检测人员大大地提供了方便。纤维检测软件把测试结果储存在计算机数据库中,图像处理系统采用先进的图象处理技术,精确地测量、计算纤维的直径和鳞片密度。纤维图像自动识别软件有效提高了检测自动化水平,是一个具有良好经济效益的应用软件。”
比对以上两篇论文的中文摘要,李庆昆论文的中文摘要除了多出“它包括通过封闭管道连通的尘笼网、计量装置、开松装置、储棉通道、梳理装置、和电器控制组合的系统;其特征在于:在梳理装置和聚棉装置之间设置有异性纤维检测装置、异性纤维剔除装置,所述纤维检测装置包括透明管道,照明装置,高速摄像机;在计算机内安装有图像识别系统和启动各设备的控制电路和控制软件”,以及最后一段内容外,摘要中的其他内容均可以在刘琳论文中找到雷同表述,区别只在于李庆昆论文略微调整了个别词句的顺序。
刘琳论文的关键词共有5个,即纤维检测、模式识别、灰度共生矩阵、软件系统和数字图像处理。李庆昆论文的关键词一共6个,包括纤维图像、数字图像处理、软件系统、纤维检测、灰度共生矩阵和模式识别。
比对发现,李庆昆论文的关键词只比刘琳论文的关键词多了一个“纤维图像”,其他5个完全一致。
刘琳论文第一章“引言”部分截图
正文部分大面积相似
刘琳论文正文共分为五章,即引言、纤维数字图像处理、纤维图像自动识别系统设计、系统实验及性能分析、结束语。李庆昆论文的结构分为六章,分别是引言、通用纤维处理技术综述、纤维图像自动识别软件系统的设计、系统实验及性能分析、纤维离线智能识别系统的准确性及实现和结论。
澎湃新闻比对发现,两篇论文的正文部分也存在大面积相似的情况。
以第一章“引言”为例,刘琳论文在引言的“现状”一节中写道:
“B.Xu在纤维的形态测定方面作了很多的工作,他首先提出了一套描述纤维纵向卷曲程度的算法,然后利用几何参数和Fourier描绘子去描述和分析各种纤维截面的几何特征及其形态复杂度,并将其应用到棉纤维截面的测定和分析上,在此基础上他又提出了一种新的测定棉纤维成熟度的方法。
“在羊毛纤维的测试分析方面,也有很多学者作过研究。1989年D.Robson利用图像处理技术测定了各种羊毛和羊绒的鳞片结构,提出用面积、圆整度、充满度、形状系数等来描绘各种鳞片的不同的形态特征。1997年D.Robson又提出了纤维宽度、鳞片间距、边缘接触长度等新的特征参数,成功地对羊绒和羊毛纤维进行自动识别。在羊毛细度测试方面,B.P.Baxter等人在1992年开发了一套快速测量羊毛细度的算法和装置,按标准将羊毛切成小段,然后使其均匀分散在玻璃片上,放在测试台上,一边移动一边用图像处理系统进行实时测定,得出羊毛的细度和其他相应的指标。”
李庆昆论文也在引言的“现状”一节写道:
“B.Xu 在纤维形态测定方面作了很多的工作,他提出了一种描述纤维纵向卷曲程度的算法,又利用了几何参数和Fourier去刻画和分析各种纤维截面的几何特征及其形态的复杂度性质,并且将其应用到棉纤维截面测定和分析上并在以此为基础给出了一种新型棉纤维成熟度测定方法。
“1997年D.Robson提出了纤维宽度、鳞片间距、边缘接触长度等新的特征参数,成功对羊绒及纤维进行了自动的识别。在羊毛的细度测量方面,B。 P。 Baxter等人,研发了快速测量羊毛细度的算法和装置,按标准将羊毛切成小段,一边移动一边用图像处理系统来进行实时测定,最终得出羊毛细度。”
以上两部分内容,李庆昆论文除了进行简单的字句删改,诸如将“首先”去掉,将“得出羊毛的细度和其他相应的指标”改写成“最终得出羊毛细度”等,其他内容均可以在刘琳论文中找到相同或相似的表述。
刘琳论文第二章部分段落截图
李庆昆论文第二章部分段落截图
再以第二章为例,刘琳论文在第二章的“纤维图像纹理分析”一节写道:“纹理是图像中一个重要而又难以描述的特性,至今还没有公认的定义。有些图像在局部区域内呈现不规则性,而在整体上表象出某种规律性。习惯上把这种局部不规则而宏观有规律的特性称为纹理特性;以纹理特性为主导的图像,常称为纹理图像;以纹理特性为主导特性的区域,常称为纹理区域。由于构成纹理的规律可能是确定性纹理或随机纹理。纹理变化可以出现在不同尺度范围内,若图像中灰度在小范围内相当不平稳、不规则,这种纹理就称为微纹理;若图像中有明显的结构单元,整个图像的纹理是由这些结构单元按一定规律形成的,则称为宏纹理,上述的结构单元称为纹理单元。由此可见,在实际纹理图像的分析中,要针对纹理的类型,采用适当的分析方法研究其变化规律。”
李庆昆论文在“纤维图像的纹理分析”一节中也有一段内容表述为:“纹理是图像中一个重要而又难以描述的特性,至今还没有公认的定义。一些图像在局部区域内呈现不规则性,而在整体表现出某种规律性。我们习惯上把这种局部不规则而宏观有规律的特性称之为纹理特性;以纹理特性为主导的图像,常称之为纹理图像;以纹理特性为主导的特性区域,常称之为纹理区域。由于构成纹理的规律可能是确定性纹理或随机纹理。纹理变化可以出现在不同尺度范围中,若图像的灰度在小范围内相对不平稳、不规则,这种纹理就称为微纹理;若图像中有明显的结构单元,整个图像的纹理是根据这些结构单元按一定规律组成的,则称之为宏纹理,上述的结构单元称之为纹理单元。由此可知,在实际纹理图像的分析中,要针对纹理的类型,采用适合的分析方法研究它的变化规律。”
以上两段内容,李庆昆论文除了将“称为”改为“称之为”,将“形成”改成“组成”,将“适当”改为“适合”,将“其”改为“它的”之外,其他核心内容都与刘琳论文内容别无两样。
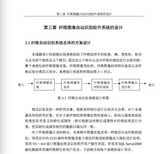
刘琳论文第三章开头部分截图
李庆昆论文第三章开头部分截图
再看第三章,刘琳论文在第三章“纤维图像自动识别系统设计”的开头写道:
“模式识别是要把一种研究对象,根据其某些特征进行识别并分类。针对本课题的具体的研究对象,在对大量的纤维纹理图像处理的基础上,抽取出最能表现纹理类别的有意义的特征或属性,然后根据这些特征和属性对纤维纹理进行分类,把其特征或属性相同的数据归属为同一类。
“本课题设计的测量识别系统抽取了纤维纹理中能量、熵、惯性矩、相关和局部平稳性这五个特征,通过这五个特征对纤维的类别进行识别判断。整个系统包括纤维图像采集、纤维图像预处理、纤维图像纹理特征提取以及纤维识别分类四大部分。
“对于纤维图像自身的特点,本系统的图像采集采用一种微型光电纤维检测仪,利用其中的CCD器件和图像采集卡获取纤维原始图像送入微机中进行处理,采用 VC++6.0设计图像处理及识别程序及用户操作界面,并采用SQL Server2000编制数据库存储纤维特征和用户信息。下面将介绍每个系统的设计部分。”
李庆昆论文在第三章“纤维图像自动识别软件系统的设计”开篇写道:
“本课题设计的测量识别系统抽取了纤维纹理中的能量、熵、惯性矩、相关以及局部平稳性这五个特征,通过这五个特征以及对纤维的类别进行识别判断。整个系统包括纤维图像采集、纤维图像预处理、纤维图像纹理特征提取以及纤维识别分类四大部分。
“模式识别是把一种研究对象,根据某些特征进行识别并且分类。对于本课题具体的研究对象,在对大量的纤维纹理图像处理的基础上,抽取出最能表现纹理类别具有意义的特征或属性,然后根据这些特征或属性对纤维纹理进行分类,把其特征或属性相同的数据归属为同一类。
“对于纤维图像自身的特点,本系统中图像采集采用一种微型光电纤维检测仪,利用其中的CCD器件和图像采集卡获取纤维原始图像送入微机中进行处理,采用 VC++6.0设计图像处理及识别程序用户操作界面,并采用SQL Server2000编制数据库存储纤维特征和用户信息。下面将介绍每个系统的设计部分。”
以上两部分内容,李庆昆论文除了调整了前两段的顺序,以及将“和”改写为“以及”之外,其他内容包括文中的图示均与刘琳论文毫无区别。
刘琳论文第四章所列图例截图
李庆昆论文第四章所列图例截图
再比如,李庆昆论文第四章第二小节“图像自动识别”里所列的4幅图例与刘琳论文第四章第二小节“自动识别实验”的图例也一模一样。
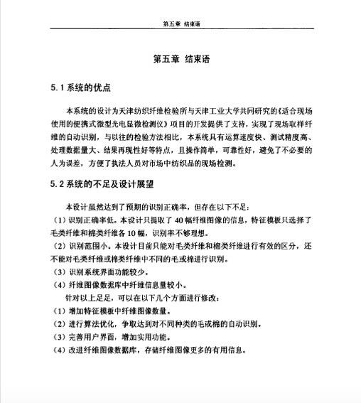
刘琳论文第五章“结束语”截图
又如刘琳论文在第五章“结束语”第一段谈及系统的优点时写道:“本系统的设计为天津纺织纤维检验所与天津工业大学共同研究的《适合现场使用的便携式微型光电显微检测仪》项目的开发提供了支持,实现了现场取样纤维的自动识别,与以往的检验方法相比,本系统具有运算速度快、测试精度高、处理数据量大、结果再现性好等特点,且操作简单,可靠性好,避免了不必要的人为误差,方便了执法人员对市场中纺织品的现场检测。”
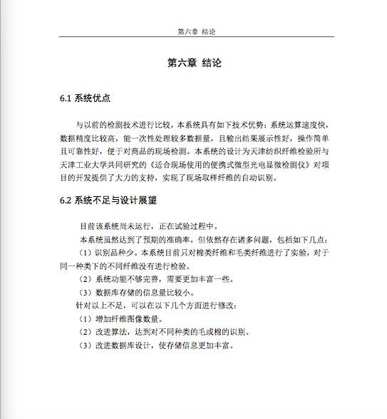
李庆昆论文第六章“结论”部分截图
李庆昆论文第六章“结论”第一段也介绍了系统的优点,具体内容为:“与以前的检测技术进行比较,本系统具有如下技术优势:系统运算速度快,数据精度比较高,能一次性处理较多数据量,且输出结果展示性好,操作简单且可靠性好,便于对商品的现场检测。本系统的设计为天津纺织纤维检验所与天津工业大学共同研究的《适合现场使用的便携式微型光电显微检测仪》对项目的开发提供了大力的支持,实现了现场取样纤维的自动识别。”
比对以上两段内容发现,李庆昆论文调整了语序,又对个别字词进行了修改,比如将刘琳论文中的“处理数据量大”改为“能一次性处理较多数据量”,将“结果再现性好”改为“输出结构展示性好”等,其基本内容和结论与刘琳论文雷同。
天大软件学院回应:已成立调查组进行调查
李庆昆论文和刘琳论文有大面积雷同内容,但李庆昆论文的参考文献条目中并未列出刘琳论文。并且,刘琳论文有《独创性声明》。刘琳在这份声明中写明,其所呈交的学位论文是其本人在导师指导下进行的研究工作和取得的研究成果,除了文中特别加以标注和致谢之处外,论文中不包含其他人已经发表或撰写过的研究成果,也不包含为获得天津工业大学或其他教育机构的学位或证书而使用过的材料。
由于论文完成时间上,李庆昆论文比刘琳论文晚了5年,完成于2012年4月的李庆昆论文涉嫌抄袭刘琳论文。
另外,澎湃新闻从天津大学软件学院官网了解到,李庆昆是该学院软件工程专业2012届的单证工程硕士。所谓“单证”是指通过研究生教育的硕士从学校毕业时拿到硕士学位证,没有硕士学历证。
针对李庆昆论文与刘琳论文大面积相似的情况,4月9日下午,澎湃新闻记者致电天津大学软件学院了解求证。软件学院办公室的一名工作人员表示对此事不清楚,让记者通过该院专门负责学生工作的处室作进一步了解。
4月10日上午,澎湃新闻从天津大学软件学院负责学生工作的相关负责人处了解到,他们此前并未接到关于李庆昆论文涉嫌抄袭的正式举报。随后这名负责人在简单了解情况后,又给澎湃新闻回电,并表示,已经将李庆昆论文涉嫌抄袭的情况反映给学校,学院也已经成立了临时调查组,将对此事进行进一步调查,“相关进展,会及时通报和处理。”