吓人!云南这些地方正在下鸡蛋大的冰雹!珍惜昆明的好天气吧!
春城晚报

最近昆明的天气舒服极了
春暖花开
大写的 开心!



不过滇西的地州就不太好了
雷电、冰雹、大风等强对流天气轮番来袭
迪庆还下雪了


迪庆藏族自治州德钦县发布暴雪蓝色预警
德钦县气象台2018年03月06日09时20分发布暴雪蓝色预警信号:预计未来12小时,德钦县海拔3000米以上大部地区降雪量将达4毫米以上,白马雪山及高海拔地区降雪量将达6毫米以上,会对交通、电力、通信和农牧业等造成不利影响,请注意防范。


德宏芒市遭受冰雹灾害




本周云南大部有多分散性阵雨 局地伴有雷电、大风、冰雹等强对流天气
云南省气象台预计,本周我省多分散性阵雨,3月8-11日自东向西有一次降温降雨过程。其中8-9日滇中及以东有阵雨局部中雨,日最高气温将下降6~8℃,10-11日滇西、滇西南有阵雨局部中雨,过程期间局地伴有雷电、大风、冰雹等强对流天气。17日:滇东多云转阴有阵雨局部中雨,局地伴有雷电、冰雹、大风等强对流天气;滇西北西部、滇南边缘多云有阵雨,其它地区晴间多云。28至9日:滇中及以东多云转阴有阵雨局部中雨,局地伴有雷电、冰雹、大风等强对流天气;其它地区多云间晴局部有阵雨。310至11日:滇西、滇西南多云间阴有阵雨局部中雨,局地伴有雷电、冰雹、大风等强对流天气,其它地区多云局部有阵雨。周四、周五昆明要降温

1.怒江州部分地区已进入桃花汛,本周5-6日还将出现降雨,需防范局地强降水可能引发的地质灾害。
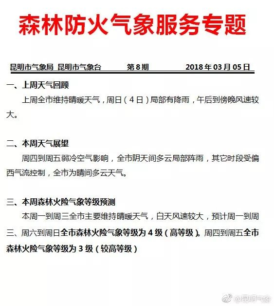
2.本周滇中、滇西等地森林火险等级仍偏高,午后风速大,各地需加强火源管理,防范森林和城乡火灾。
3.本周降雨过程期间将伴有雷电、冰雹、大风等天气,需防范强对流的不利影响。
来源:昆明信息港、中国天气网云南 昆明气象 新浪微博


