下雪啦!济南终于下雪啦!而且真的有鹅毛那么大!明天还会下……
生活日报
下雪了!下雪了!!下雪了!!!
济南人民千呼万唤的雪
终于飘起来了
而且终于有鹅毛辣么大啦
啊哈哈哈哈哈!!!

别再问你们的蛙儿子这几天为什么不回家了?
因为他也在等雪啊!!!

用我冻僵的脚趾头也能想到
大家的盆友圈和微博上也都开始“飘雪”了吧








其实今年的冬天真的不太正经
下雪特别少
好多济南人都曾思索这样一个问题……

然鹅……
今天老天爷用事实告诉我们
这个冬天绝没有这么简单!!!
现在坐在电脑前
望着窗外
漫天飞舞的雪花
就算在苦逼地加班也很开森

最后提醒一下:
路面湿滑
各位行人和司机朋友们一定要注意:
慢行慢行,千万不要逞强开快
建议启动踮行模式——小碎步

骑车的小伙伴一定注意不能反穿衣
一旦出现事故很容易反应不及
老司机们也别掉以轻心
开车上高速之前,提前打听好消息

27日下午,记者从山东高速出行网获悉,截至下午4点15分,G15沈海高速鲁苏收费站因江苏境内有雪,出口(海口方向)危化品车辆、三超(超载、超长、超宽)及19座以上客车禁止通行,请相关车辆择站绕行。
G1511日兰高速沂南、高里、费县、平邑东、平邑收费站,双向入口禁止7座及以上客车与危化品车辆通行;鲁豫站兰考方向出口禁止七座以上客车通行。
G2京沪高速莱芜东、钢城、蒙阴、孟良崮、青驼、兰陵、郯城、红花埠收费站因雪,双向入口禁止危化品车辆及七座以上客车上高速;临沂北收费站北京方向入口禁止7座及以上客车与危化品车辆通行,上海方向入口临时封闭;新泰东、临沂、临沂南收费站双向入口临时关闭;港沟、蟠龙、彩石、曹范、埠村站上海方向入口,雪野、莱芜北、莱芜高新区站双向入口临时关闭;港沟、蟠龙、彩石、曹范、埠村站北京方向入口禁止七座以上客车通行。
G2001济南绕城高速济南南、济南西收费站,受天气影响,双向入口临时封闭。
G22青兰高速张家坡、沂源东、沂源、鲁村收费站因雪,双向入口禁止危化品车辆和七座以上客车通行;辛庄收费站因雪,双向入口临时封闭,请过往车辆择路绕行。
G20青银高速临淄、淄博、周村、邹平站双向入口;昌乐、寿光、青州西站银川方向入口禁止七座以上客车通行。
G3京台高速鲁苏站出入口,崮山、万德、泰安西、泰肥、满庄、宁阳东、曲阜北、曲阜、邹城、峄山、滕州、滕州南、枣庄、峄城站双向入口临时关闭。
G35济广高速长清、孝里、平阴、平阴南、东平收费站因雪,双向入口临时关闭;天桥站西向入口临时关闭。
G3W德上高速聊城南、莘县北、莘县、莘县南、莘县古城收费站因降雪,双向入口封闭。
S1济聊高速茌平、茌平西、开发区、聊城东、聊城、冠县东、冠县收费站因下雪,双向入口临时封闭。
S26莱泰高速泰安西、泰安、范镇收费站因雪,双向入口临时封闭;莱芜南、莱芜西、杨庄收费站因雪,双向入口禁止危化品车辆及七座以上客车上高速。
S29滨莱高速和庄、博山、淄川收费站因雪,滨州方向入口禁止七座及以上客车和危化品车辆通行。
S31泰新高速泰安南、化马湾、新泰西、新泰南收费站因雪,双向入口临时封闭,请过往车辆择路绕行。
S33济徐高速东平南、济宁经开区收费站双向入口封闭;济宁机场、济宁南、金乡东、鱼台西双向入口禁止七座及以上客车和危化品车辆通行;鲁苏收费站江苏方向出口封闭,山东方向入口禁止两客一危车辆通行。
S38岚曹高速峄城东、峄城南、峄城西、枣庄新城站入口临时关闭。
S83枣庄连接线高速枣庄东城、山亭、木石收费站因下雪,入口双向封闭。
受降雪天气影响,截至1月27日下午1点,27日当天济南西站已经停运20多趟车。车站工作人员说,请购买停运列车车票的旅客及时办理改签或退票手续,以免耽误行程。在网上购票还没有换取纸质车票的旅客,可直接在12306网站或手机客户端办理,停运列车的车票可在30天之内退票。
当天下午,记者从济南机场获悉,目前机场运行基本正常。
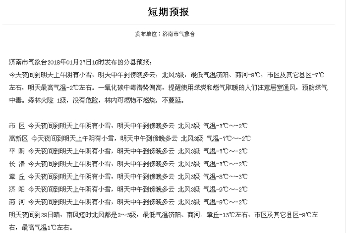
据济南气象台预报,明天还会有雪
今天夜间到明天上午阴有小雪
明天中午到傍晚多云,北风3级
最低气温济阳、商河-9℃
市区及其它县区-7℃左右
明天最高气温-2℃左右


稿件来源:生活日报记者 段婷婷 、王健 稿件
济南气象局