新浪新闻

李庄案后么宁首度回应舆论:承认辞去检察官职务

澎湃新闻

关注

原标题:前检察官么宁首次承认辞职做律师:或将回顾整理法律职业经历

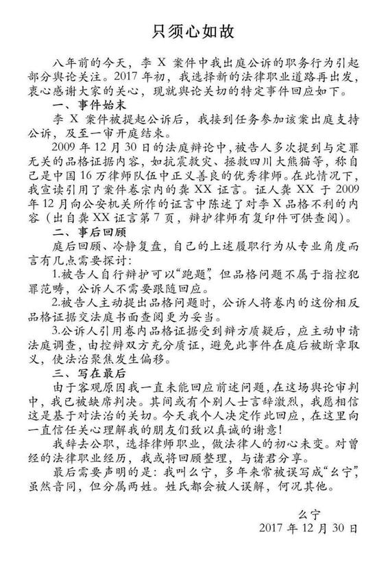
12月30日晚,一篇题为《只须心如故》的微信文章在网上传播,作者系重庆市检察院第五分院原检察官么宁。么宁本人告诉澎湃新闻(www.thepaper.cn):“确实是我写的”。

这篇文章,是么宁在“李庄案”后,首次就舆论关注的问题作出回应,并公开称自己辞去公职,选择律师职业,“对曾经的法律职业经历,我或将回顾整理,与君分享”。

“八年前的今天,李X案件中我出庭公诉的职务行为引起部分舆论关注。2017年初,我选择新的法律职业道路再出发,衷心感谢大家的关心,现就舆论关切的特定事件回应如下。”么宁在文章开篇如此写道。

接下来,么宁在文章中提到她出庭支持公诉李庄案时,宣读了龚某某的证言,其中有对李庄品格不利的内容,随后文章进行了“庭后回顾”。

“由于客观原因我一直未能回应前述问题,在这场舆论审判中,我已被缺席判决。其间或有个别人士言辞激烈,我愿相信这是基于对法治的关切。”么宁还写道,“我辞去公职,选择律师职业,做法律人的初心未变。对曾经的法律职业经历,我或将回顾整理,与诸君分享。”

这篇文章被发表在微信公众号“么宁的法律平台”中,账号主体为个人,注册时间为2017年3月17日。今年冬至(12月22日),此公众号曾发布过一篇“冬至快乐”的图文,除此之外无其它消息。

12月30日晚,么宁向澎湃新闻确认了上述消息确系其本人所写所发,“这是我个人新注册的微信公众号,我也希望就声明之外的事实进一步沟通,但希望舆论能够更客观中立,因为以前的舆论已将我定了性”。

该微信文章发出后,李庄案的辩护律师陈有西也在微博上发声,就么宁当庭摘要宣读龚某某证言一事进行回应。

此前,一份署名为“么宁”的北京师范大学博士后研究报告封面照片曾在网络流传,该研究报告的题目为《刑事控辩关系的困境与突破——以“死磕律师”现象为切入和主要分析视角》。

12月26日,北京师范大学博士后流动站相关人士向澎湃新闻确认了上述消息, “么宁是刑事法律科学研究院的,具体专业是刑法,已经出站了。”

据《检察日报》2009年报道,2000年从西南政法大学毕业后,么宁就一直在重庆市检察院第五分院的公诉部门工作。8年里,她办理过的职务犯罪、危害国家安全犯罪等重特大刑事犯罪案件达上百件,无一错案。因办案成绩突出,她先后被重庆市检察院嘉奖两次、记个人二等功一次。2006年,她获得了“全国十佳公诉人”荣誉称号,并获得了最佳论辩奖。

2010年,么宁被重庆市委、市政府授予“重庆市人民卫士”称号。此外,她还荣获重庆市“百名榜样女性”、重庆市“十佳女检察官”、重庆市检察系统“十大检察职业道德模范”等荣誉。

2012年3月23日,么宁被免去重庆市检察院第五分院检察员职务,任命为重庆市人民检察院检察员,并先后任重庆市人民检察院公诉二处处长、国家检察官学院重庆分院副院长等职。

2017年3月16日,重庆市检察院办公室一工作人员向澎湃新闻证实,该院检察官么宁已经辞职。

2017年12月28日,重庆市四届人大常委会第四十三次会议表决通过一批人事任免。其中免去了么宁的重庆市人民检察院检察员职务。

       相关新闻:陈有西律师对么宁的回应和说明

加载中...