读完研再工作,你可能要给本科同学当下属……
中新经纬
12月24日,2018全国硕士研究生招生考试初试刚刚落下帷幕。根据教育部发布的数据,今年共有238万人报考研究生,比去年增加37万,增幅接近20%。

来源:中国教育在线

来源:中国教育在线
近日,中国教育在线发布的《2018年全国研究生招生数据调查报告》指出,近年来高校毕业生人数逐年攀升,在本科毕业后,继续读研深造成为许多学生选择的路径。
大学生考研,为了前途or“钱途”?
经纬君采访了几位参加了今年考研的学生,探究下越来越多的大学生考研是为了什么。
小刘告诉经纬君,他是清华大学机械工程专业的,本科生就业工资比较低,月薪也就8千到1万,但研究生毕业后月薪可以到1.8万到2万,所以他们专业的学生读研的比较多。当然,小刘补充道,“机械工程专业本科学得比较浅,这也是大家选择读研的一个原因。”
“我本科学的是市场营销专业,当初是调剂给我的,我一直不喜欢,在我们学校转专业比较困难,所以我想通过考研去读我喜欢的英语口译专业。”小马告诉经纬君,“而且英语口译专业的就业前景好,薪资也比较高。”
除此之外,还有一位李姓同学对经纬君表示了自己的迷茫:“(我)还没有做好准备,我学的是教育,但又不想当老师,我也不知道毕业之后能做什么,所以想着考个研究生,工作就留到两年后再纠结吧。”

资料图 中新社记者 张勇 摄
在与同学们的交流中,经纬君了解到很多人选择继续深造的目的是更高的薪资。在他们看来,较高的学历意味着门槛更高的公司和岗位,“钱途”自然也更加理想。
“读了研究生之后工资要还是跟本科生一样,那我就白读了呀!”不止一个受访者这么表示过。

研究生读研的首要目的 来源:中国研究生德育委员会
2016年,中国研究生德育委员会在全国范围调研发现,大多数人的读研目的都是“毕业后能找到更满意的工作”,其次才是“对科学或学术研究感兴趣”。
读研有“钱途”?先看看成本多少
那么读研是否能像学生们想象的一样,在经济上“物超所值”呢?我们先来看看读研究生的经济成本有多少。
目前,我国学术型研究生的学费大多在8000-12000/年之间,而应用型研究生学费较高,大多在10000-20000/年左右,如果按两年学制来计算(部分学术型研究生为三年制),那么读研究生的学费成本在1.6万到4万之间。

美国哈佛大学研究生学费约为30万元人民币/年 来源:哈佛大学官网
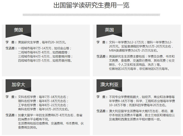
而对于在海外深造的学生来说,学习的成本要高上许多。以著名高校众多的美国为例,研究生一年的学费大约在20-30万元人民币左右,按照平均两年制(部分专业有一年制)来算,读完研究生总共需要40-60万元。而学费相对较低的加拿大高校,最低一年也要7-8万元左右。

教育机构“新东方”总结的出国留学读研究生费用一览
研究生比本科生月薪高40%?
无论是在国内或国外读研,两到三年的时间成本和相应的经济成本都不可小觑。那么对于以提高工资为目标的人来说,研究生毕业后的收入能抵过这几年的成本吗?
据国内招聘平台“智联招聘”发布的《2017年应届生就业报告》显示,2017年专科应届生起薪2800元,本科应届生为4300元,硕士研究生为5900元,如此来看,如果本科毕业选择继续深造,能为自己带来接近40%的收入涨幅,相差1600元。
上海市人力资源和社会保障局今年也发布了统计数据,称2017届上海高校毕业生中,本科学生的平均月薪为4793元,硕士及以上学历毕业生则为8001元,相差超过3000元。
但是以上数据反映的是研究生和本科生的平均薪资水平,并不能反映在同一家公司的同一岗位上,研究生与本科生的薪资差别。为此,经纬君采访了几位在北京不同性质公司工作的员工,来听听他们的说法。
毕业于中国人民大学的研究生张浩(化名)现在就职于一家国企的党建培训岗位,他向经纬君介绍:“我们的工资分为三部分,基础工资、岗位工资和绩效工资,本科生和研究生岗位工资就不一样,相差500元吧,绩效工资也有一点差别。”
在某德资企业职能部门工作的梁小民(化名)告诉经纬君,相同岗位的应届毕业生刚刚入职时,研究生学历的员工起薪大概会比本科学历的员工高500元左右。而在某瑞典企业工作的工程师郑雷(化名)则说,刚毕业的本科生和研究生起薪相差约10-15%。

校园招聘会上人山人海。韦亮 摄
北京大学本科毕业的付静静(化名)现在一家私企担任董事长秘书一职,她表示,该企业的工资构成中有专门的一项叫做“学历补助”,本科生每月给予400元学历补助,研究生则是1000元。“其他待遇方面就没有差异了,”付静补充道。
此外,2015年研究生毕业即考入国家公务员系统的李宇(化名)在接受经纬君采访时表示,他们的月薪比本科生高600多元。
读完研你可能会成为本科同学的下属,值吗?
需要注意到的是,用应届生工资直接与研究生工资做对比似乎并不“公平”,考虑到时间成本,我们应该将硕士毕业生与其已有2-3年工作经历的本科同学进行对比。
麦可思研究院发现,2012届本科生工作三年后平均月入6402元,而2012届那些选择继续读研深造、三年后才出来找工作的硕士生,平均月入6206元,竟然比本科同学还低。而且更扎心的可能是,你读完研后,会发现自己一不小心就成了本科同学的下属。

参加考研培训班的学生们。中新社记者 张勇 摄
另外,根据专业的不同,在就业时的情况也大不一样,有些专业有研究生光环的加持确实可以提高就业率,但对于红牌专业来说,读研与否对就业率的影响并不大,更遑论提高薪资水平了。据2016年广东省发布的《高校毕业生就业质量年度报告》,中医学的本科就业率只有86.14%,而研究生的就业率就上升到了90.57%。而教育学的本科就业率只有79.13%,研究生毕业后反而下降到了69.23%。
这样看来,在决定是否继续学业的时候,盲目地认为读研一定有用是不可取的,大家还得从专业度、经济成本、事件成本以及不同专业的发展前景等多方面综合考虑。
当然,也有人认为,读研不仅仅受个人喜好、价值判断选择的影响,还是很多职业、岗位的门槛要求,比如在某一线城市的市属机关单位任职的小何告诉经纬君,他当年参加国家公务员考试时,选报的现任岗位就要求必须研究生以上学历。
还有人认为,工作越久,研究生学历的价值体现得越发明显。小罗是工作了五年之后决定重返校园的,“我考研是因为我们公司要求经理级以上都要是研究生以上学历,我现在的本科学历会影响我目前的晋升,也是希望通过读研获得更高的起点,获得一次重新选择就业的机会。”她说。
福利来啦!