忘记这一切,就等于第二次屠杀 | 共同见证
中国之声
奥斯维辛集中营大屠杀幸存者、诺贝尔和平奖得主埃利·威塞尔曾以法语出版回忆录《夜》,他曾说:“忘记大屠杀就等于第二次屠杀。”
12月13日,党和国家领导人将出席在侵华日军南京大屠杀遇难同胞纪念馆举行的国家公祭仪式。
今天上午10:01,南京上空将鸣放警报,如果你听到警报声,无论在做什么,在哪里,请停下来,为遇难同胞默哀。
这段历史,自始至终都有欧美人士亲历、亲闻。他们以人道主义精神,救助了危难中的南京人民;以第三国的公正立场,记录了这场不能遗忘的人类浩劫。
铭记历史是为了开创未来
美好
战前南京市民生活

1927年4月,南京成为中国国民政府的首都,得到了较好的建设与发展。国民政府公布《首都计划》,将南京分为商业区、中央政治区、工业区、文教区、住宅区。这是中国最早的现代城市规划,至今仍有借鉴意义。

(左)日军攻击之前的南京市中心——新街口广场。(右)20世纪30年代的南京紫金山天文台,被称为世界四大古天文台之一。
——采自《南京民国建筑》

(左)1933年,南京民众在观看第五届全国运动会开幕式。(中)1934年,美国米高梅电影公司在南京拍摄电影《大地》的场景。(右)1935年,一对母女在南京市健康儿童比赛中合影。
——采自《民国南京1927—1949》

1937年,金陵女子文理学院物理课上的电学实验。
——采自美国耶鲁大学神学院图书馆藏片
噩梦
但随着1937年11月中旬至12月上旬日军从上海攻向南京,南京市民原有的美好生活逐渐被打破。
日军攻占南京城

南京中央医院被日军飞机炸毁。
——采自《日寇暴行实录》
美、英、法、德、意五国驻华外交官在电文中指出:“南京城遭受了轰炸,房屋被大面积毁坏,国立中央大学的几个雇员被炸死,无数中国平民被烧死。”
——采自《美国外交文件》(1937 年第4 卷)

从南京向上海逃难的难民。
——采自《日寇暴行实录》
下雨=“好天气”
对于频繁遭受空袭的南京市民来说,阴天、下雨天成了“好天气”。德国西门子公司驻南京代表约翰·拉贝在日记中对这种“非航空天候”特别加以说明:“非航空天候”的含义是雨天或阴霾的、昏暗的天气,这时不会有空袭;相反,“航空天候”就是有阳光的晴天,会有日本人来访。

日军飞机轰炸南京航拍图。
——采自 《画报跃进之日本》
南京保卫战
由于日军从上海攻向南京,1937年11月20日,国民政府宣告移驻重庆,同时制订了守卫南京的计划,任命唐生智为卫戍司令长官,投入10余万兵力,守卫南京。中国守军在装备差、部队建制不全、条件艰苦的状态下,与装备精良的日军展开了殊死战斗,先后有十余位将领牺牲。12月12日,国民政府下令守军撤退。但是由于指挥无力,通讯中断,且南京地势三面环山一面临江,官兵拥至江边,导致撤退混乱,南京保卫战最终失利。

中国守军向来犯的日军投掷手榴弹。
——采自《侵华日军南京大屠杀图集》
血战光华门
1937年12月10日,光华门城墙被日军炸开两个缺口,近百名日军突入光华门。中国陆军第八十七师二五九旅旅长易安华毅然写下《告妻儿书》,率部守卫光华门。他在头部、腰部、臀部等多处受伤的情况下仍坚持指挥战斗,最终壮烈殉职。教导总队第一旅二团团长谢承瑞,亲率战士将汽油桶背到城墙箭楼上,扔进城门洞内,点火燃烧,将潜伏在城门洞圈里的日军全部烧死,而他自己也被火焰灼伤,不久后牺牲。12月13日凌晨,日军蜂拥而至,攻占光华门。
南京陷落后持续六周的大屠杀
1937年12月13日至1938年1月,在长达六周的时间里,日军公然违反国际公约,大肆屠杀南京平民和放下武器的中国士兵,多达30余万人遇难,发生2万多起强奸和轮奸的暴行……

1938 年1 月上旬,日军工兵队在南京下关的长江中,用木棍将浅水处的死难者尸体推入激流,以毁尸灭迹。
——日本航空兵井手纯二拍摄
反抗日军强奸的孕妇

南京大屠杀期间,时年19岁并有7个月身孕的李秀英,与父亲一同避难于南京五台山小学难民营地下室。1937年12月17日中午,来了3个日本兵,其中一人要解她的纽扣,李秀英誓死不从,趁机夺他的刀,用力咬他。这时,另外两个日本兵就用刺刀向她身上乱戳,脸上和腿上被戳了十多刀,还刺向她的肚子,直到她昏死过去。后来,李秀英被送到南京鼓楼医院救治,这一幕被马吉牧师拍摄了下来。医生威尔逊也在日记中记述了他亲手救治李秀英的情形。经治疗,李秀英保住了性命,但腹中胎儿不幸流产。

晚年的李秀英讲述当年反抗日军暴行的经过。
——采自侵华日军南京大屠杀遇难同胞纪念馆藏片
地狱中的圣诞节
上个星期,我不得不去看很多尸体。尽管这样,我在今天目睹这些惨烈的情景时仍然必须控制自己的神经。在圣诞节目睹这些情景是不会有好心情的。但是我一定要亲眼看看这些残暴行径,以便我将来能作为目击证人把这些说出来。对这种残酷的暴行(在占领城市10天内犯下的)是不能沉默的!
——《拉贝日记》(1937 年12 月24 日)
1937年圣诞节前夕,留在南京的美国牧师费奇写道:“现代历史上从来还没有像南京大屠杀这样黑暗的一页”。
——采自美国耶鲁大学神学院图书馆馆藏档案

1937年底,日军士兵聚集在圣诞树前过圣诞节。
——采自《铁蹄下的南京》
微光
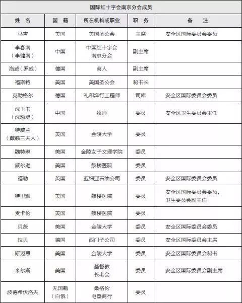
南京大屠杀期间留在南京的部分欧美人士
“在南京大屠杀那些腥风血雨的日子里……众多国际友人也冒着风险,以各种方式保护南京民众,并记录下日本侵略者的残暴行径。对他们的人道精神和无畏义举,中国人民永远不会忘记。”

明妮·魏特琳,金陵女子文理学院难民收容所所长,救助了近万名女性和儿童。

约翰·拉贝,西门子公司驻南京经理,全面负责安全区管理。

詹姆斯·麦卡伦,鼓楼医院总务主任,为鼓楼医院筹措了粮食、煤炭及其他急需物品。

罗伯特·威尔逊,南京城内唯一的外科医生,日夜救治重伤人员。

卡尔·京特,江南水泥厂难民区创建者和主要管理者,在南京郊外收容难民,参与掩埋遇难者遗体的工作。



……
本文节选自《共同见证 : 1937南京大屠杀图集》,该书由侵华日军南京大屠杀遇难同胞纪念馆馆长、南京大屠杀史与国际和平研究院执行院长张建军主编,以中、英、法三种语言,选取320余幅历史照片,介绍中外人士共同见证下的南京大屠杀历史。

《共同见证 : 1937南京大屠杀图集》
张建军 主编
译林出版社
相关阅读

《拉贝日记》
[德]约翰·拉贝 著
江苏人民出版社

《南京大屠杀》
[美]张纯如 著
中信出版社

《南京不哭》
[美]郑洪 著
译林出版社

《魏特琳日记》
[美]明妮·魏特琳 著
江苏人民出版社

《现代性与大屠杀》
[英] 齐格蒙·鲍曼
译林出版社
这是一部反思现代性的力作。社会学家齐格蒙·鲍曼认为,大屠杀不只是历史上的一个悲惨事件,也并非德意志民族的一次反常行为,而是现代性本身的固有可能。科学的理性计算精神,技术的道德中立地位,社会管理的工程化趋势,正是现代性的这些本质要素,使得像大屠杀这样灭绝人性的惨剧成为设计者、执行者和受害者密切合作的社会集体行动。从极端的理性走向极端的非理性,从高度的文明走向高度的野蛮,看似悖谬,实则有着逻辑的必然。而拯救之途也许就在于:在任何情况下,个体都无条件地承担起他的道德责任。
铭记历史,共筑和平
来源:“译林出版社”微信公众号