上海可以接种宫颈癌疫苗了!手机就能预约,你家附近有接种点吗?
解放日报
许多网友都关心什么时候可以在上海接种
最新消息
↓↓↓
今天起
获准上市的宫颈癌疫苗希瑞适
开始在上海陆续露面

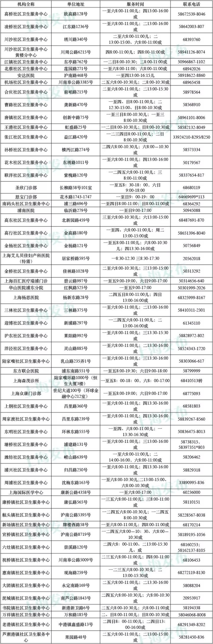
浦东47个社区卫生服务中心于11月8日首批“开打”。

此次上市的为双价HPV疫苗;这种宫颈癌疫苗在国内获批的接种人群为9-25岁女性;接种程序为0/1/6月各接种一针次,共接种3剂,疫苗的供应价为585.5元/支,三剂程序共1756.5元。该疫苗适用于预防因HPV16/18型引起的宫颈癌及癌前病变。

浦东新区11月8日-10日完成对辖区内所有接种单位的疫苗配送,11月13日起全区成人门诊和特需门诊可以接种。
具体的配送时间和地点见↓↓↓

淘宝、支付宝可预约
据了解,上海的女性居民,只要打开手机淘宝、支付宝搜索“宫颈癌疫苗”,即可进入咨询预约服务页面,随时查询社区卫生服务中心接种信息、咨询医疗专业人士和智能咨询机器人,了解相关接种知识,并享受疫苗在线预约接种服务。

全市大部分区的疫苗
年底前陆续到货
全市大部分区的疫苗预计于今年年底前陆续到货。市民如需接种HPV疫苗,可向社区接种门诊和特需门诊提前致电预约。
浦东新区

黄浦区

静安区

徐汇区

长宁区

普陀区

虹口区

杨浦区

宝山区

闵行区

嘉定区

金山区

松江区

青浦区

奉贤区

崇明区

HPV相关科普
HPV和宫颈癌的关系?
宫颈癌发病率在我国女性恶性肿瘤中居第2位, 仅次于乳腺癌。我国每年约有新发病例13万。在上海,宫颈癌发病率目前在女性恶性肿瘤中居第9位,死亡率居第13位,年发病率为12.1/10万,年死亡率为3.5/10万。
HPV共有100多种基因型,其中至少有12种基因型可引发宫颈癌或其它少见癌症(肛门癌、外阴癌、阴道癌和阴茎癌等)。研究表明,几乎所有宫颈癌病例都与HPV感染有关。

什么是HPV疫苗?
目前,国际上在使用的HPV疫苗有三种:二价、四价和九价HPV疫苗。此次在国内获批的是二价HPV疫苗,能预防HPV-16和HPV-18两种基因型的病毒感染。这两种基因型病毒可引起约70%的宫颈癌和宫颈癌癌前病变。
HPV疫苗适合什么人群?
一般认为青春期女性是接种的首选人群,最好在首次发生性行为之前完成接种。由于不同国家和地区人群的初次性行为的年龄不同,因此各组织机构建议的免疫年龄也有所不同。
本文综合来源:上海发布、新闻坊、新闻晨报、周到健康等
微信编辑:皮小姐