“00后宝妈”直播怀孕,法律该管管没底线的平台!
法制网

17岁,还是读书的年龄,没想到在我们还在学校寒窗苦读的时候就已经有人当上妈了;“15岁宝妈”“16岁妈咪”“未婚先孕”难道已成了社会的流行风潮?反正小编是大跌眼镜咯!
10月30日,微博用户“传媒老王”发布微博称,“在快手上看到了14岁女孩发的怀孕视频,并配有多张视频截图。还不是个例,快手掀起了00后宝妈流”,从14岁到17岁不等,大多是念初中时怀孕辍学,靠在平台上发布孕期视频和母子互动成为网红,动辄吸引上万粉丝。这些宝妈并不像新闻里的早孕妈妈那样惊慌失措,相反,她们以此为荣,小小年纪就成了妈妈,似乎更早一步成为人生赢家。

▲▲▲
截图显示,其中,一个用户名为“清柠味的小冰妹”的主播,自称今年只有14岁,已经“做妈妈了”,“还有62天宝宝就出来了”。从该主播发布的视频截图中,可以看到其裸露的腹部隆起,疑似怀孕。而网友发布的一张超声诊断报告单显示,该女孩年龄为14岁,超声孕龄约22周+6,估计体重547g。

▲▲▲
还有另一位“准妈妈”,称自己是2000年出生,今年17岁,老公1999年出生,今年18岁。而她15岁就和宝爸“结婚”,但是年龄不够没有领结婚证。
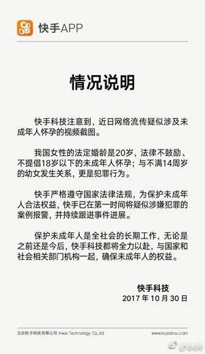
最新的消息是,快手科技回应称,已经对平台上涉及“未婚妈妈”等类似视频,进行了清理。对于自称年龄低于14岁用户的案例,快手平台已固定证据与有关部门沟通。

随后,小编按照其ID搜索,“清柠味的小冰妹”主播的相关视频已被删除。不过以“16岁妈咪”“17岁妈咪”等关键词搜索用户,依然可以搜出许多相关内容的账号。
报警了事,平台方的监管责任去哪里了?
“00后宝妈”的症结固然在未成年人保护上,但直播平台无法甩锅。
制度上说,《互联网直播服务管理规定》早就明确规定,直播平台对于直播内容负有“审查义务”,对于平台播出内容应承担第一道监管职责。退一万步讲,即使平台在不知情前提下直播了违法违纪内容,其个人承担法律责任,但若平台明知却放任不管,平台也应负管理责任。根据最高法相关司法解释:行为人明知是不满十四周岁的幼女而与其发生性关系,不论幼女是否自愿,均以强奸罪处罚。那么,在直播平台上放任疑似刑事犯罪受害人的“14岁孕妇”招摇吸粉,快手能在舆情鼎沸后报个警就全身而退吗? 一个直播平台,总该有个底线在。但在“未成年妈妈”扎堆事件上,直播平台显然僭越了法治规则的底线、突破了人伦纲常的底线。
更可怕的是她们以此为荣
4049次播放、168个评论,截至网友发布图片时,这个自称年仅14岁、挺着大肚子的女孩火了。在评论中,有不少女孩称,自己已经15岁、16岁了仍然没有男朋友,感慨自己已经老了。
她们挺着大肚子,不辞辛劳地在网上直播,丝毫不觉得自己有什么错,相反,她们认为,我这是凭自己的努力打拼,我这是在为我的孩子打造更好的未来。她们以此为荣,小小年纪就成了妈妈,似乎更早一步成为人生赢家。我是网红我很努力我能赚钱,其他的,who cares?
“00后宝妈”彻底粉碎了我们关于儿童以及青少年的想象。波兹曼早在《童年的消逝》一书中就指出,电视等新媒介的出现,向儿童一览无余地呈现原本只属于成人的秘密,当家长们还以为自己的孩子什么都不懂时,孩子们早就在互联网上知道了性、物欲、权力、暴力、关系以及潜规则。虽然他们并没有成年人的心智、成熟、责任意识以及法律意识。“成人化儿童”现象愈发严重。该如何安放儿童和青少年,亟须整个社会给出更好的解答。合力阻止这种行为是政府相关部门、司法机关、社会组织、社区以及家庭的共同责任。
保护女童,法律应该更强硬
14岁的少女,懵懂之中与人发生性关系,肚腹已经这么大了,居然没有人报警!
她的父母呢?
她的监护人呢?
腹中胎儿的父亲呢?
设身处地的想一想,这个14岁的妈妈,早早的断了学业,她的人生该如何走向?她以后的职业如何规划?她自己对社会完全无知,将来如何教育她的子女?
无知的少女没报警,受害者的监护人更没有立刻采取措施,走法律途径保护孩子,反而在社交平台大肆炫耀!
当未成年人保护掣肘在未低龄妈妈扎堆的直播平台上。不仅是未成年人的法律意识淡薄问题,还有父母教育的家庭问题以及社会的不良文化、不良环境等多重原因影响。互联网的平台方,应该多开展宣传、倡导类的工作,提高社会各方对未成年人的保护意识。
如果所有的社交平台,能够静下心来,清除这些对未成年人有害的信息,那么孩子成长的路上就会少一些风险。
请不要做侵害女童的帮凶,不要参与传播思想扭曲、三观不正的信息,更不要将这些投射到未成年人的视线中去。从儿童色情到低幼孕妇,是时候该对放任疏忽的直播平台使出杀手锏了!
文章来源: 法制网(作者 耳东)
本期编辑 于澄 宋胜男 郭奥
