新浪新闻

环保税来了!算一算煤炭企业要交多少税

中国煤炭网

关注


环保税开征已经进入倒计时!


2018年1月1日开征!此后,排污费制度将成为历史!


煤炭、火电、石化等能源行业“排放大户”,无疑将是环保税的重点监控(排污)纳税人。


这个制度会对煤炭行业产生哪些影响?又会让煤炭企业交多少税收?一起来了解一下。


环保税会对煤炭行业产生什么影响?


煤炭分析师李廷说,环保税对煤炭行业影响关键还要看终端需求。如果税收成本能顺利传导出去,对煤炭行业则影响不大。


煤炭分析师宋静则表示,环保税的征收是为了减少污染物的排放,其中煤炭企业是重点监控对象之一,优胜劣汰,对行业去产能将产生促进作用。环保税的征收是否会一定程度上增加企业的经济负担,主要取决于各地区的具体税率水平。如果与之前的排污征收水平一致,那对企业的可能影响不大。


复旦大学环境经济研究中心副主任李志青看来,由“费”改“税”,是通过税收调节的杠杆作用,倒逼企业主动减排,增强刚性执法以减少环境污染。从调研结果来看,一些治污压力较大的企业,征收初期缴纳的环保税,相比排污费的确会有所上升。


全国工商联环境商会秘书长骆建华在去年《中华人民共和国环境保护税法(草案)》出台时就表示,环保费改税,对煤炭等行业的去产能会有促进作用。在去产能的过程中,淘汰谁保留谁,单靠行政命令很难实现。今后这些企业要活下来,第一关就是环境关,能不能承受环保税的成本,用市场机制解决问题。”


还有关业内人士表示尽管短期内,行业还需做好成本上涨的准备,但从长远来看,环保税将为能源行业的治污减排带来利好,并可推动企业“减负”。


另有人表示,这一税种将使煤炭生产企业合理补偿其在生产过程中造成的环境成本;而激励企业提高能源使用效率,逐步改善中国的能源格局。


还有一种观点认为环保税开征后对两类能源企业影响可能比较大:一是原来缴纳排污费不规范的企业,今后强制力度会加大;二是污染物容易计量的行业,今后的压力会比较大,税额增长会非常明显。


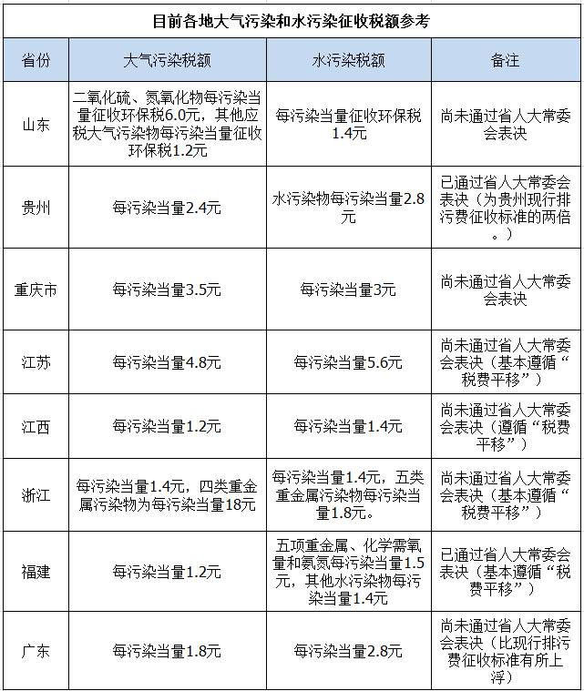
环保税征税税目及税额


环保税法列出了环保税征税税目及税额,也明确大气和水污染物的税额由省级政府确定,报经省级人大常委会决定。



今年8月份,财政部、国家税务总局、环境保护部联合下发通知,明确了环保税开征前各地需做的各项准备工作,要求加强组织领导,建立地方人民政府领导下的多部门协作工作机制,确保开征工作顺利启动、平稳推进。


各地正在紧锣密鼓开展征收的各项准备工作……




污染当量数的计算方法:


应税大气污染物、水污染物的污染当量数,以该污染物的排放量除以该污染物的污染当量值计算。每种应税大气污染物、水污染物的具体污染当量值,按照《中华人民共和国环境保护税法》所附《应税污染物和当量值表》(点击下方“阅读原文”可查看)执行。


公式:


应税大气污染物、水污染物的污染当量数=该污染物的排放量÷该污染物的污染当量值



煤炭企业节能减排投入及相关污染物排放情况


算算煤炭企业要交多少环境保护税?


神华集团


2016年,神华节能环保专项资金投入26.05亿元。


其中,环保资金投入15.15亿元,重点用于脱硫脱硝除尘、废水治理、生态建设等项目;节能资金投入10.9亿元,重点用于锅炉改造、变频改造、余热余压利用等项目。



中煤集团


2016年二氧化硫排放11019吨、氮氧化物排放7596吨、化学需氧量排放849吨。



陕煤集团


2016年,陕煤集团节能减排投入5.08亿元。



兖州煤业


兖州煤业2016年温室气体排放量784.92万吨 ( 以二氧化碳当量吨计量 ) 。 

2016年,兖州煤业共支付压煤村庄搬迁补偿、采煤塌陷土地补偿、塌陷地复垦费、耕地占用税、青苗补偿、附着物补偿、河堤治理、公路及各种线路治理等费用116401万元。


平煤股份


2016年,平煤股份公司累计环保投资和环境技术开发3312.28万元;


主要污染物化学需氧量、氨氮、二氧化硫和氮氧化物实际排放量分别为178.7吨、16.3吨、208.9吨、299.4吨、


山西潞安环保能源开发股份有限公司


2016年产值能耗:1.67 吨标煤/万元;原煤生产综合能耗:4.89千克标煤/吨;练焦工序能耗:153.2 千克标煤/吨;洗煤能耗:97.14 千克标煤/吨。


根据征收标准和排放情况,伙伴们,算过您所在的煤炭企业一年要交多少环保税吗?


加载中...