武汉留人政策再加码,加到大学生心里去了没?
中国之声
凭毕业证就可落户、购房租房可“打八折”、最低年薪指导标准出台……近日,武汉市发布了留汉大学毕业生落户、住房和收入的升级版新政,其中包括在全国率先出台大学毕业生指导性最低年薪标准。

从今年1月开始,为了在新一轮人才争夺战中赢得先机,武汉市就提出了一系列吸引大学生留汉的诸多优惠政策,包括 “百万大学生留汉创业就业工程”、在读缴存公积金、全面放开大学生落户门槛、设立人才安居房建设基金、提供1万个以上基层社会服务岗位、支持创业等。这次又出新招,看得出为了吸引人才,武汉市可是下了大手笔。
其实不只是武汉,落户降门槛、买房有补贴、创业给政策……今年以来,杭州、南京、长沙、成都、西安、济南、青岛等十多个二线城市也陆续出台力度罕见的人才吸引政策,来吸引年轻人就业与定居。
二线城市为了抢人才都做过啥?
激烈的“抢人大战”、诱人的“留人政策”凸显出当前我国二线城市竞争逐渐从早期的侧重拼产业、拼招商,跃升到了更重拼人才、拼引智的新拐点。纵观今年来这些而二线城市出台的优惠政策,大致有这几个方面。
重金留人
为了留住人才,这些城市可谓是一掷千金。
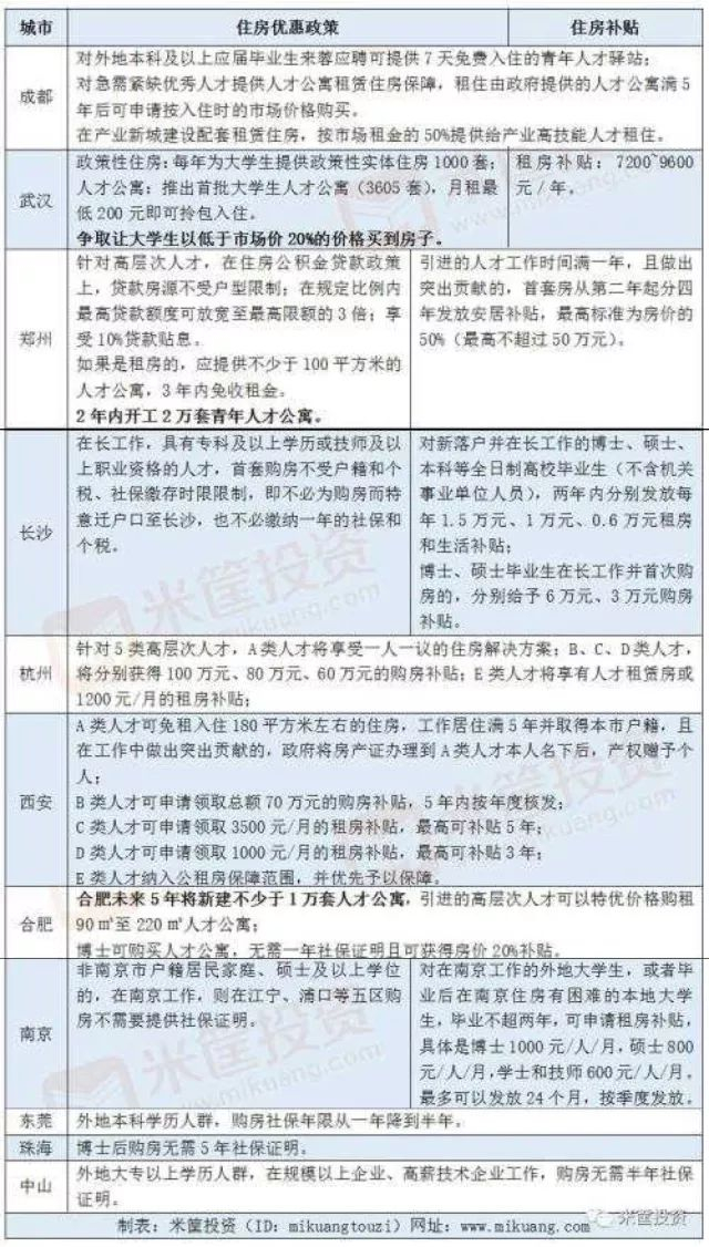
在“送钱”方面,政策最多的是创业奖励或补贴,以及部分生活补助。大多二三线城市都为大学生创业提供了小额贷款担保或融资贴息等政策,郑州金水区每年筹资2000万元作为该区大学生创业专项资金,长沙则对新落户并在长沙工作的博士、硕士、本科等全日制高校毕业生,两年内分别发放每年1.5万、1万、0.6万租房和生活补贴。

部分城市创业补贴
针对高精尖人才更是屡放大招,比如长沙对新进企业博士后工作站的博士后科研人员,给予10万生活补贴。成都、杭州针对高层次人才或顶尖人才都开出了最高1亿的资助。
住房留人
住房是许多年轻人就业考虑的重要因素,尤其是外地工作者,房租可是一比不小的开销。打出住房、购房补贴的旗号,不得不说是打到了毕业生的心坎里了。
武汉今年初推出的“百万大学生留汉创业就业工程”,计划提供首批大学生人才公寓3600余套,今后每年将建设和筹集50万平方米以上的人才公寓,同时还提出争取让大学生以低于市场价20%的价格买到房子的承诺。
在长沙,专科以上学历或技师及以上职业资格的人才,首套购房不受户籍和个税、社保缴存限制,对申请住房公积金贷款的高层次人才不受缴存时间限制。

部分主要城市住房优惠政策
落户留人
部分二线城市为了留人,还大幅度降低落户门槛,实行本科生“零门槛”落户。推行“先落户后就业”,全日制本科及以上高校毕业生凭户口本、身份证、毕业证即可办理落户手续。成都、长沙、西安、合肥都比较宽松,本科以上学历都可以直接落户,且没有社保等其他门槛。武汉、杭州、南京还设置了社保门槛,本科连续缴纳1年、专科缴纳2年。

长沙市未来5年计划吸引储备100万名青年人才创业就业,实行高校毕业生“零门槛”落户,推行“先落户后就业”,全日制本科及以上高校毕业生凭户口本、身份证、毕业证即可办理落户手续。
《成都实施人才优先发展战略行动计划》明确,鼓励青年人才落户,在本市同一用人单位工作2年及以上的技能人才,可凭单位推荐、部门认定办理落户手续。
编制留人
在一些户口等吸引力相对较小的地区和城市,为了引进自身发展所需要的紧缺人才,拴住人才的心,开出了“直接入编”的政策。
今年初江西出台的《关于深化人才发展体制机制改革的实施意见》提出,高层次人才或引进的特殊、急需、紧缺人才,由用人单位提出申请并经认定后,直接办理进人核编和上编手续。
不得不说,这些招揽毕业生的优惠政策都极具吸引力,但是否能够留住人才还是未知数,毕竟现在年轻人的想法可不是理想中的那么简单。
大学毕业生真正看中的都是啥?
自2016年底以来,二线城市上演“抢人大战”,至少有14个省会城市放宽落户条件甚至提供补贴以吸引大学毕业生,力度之大前所未有。到了今年,这种城市“抢人”大战更加激烈,但许多城市的人才战略依旧面临“无人问津”的难题。所以说,现在的年轻人择业时,到底在想些啥?
企业吸引力大于政策优惠
在许多年轻人眼里,二线城市有优惠政策,比不过一些知名企业本身的吸引力。有时候大学毕业生拒绝二线城市而执着于北上广深,并不是因为这些城市的政策有多好,而是因为他们可能对这些城市里的某些知名企业又某种情怀和痴迷。在工作和城市的选择中,多半大学生还是偏重工作单位的权重。
北京科技大学一名学习土木工程专业的大四学生说,“我们一般都是去建筑企业,工作地点并不固定,所以一般不会局限于哪个城市。二线城市的优惠政策也是很好的,但是就业单位好是最有吸引力的。
智联招聘CEO郭盛也表示,对于现在的毕业生来说企业的吸引力远远大于城市提供的优惠政策:“对于高端人才来说,房子和薪酬并不是留住他们的关键要素。”
工资薪酬比优惠政策实在
尽管二三线城市的优惠政策力度一次高过一次,但一线城市的平均工资薪酬仍然领先二三线城市。对于很多年轻人来说,看得见的工资数比看不见的公积金更实在。

2017年中国34个城市平均工资排行榜
据58同城、赶集网、中华英才网、招才猫等平台调查数据显示,人们选择待在一线城市的原因中,“较高的收入”“家庭、朋友、人脉”“医疗教育等公共设施资源”分别占比38.8%、32.4%、21.3%。不难看出,稳定的高收入,是人们考量就业城市的首要因素。
而许多二线城市虽然提出了大手笔的优惠政策,在微观上单位的落实体现却不明显,哪怕是提高工资标准也不是一时半会可以实现的,落实上的滞后性让很多大学毕业生心灰意冷。
发展前景比优惠政策诱人
很多二线城市的企业都具有淘汰率高、人员流动过快的特点,这些特点在一定程度上影响求职者的职业发展。而一线城市发展快,思路新,工作环境更为开阔,尤其是互联网、传媒和金融行业等一些新兴产业,对大学毕业生的吸引力非同小可。
刚刚回到北京的网络工程师张伟说:“在一线城市,互联网这些新兴产业,在工作中接触到的思路和理念基本上都是最新的。二线城市基本上都是跟随者……“在二线城市工作,太容易触碰到职场天花板了,同时收入也相对较差。”
再者,“宁要大城床,不要小城房”的社会观念是很多毕业生渴求更大发展空间的现实写照。在许多大学毕业生眼中,一线城市房价居高不下、落户困难、生活水平高等问题人尽皆知,但面对更集中的资源、更包容的城市氛围,那些生活上的困难就成为可以忍一忍、就当是磨砺自己的“劫难”。

其实,对于到处抢人的城市来讲,优惠的住房政策、豪爽的补贴政策只能起到辅助作用,让一个人留下来,房子、户口和几万块钱的补贴都不是关键,他们更期待的是发展空间。当然还有许多毕业生愿意留在二线城市的,但他们不见得是被优惠政策吸引的,可能是因为离家近或竞争小等缘故也说不定。所以光有优惠政策还不够,二线城市自身的发展也要跟上,以“诚”留人才更容易留住人啊!
编辑:徐啸
参考来源:中国新闻网、大河网、半月谈网 、工人日报、中财网、中青在线等
