新浪新闻

上海静安发中小学班级群公约:拒绝广告拉票集赞

澎湃新闻

关注

原标题:上海静安发布中小学班级微信群公约:拒绝广告、拉票、集赞

班级群拒绝任何形式的广告、拉票、集赞;杜绝批评学生、公布成绩与排名。近日,上海市静安区教育局发布《静安区中小学班级微信群建设公约》(下文简称《公约》),已传达至部分学生与师生。

对于被指“戏精辈出”、良莠不齐的班级群,上海各区级教育主管部门正接连出手规范。

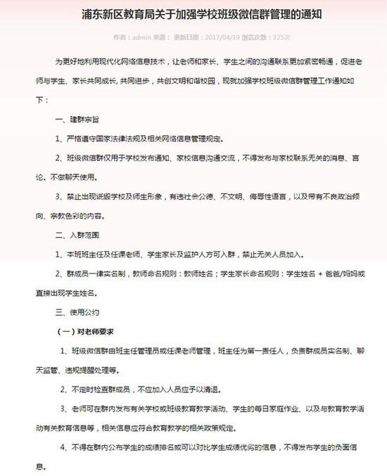
澎湃新闻(www.thepaper.cn)记者查询各校官网发现,今年4月,上海浦东也发布了《浦东新区教育局关于加强学校班级微信群管理的通知》,规定班级微信群仅用于学校发布通知、家校信息沟通交流,不得发布与家校联系无关的消息、言论。不做聊天使用。

杜绝拉票、红包、集赞

近日,澎湃新闻记者从“上海静安”门户网站和“上海静安”微信公众号获悉,静安区教育局最近发布了《静安区中小学班级群建设公约》。

公约规定,班级微信群依法实行实名制管理(用于识别联系对象),群成员一般由班主任、任课教师、家长组成,进群家长应为学生的法定监护人。

公约还规定,班级微信群内杜绝任何形式的广告、拉票、红包、集赞等与学校、学生无关的内容;杜绝群内通报点名、批评学生、公布成绩或排名等。

据静安区教育局德育室主任李正钢介绍,《静安区中小学班级微信群建设公约》是今年4月起,区教育局德育室、区中小学班主任研究中心组组织区域55位中小学骨干教师,对班级微信群建设进行专项实践研究后总结出的经验,具有操作性和实践性强的特点。

这份《公约》已于近日传达至部分学校及师生。一名市西中学学生告诉记者,除了贯彻区内发布的《公约》,老师还要求班级也拟定一份班级专属的微信群公约。

教育部门出手规范班级微信群,静安并非第一家。澎湃新闻记者从进才中学东校、浦东新区第二中心小学官网看到一份《浦东新区教育局关于加强学校班级微信群管理的通知》,发布时间为今年4月10日。

该通知规定,班级微信群由班主任管理员或任课老师管理,班主任为第一责任人,负责群成员实名制、聊天监管、违规提醒处理等。教师不得在群内公布学生的成绩排名或可以对比学生成绩优劣的信息,不得发布学生的负面信息,不得与家长发生争执。

通知也对家长作了规范,包括家长对学校、老师的意见和建议不要在群内发布,如有需要应直接联系相关老师,或来信来访向校方提出;不得发布带有煽动性、过激性的言论;不在群内发布广告、推销商品或与本群无关的信息;未经班主任同意,不得擅自邀请非本班级家长进群等。

微信群让家长既爱又恨

中小学班级微信群一直是社会热议的话题。

日前,一则“家长群里的戏精们,你们够了!”的图文消息在网上广为传播,引起不少家长共鸣。众多网友表示,见过家长群里有疯狂夸老师的、发鸡汤文的、推销产品的、炫耀娃的、晒工资的、还有爸爸妈妈爷爷奶奶外婆外公齐上阵的……不止一名网友回复道:“奥斯卡欠他们一座小金人。”

不少班级微信群让人既爱又恨。

孩子还在上幼儿园时,家长陈女士就一直被班级微信群中的“感谢”刷屏。“比如春秋游小朋友回来,家长们纷纷在群里表示感激老师,一下子几十条信息就刷屏了。”

幼儿园教师发通知时也是如此,“家长不仅回复‘收到’,还要顺便感激老师,这样后面的家长会看不到通知。”陈女士很无奈,“不发显得不感激老师,只能跟风发、从众发。”

不过,也有不少班级群仅用于事务通知和正常交流,家长保持无事静默的状态。

上述反感刷屏的陈女士,在孩子升上第一师范附属小学后,就觉得轻松不少。“从孩子一年级刚进校时,班主任就告诉家长,发通知不需要回复‘收到’,不明白的可以小窗提问。以防刷屏,干扰家长对信息的接收率。”

孙女士的女儿在市西中学就读高二年级,她说,自己所在的家长群里很和谐,并不存在刷屏现象,群里主要就是教师发发通知。

孙女士曾听说,其他学校的教师会在家长群里批评学生,“我个人很不喜欢这种行为,好在女儿就读的中学没有这种现象。”她坦言不喜欢家长群,“高中生可以自我管理的。”

加载中...