新浪新闻

演员天价片酬或成历史 总片酬不超制作成本40%

中国新闻网

关注

原标题:演员天价片酬成或历史! 总片酬不超制作总成本40%

中新网北京9月23日电(记者 张曦)近年来备受诟病的演员天价片酬,或许真的要得到遏制了。22日,《关于电视剧网络剧制作成本配置比例的意见》发布,意见提到,影视剧里全部演员的总片酬不超过制作总成本的40%,其中,主要演员不超过总片酬的70%,其他演员不低于总片酬的30%。

近年来,演员天价片酬一直备受争议,不少业内人士都认为,明星片酬高于制作成本,会严重影响影视剧的质量。

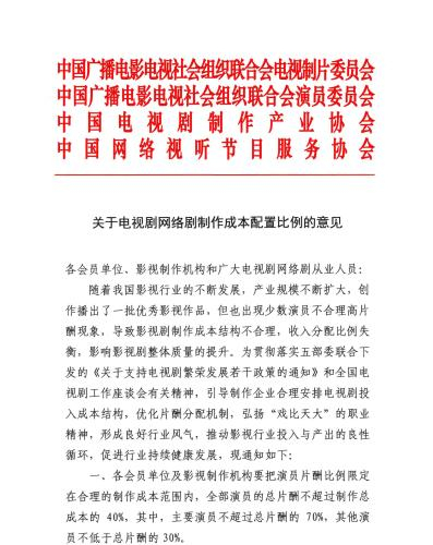
记者看到,这份《关于电视剧网络剧制作成本配置比例的意见》由中国广播电影电视社会组织联合会电视制片委员会、中国广播电影电视社会组织联合会演员委员会、中国电视剧制作产业协会、中国网络视听节目服务协会联合发布,从22日起开始施行。

意见提到,少数演员不合理高片酬现象,导致影视剧制作成本结构不合理,收入分配比例失衡,影响影视剧整体质量的提升。

因此,四大协会要求各会员单位及影视制作机构,把演员片酬比例限定在合理的制作成本范围内,全部演员的总片酬不超过制作总成本的40%,其中,主要演员不超过总片酬的70%,其他演员不低于总片酬的30%。

如果超过了出现全部演员总片酬超过制作总成本40%的情况,制作机构需向所属协会(中广联制片委员会、电视剧制作产业协会或中国网络视听节目服务协会)及中广联演员委员会进行备案并说明情况。

另外,意见强调,各会员单位、影视制作机构及广大电视剧网络剧从业人员要把德艺双馨作为职业理想和目标追求,自觉抵制不合理高片酬等不良行业风气。

事实上,有关部门早就认识到了演员天价片酬的弊端。

2016年,国家新闻出版广电总局党组发布了关于巡视整改情况的通报。通报要求指导行业协会联合大型影视公司抓紧制订抵制“天价”片酬的行业自律公约。另外还提到,即将下发通知,要求各级电视播出机构在电视剧购播过程中不得指定演员、不得以明星大腕作为论价标准,在电视剧宣传工作中不得对明星进行过度炒作。

当时,央视新闻频道在“演员天价片酬”专题中,指出演员天价片酬为影视制作的其他环节带来巨大的风险和压力,不仅提到《如懿传》的霍建华和周迅共拿走1.5亿片酬,还点名批评《致青春2》、《幻城》等片的天价演员无法拯救本身质量不高的影视剧。

今年9月初,国家新闻出版广电总局、发展改革委、财政部、商务部、人力资源和社会保障部等五部委联合下发了《关于支持电视剧繁荣发展若干政策的通知》。其中强调要建立和完善科学合理的电视剧投入、分配机制。行业组织出台电视剧成本配置比例指导意见,引导制作企业合理安排电视剧投入成本结构,优化片酬分配机制。

记者在注意到,对于《关于电视剧网络剧制作成本配置比例的意见》对天价片酬的限制,不少网友都表示支持,有网友直言:“希望把更多的钱用到电视剧制作上,不要再用五毛特效糊弄群众,期待更多良心好剧!”

著名编剧汪海林早前曾多次就演员天价片酬发声,他今天接受中新网(微信公众号:cns2012)记者采访时表示,一些经纪人和制片人应该为天价片酬负主要责任,“虽然说全世界的明星都是高片酬,但中国一些演员的片酬是虚高,非常不正常”。

“现在超一线明星和其他主创的片酬差距可以说是达到历史最大。”汪海林回忆,电视剧《铁齿铜牙纪晓岚》第一部的时候,三个主演每集的片酬和编剧一样,“然而现在的情况是一些影视剧的主演会拿到上亿的片酬,是同级别导演或编剧5到10倍的价格”。

“明星天价片酬不符合产业发展的根本规律,会对整个产业的发展产生不良影响。”清华大学影视传播研究中心主任、电视评论委员会尹鸿指出,演员片酬过高,会让拍摄经费的比例严重失调,也会降低影视作品的质量,同时引发明星攀比的不良现状,“一些作品不去选择最合适的演员,而是过度依赖明星”。

另外,据新华社消息,新当选的中国电视艺术家协会主席胡占凡22日表示,明星“天价片酬”问题严重影响了中国电视剧的发展,未来需要广电、审计、税务等多个部门下决心共同制定量化标准、实施细则来解决。(完)

 
加载中...