海南启动台风二级预警!"杜苏芮"今明将挟狂风暴雨来袭
南国都市报

最新消息
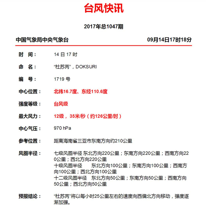
【变更台风三级预警为台风二级预警】海南省政府2017年9月14日16时30分变更台风三级预警为台风二级预警:今年第19号台风"杜苏芮"(台风级),16时中心位于北纬16.6度,东经110.8度,也就是在西沙群岛附近海面,距离海南省三亚市东偏南方向约230公里,中心附近最大风力12级,风速达33米每秒。预计,"杜苏芮"将以每小时20公里左右的速度向西偏北方向移动,强度继续加强,最强可达强台风级,将在14日夜间到15日早晨从海南南部近海经过,并于15日下午在越南中部沿海登陆。
受"杜苏芮"影响:14日夜间到15日白天,海南岛南部、中部和东部地区有暴雨、局地大暴雨,北部和西部地区有中到大雨。另外,海南岛南部和东部沿海陆地将伴有10~13级大风,其余陆地伴有8~10级大风。
【海南省气象局发布暴雨三级预警】海南省气象局2017年9月14日16时30分继续发布暴雨三级预警:受"杜苏芮"影响,预计未来24小时内,本岛东部局部,中部局部和南部地区将出现暴雨,局地大暴雨,三亚、陵水、万宁和保亭等市县大部分乡镇将有100毫米以上的强降雨,请有关单位做好防范工作。
看!
受今年第19号台风“杜苏芮”影响
今天海南多地已是风雨交加↓↓↓
视频拍摄:刘孙谋、阿康、王天宇、梁晓涵、网友
剪辑:梁晓涵
过去几天里
今年台风季巨制“双台风跑偏”
在太平洋热烈上线
主角分别为2017年第18号台风“泰利”
和第19号台风“杜苏芮”

两枚台风卖力演出
生动地给大家表演了一次
什么叫做气象界的
“不按套路出牌”
从9月9日生成至今天
台风“泰利”的路径从一开始的
擦过台湾南部直奔闽粤一路向北
演变成今天的沿浙江东部近海北上
后期可能登陆日本

台风“杜苏芮”更神奇
9月12日下午横空出世
并放出豪言要强势登陆海南岛
不料一点一点推向南侧
将于15日傍晚前后在越南北部沿海登陆

如今两个家伙距离我国越来越近
真正登陆的可能性却已微乎其微

双台风登陆的恐慌虽已慢慢缓和
但南瓜妹再次提醒各位
由于“泰利”和“杜苏芮”规模的不断发展壮大
其外围环流仍会影响华东和华南沿海一带
海南岛及附近海域今天明天将有狂风暴雨
强风雨的防范仍不可松懈
目前,海南各单位各部门
已经提前做好防风准备!
万宁启动防台风三级应急响应
万宁市14日启动防台风三级应急响应。据初步统计,从2017年9月13日晚8时到14日下午3时,降雨量达到71毫米,降雨较集中地区在兴隆沿海一带。
14日下午3点40分,记者在万宁光明北路发财坡路段,见到路边一棵绿化树倒在人行道上,人行道上还散落着一些断枝叶。为应对此次台风可能造成的影响,园林站已对人民西路等路段的市内景观树进行修剪,全力防范树木伤人。
在万宁市223国道长丰镇高速路口附近,一块广告牌的广告布被台风撕碎,工作人员紧急拆除广告牌。
14日下午4时30分,记者在长丰镇南林村看到,该村以前会因台风降雨出现洪涝灾害,往返万城的高速公路路桥涵洞会出现积水,该村正在尽力做好防范。
和乐镇已通知全镇800多艘渔船回港避风。
南瓜妹在这里插一句嘴
万宁日月湾掀起大浪
但仍有人顶风冲浪
所以还是提醒大家
台风天一定一定要注意安全!
切勿拿生命开玩笑!


南国都市报记者 刘孙谋 摄
海南24405艘渔船回港避风
据海南省“三防办”统计,截至14日12时40分,全省已有24405艘渔船回港避风,7艘渔船还在回港途中,692艘渔船在外省港口避风。渔船鱼排上岸人员已达到76026人。

海口新港码头渔船回港避风 南国都市报记者 汪承贤 摄
三亚陵水中小学和幼儿园今明两天停课
三亚全市中小学(幼儿园)、陵水全县中小学(幼儿园)于14日下午、15日全天停课。教育局各学校(幼儿园)要做好24小时值班工作,及时通知家长到校接送学生,仔细核查是否有留校老师和学生,并通过微信群、教讯通、致家长的一封信等形式做好学生及家长的安全教育工作,确保人身安全。
【近1小时风雨实况】
受“杜苏芮”外围影响,海口南部乡镇出现中雨,其它地区以小雨为主,最大雨量出现在甲子镇风圮水库15.2毫米,详情如下表,并伴有6-8大风,最大出现在灵山镇东营海蓝椰风(8级,20.3米/秒)。
【天气情况】
未来三小时短临预报:
预计,未来三小时,海口市区和乡镇阴天有小到中雨,局地大雨,其中,市区雨量5-15毫米,乡镇雨量10-30毫米,气温25.0-28.0℃,东北风6-9级。
海洋方面:
14~15日各海域风力预报:
琼州海峡、海口近海海面及北部湾北部海面风力8~10级;北部湾南部海面,本岛东部、南部和西部海面风力10~12级,其中“杜苏芮”中心经过的附近海面旋转风12~14级、阵风15~16级;
中沙群岛附近海面风力7~9级;
西沙群岛附近海面风力 10~12级;
南沙群岛附近海面风力6级,阵风7~8级。
陆地方面:
14日,海口阴天间多云有中到大雨,局地暴雨,阵风7~9级;
15日白天,阴天间多云有中雨,局地大雨,阵风5~7级;
15日夜间~16日,多云有小阵雨,阵风3~4级。
港口信息
海事部门通知:受第19号台风“杜苏芮”影响,琼州海峡抗风等级不足8级的客滚船于13日20:00时起停航,14日6:00时起琼州海峡全线停航。
交通信息
受台风“杜苏芮”影响,目前汽车南站发班的保亭、陵水、乐东班线从9月14日下午5点半起暂全部停班。
受第19号台风“杜苏芮”的影响,8月14日10点45分以后的所有从海口东站出发的车次车票都将停售,环岛高铁将进行停运。
受9月14日6时起琼州海峡全线停航的影响,海口汽车西站客运站从今早开始停售所有出岛班次的车票。
海口火车站受港口停航的影响,14日当天进出岛共6对12趟列车,也全面停运。
南航三亚提前取消28个进出港航班
9月14日15时,记者从南方航空海南分公司了解到,受19号台风“杜苏芮”影响,南航海南分公司已经启动台风黄色预警,并将密切关注航班运行情况,及时调整航班计划,确保运行安全。目前,南航在三亚28个进出港航班决定取消:
出港8班取消不补:cz6757三亚-深圳、cz6498三亚-深圳、cz3944三亚-长沙、cz6749三亚-广州、cz6737三亚-广州、cz2332三亚-重庆、cz6713三亚-北京、cz6743三亚-广州。
进港20个航班取消,其中11个航班取消,9月15日上午安排补班:cz6586 西安-三亚、cz3836 浦东-三亚、cz6514 武汉-三亚、cz6148 哈尔滨-三亚、cz6722 运城-三亚、cz6762 武汉-三亚、cz6244郑州-三亚、cz6360 郑州-三亚、cz6736广州-三亚、cz6308重庆-三亚 、cz6782 浦东-三亚取消;
8个航班取消不补:cz6732广州-三亚、cz6716北京-三亚、cz6757深圳-三亚、cz6497深圳-三亚、cz3943长沙-三亚、cz6750广州-三亚、cz6738广州-三亚、cz2331重庆-三亚、cz6714北京-三亚取消不补。
对于提前取消的航班,南航客服中心、直属售票处、销售代理将通过短信、电话、邮件等方式通知到受影响的旅客,同时将为旅客妥善办理退票或变更服务。通过代理点购票的旅客,可以联系代理人获取最新的航班信息、办理退票或变更。请旅客出行前登录南航官网www.csair.com或通过南航手机APP、南航微信或致电南航客服热线95539查询航班动态。
供电信息
9月14日上午11点,南方电网海南公司启动防风防汛III级应急响应,对重要电力设施设备、重要用户供电设施等展开排查。 海口供电局提醒广大市民,台风期间,尽量减少外出。
排水信息
海口市气象台9月14日14时发布近1小时降雨实况:我市全市有小雨,最大雨量出现在三门坡橡胶台0.5毫米,其次为甲子镇风圮水库0.5毫米。
截至14时50分,海口市市区阴天多云部分片区小阵雨,市政道路正常未积水,车辆正常通行。市市政局排水所按照排水工作预案全力做好雨天排水工作。
预计,未来三小时,我市市区和乡镇阴天有小到中雨,市区雨量5-8毫米,中部、南部乡镇雨量5-20毫米。
海口市市政管理局发布
2017年9月14日14时55分
为及时了解雨天积水实时视频信息,请您关注“海口城市管家”或“海口市政排水”微信公众号。如需帮助,也可致电24小时值班服务热线:68666081、68666085。
气象专家提醒
双台风登陆我国的可能性很低,但后劲十足,且强度仍将继续加强。目前,受台风影响,浙闽粤琼等地的风雨已逐渐展开。请浙江、上海以及海南、广东等沿海地区的公众持续做好防台措施,及时关注最新天气预报预警信息;另外,谨防强风雨的不利影响,尽量躲避在坚实的建筑内,同时警惕高空坠物。
戳本行字测测你离台风有多近
戳本行字实时追踪台风路径
海口实时路况
海口积水点查询
戳下图立刻就知道↓↓↓↓


来源:南国都市报、中央气象台微信公众号、中国天气网、海南气象局
记者:王忠新 石祖波 王天宇 谭琦 通讯员 楚洪雨 高翔
编辑:毕卉
最后南瓜妹还是要再强调三遍
强风雨的防范仍不可松懈
强风雨的防范仍不可松懈
强风雨的防范仍不可松懈
请大家务必注意安全!