新浪新闻

重磅!山东省事业单位招聘来袭,涉及济南、青岛等10市!413个岗位!

山东商报

关注

转眼9月已快过半,

不晓得伙伴们的工作都有着落了没。

如果还没有,也别心急,

小编给大家送福利来啦!

小编为大家整理了9月下旬

山东省事业单位招聘考试信息,

涉山东省10个地市,共413个岗位。

感兴趣的伙伴们可要抓紧啦。



【山东】

1、山东城市建设职业学院-35人

一、招聘岗位


(想看清楚,点击图片都可放大)

二、报名条件

报名方式:现场报名,将应聘材料交至山东城市建设职业学院学院组织人事处(办公楼1312房间)。

报名时间:自信息公布之日起7个工作日。

报名材料包括:

(1)国家承认的学历和学位证书、身份证、户口簿复印件,1寸近期同底版免冠照片2张;

(2)有研究方向要求的岗位需提供相关证明材料,有工作经历要求的岗位需提供劳动合同和足年缴纳社会保险记录单;在职人员应聘的,提交有用人权限部门或单位出具的同意应聘介绍信(可在面试时提供);

(3)有本人签名的《山东城市建设职业学院公开招聘工作人员报名登记表》(附件2);

(4)科研成果及获奖证书原件、复印件。

三、联系方式

联系人:山东城市建设职业学院组织人事处王文冀

地址:济南市旅游路4657号办公楼1312房间

联系电话:0531-89709877

详情点击→山东城市建设职业学院2017年公开招聘工作人员简章

2、山东电子职业技术学院-15人

一、招聘岗位

二、报名条件

报名时间:自信息发布之日(9月7日)起15个工作日内。

应聘人员如实填写《山东电子职业技术学院应聘人员信息登记表》(附件2,填写后以“岗位名称+姓名”命名),与相关佐证材料的扫描件一起发送到sdcetrsc@163.com

或直接到山东电子职业技术学院组织人事处报名。每人限报一个岗位。

联系人:马老师,联系电话:0531-83118172

详情点击→山东电子职业技术学院2017年公开招聘工作人员简章

3、山东省交通运输厅机关服务中心-2人

一、招聘岗位

二、报名条件

1、报名时间:信息发布之日(9月7日)起7个工作日内。

2、报名方式:采取送交现场确认的报名方式。

3、提交材料:

(1)《山东省交通运输厅机关服务中心2017年招聘报名登记表(中级)》(附件2);

(2)身份证、1寸近期免冠照片1张;

(3)国家承认的全日制高等院校学历、学位证书;

(4)岗位要求的其他证书及证明材料。

地址:济南市市中区舜耕路21号(山东省交通运输厅机关服务中心政工科)

电话:0531-85693617

详情点击→山东省交通运输厅机关服务中心2017年公开招聘工作人员简章

4、泰山学院-34人

一、招聘岗位

二、报名方式

报名方式:采取发送电子邮件的方式报名

符合岗位需求的应聘人员按要求如实填写应聘材料并通过电子邮件的方式报名(邮件附件内容应小于5MB),电子邮箱地址为tsxygkzp@163.com,邮件主题为“应聘岗位+应聘专业+姓名”(如:教师1新闻与传播学专业张三)。每人限报一个岗位。

报名时间:信息发布之日(9月7日)起7个工作日内。

详情点击→泰山学院2017年公开招聘工作人员简章

【济南】

5、济南高层次人才发展促进会-6人

一、招聘岗位

(一)秘书处负责人:招聘人数1名

(二)业务主管:招聘人数4名

(三)内勤:招聘人数1名

二、招聘程序

1、报名材料:(1)填写《济南高层次人才发展促进会公开招聘工作人员报名表》(附件1);(2)报名表内附个人近期一寸彩色免冠电子证件照。

2、报名方式:报名材料发送至jnrcb66601131@163.com。

3、报名时间:2017年9月6日至9月16日。

联系人:李振;联系电话:0531-88871682。

详情点击→济南高层次人才发展促进会工作人员招聘简章

【青岛】

6、青岛市南城市运行监督服务户外督察工作-8人

一、招聘岗位

招聘人数共8人,主要从事市南区区域内城市运行户外监督督察考核服务保障等各类工作及与之相关事项。

二、报名条件

1、报名和资格审查。报名时必须携带以下材料的原件和复印件:本人身份证、户口簿、学历证、近期一寸免冠彩色照片3张、有工作单位的人员要提交有用人权限部门或单位出具的同意报考介绍信、失业人员须提交失业证原件复印件,同时提交《报名登记表》1份。同时提交以下资格证明原件和复印件作为优先考虑的依据:部队服役证明材料,驾驶证,其他各项荣誉、称号、奖励、特长证明等。

2、报名时间及地点:

2017年9月20日- 22日(上午9:00---11:00,下午2:00---16:30),延安三路105号一楼大厅5号窗口。

招录按照笔试、体能测试、面试依次进行。笔试时间、地点依准考证的规定。准考证领取时间在市南区人力资源和社会保障政务网(www.qdsnhrss.gov.cn)上另行通知。

3、咨询电话: 0532-88729923

详情点击→市南区城市运行监督服务户外督察工作企业性质用工人员招聘简章

【滨州】

7、滨州沾化区城北工业园管委会-5人

一、招聘岗位

环保工作人员3名,基建工作人员1名,办公室人员1名。

二、报名方式

(1)网络邮箱报名、网上初审、现场提交材料。

发送报名登记表和预审时间:2017年8月29日-9月16日

报名邮箱:aagaojingli1@163.com,标题:姓名+专业+岗位,初审合格通过邮箱告知本人,现场提交资料的于9月16日在沾化区城北工业园管委会306室。

(2)现场报名和资格初审。

现场报名时间:2017年9月16日(上午9:00-11:00 下午14:30-17:00)

资格初审地址:滨州市国际大厦1801

联系电话:0543-3260098、3152006;18854342710

详情点击→2017滨州沾化区城北工业园管委会招聘简章

【威海】

8、威海市人民政府办公室话务员-16人

一、招聘岗位

12345政务服务热线话务员16名。

二、报名方式

报名时间:2017年9月18—20日 8:30-11:30,13:30-17:30

报名地址:威海经济技术开发区青岛中路附106号龙海国际A座704室(威海富田人力资源管理服务有限公司)

报名电话:0631-5967935 5985793 5967635 5217658

报名时请携带户口本、身份证、学历/学位证书、学信网“教育部学历证书电子注册备案表”等相关证明材料原件及复印件2份、2寸近期彩色免冠照片3张。(其中户口本首页、索引页、本人页复印到一张A4纸上)

详情点击→2017年威海市人民政府办公室招聘话务员16人公告

9、威海市旅游公共服务中心-1人

一、招聘岗位

威海市旅游公共服务中心旅游信息服务岗位1名。

工作地点:威海旅游公共服务大厅(刘公岛客运中心)

二、资格条件

本科学历,专业不限。

三、报名方式

报名截止到2017年9月19日;上午8:30-11:30,下午1:30-5:30。

地址:威海经济技术开发区青岛中路附106号龙海国际A座704室(威海富田人力资源管理服务有限公司)

电话:0631-5985793 5967935 5967635 5217658

报名时请携带户口本、身份证、学历/学位证书、资格证书原件及复印件两份、2寸近期彩色免冠照片两张。

详情点击→2017年威海市旅游公共服务中心招聘旅游信息服务岗位公告

10、威海市高区招聘镇(街道)辅助工作人员-8人

一、招聘岗位

镇(街道办)辅助工作岗位,共8人。

二、报名方式

报名时间: 2017年9月8日--15日

报名地址: 威海世昌大道99号软件孵化器A栋5楼513室(才富人才公司)。

报名要求: 报名时请携带《威海才富人才公司公开招聘工作人员岗位报名登记表》(请登录www.whcfrc.com表格下载处下载),户口本、身份证、学历证书、资格证书等相关证书原件及复印件。

咨询电话: 0631-5866833;

详情点击→2017威海市高区招聘镇(街道)辅助工作人员公告

11、威海市高区招聘工程造价、评审人员-4人

一、招聘岗位

工程造价及评审人员,4人。

二、资格条件

1、45周岁以下(年龄计算截止到2017年9月30日);

2、本科及以上学历,工程造价及工民建、安装、装饰工程等相关专业。

3、具有3年以上上述相关专业工作经历,能熟练运用广联达、福莱等工程造价软件编制工程概、预(结)算等。

4、同等条件下具有全国注册造价工程师资格或取得中级专业技术职称人员优先录用。

三、报名方式

报名时间:2017年9月8日-15日

报名地址:威海世昌大道99号软件孵化器A栋5楼513室(才富人才公司)。

报名要求:报名时请携带《威海才富人才公司公开招聘工作人员岗位报名登记表》(请在“表格下载”模块下载表格使用),报名表请登录whcfrc.com表格处下载使用,户口本、身份证、学历证书等相关证书原件及复印件(户口本首页、索引页、本人页复印到一张A4纸上),2寸近期彩色免冠照片1张(背面写上名字)。

咨询电话:0631-5866833

详情点击→2017威海市高区招聘工程造价、评审人员4人公告

【淄博】

12、淄博市劳务技术合作中心招聘公积金服务厅前台-8人

一、招聘岗位

二、报名要求

(一)报名时间:2017年9月12日(9:00—11:30);

(二)报名地点:淄博市劳动就业培训中心3楼315室(张店区金晶大道191号路西办公楼)。

咨询电话 :3181774

(三)报名要求:

1、报名前,请先到淄博市人力资源和社会保障网(网址http://sdzb.lss.gov.cn/)的通知公告栏下载并如实填写《报名登记表》2份(贴本人近期免冠1寸彩照),报名需由本人进行,同时要交验户口本(个人单页)、身份证、《就业失业登记证》或《就业创业证》、学历证书等材料的原件和复印件各1份;

2、报名时单独交近期正面免冠二寸彩色照片2张(用于制发准考证);

详情点击→2017年淄博市劳务技术合作中心面向社会招聘公积金服务厅前台受理人员简章

【临沂】

13、临沂国家高新区引进高学历人才招聘-21人


一、招聘岗位

二、报名要求

(一)引进对象

全国普通高校、科研院所全日制及留学回国的博士、硕士研究生。留学回国人员须提供教育部留学服务中心境外学历学位认证,报名时不限毕业院校,按国内相同或相近专业报名。符合条件的应届毕业生、未就业的往届毕业生和经所在单位同意的在职人员均可报名。

(二)现场报名:

1、报名时间:2017年9月18日至20日,上午8:30至12:00,下午2:00至5:00。

2、报名地点:临沂高新区管委会办公大楼 104室(临沂高新区新华路39号)

3、报名手续及资格审查:报名者持个人简介,有效期内身份证、毕业证、学位证、报到证、学习和工作期间研究成果或获得荣誉证明(以上材料均需原件及复印件),填写《临沂国家高新区引进高学历人才报名登记表》(附件2)和《诚信承诺书》(附件3)原件各一份。在职人员,还须提供有用人管理权限部门或单位同意报名的证明原件。报名岗位涉及专业研究方向的人员,还须提供毕业院校(院系)出具的关于研究方向的证明原件,留学回国人员须提供教育部留学服务中心境外学历学位认证原件及复印件1份。近期同底版1寸免冠照片3张。

咨询电话:0539-7958553

详情点击→2017临沂国家高新区引进高学历人才招聘21人简章

【德州】

14、德州人力资源和社会保障局公益性岗位-10人

一、招聘岗位

德州市人力资源和社会保障局辅助性岗位,计划招聘10人。

二、报名要求

1、时间和地点。2017年9月11日至13日在市人社局人事科(市行政综合楼9楼9017房间)现场报名,并进行初步资格审查。

2、携带资料。报名人员需填写《公益性岗位报名表》(一式三份),并携带以下资料原件及复印件1份:

(1)本人身份证、户口本(须有索引、户主和本人页),2寸免冠近照3张;

(2)本人《就业创业证》(需在户籍所在地县级公共就业服务机构按规定办理失业登记和就业困难认定,在证上打印失业登记和困难人员认定信息);

(3)学历证书、学位证书。

报名咨询电话:2687158

详情点击→2017德州人力资源和社会保障局公益性岗位招聘10人公告

15、德州武城县广播电视台招聘电视新闻播音员-3人

一、招聘岗位

面向社会公开招聘电视新闻播音员3名。

二、报名要求

招聘范围和条件

1、具有中华人民共和国国籍,遵守宪法和法律,具有良好的品行和职业道德;

2、具有全日制普通高校本科及以上学历。

3、年龄18周岁以上、30周岁以下(1988年9月1日至1999年9月1日期间出生);

4、身体健康、五官端正、形象气质好、发音标准、吐字清晰、语言流畅,热爱广播电视事业;

5、符合岗位要求的专业水平和技能;

6、男性身高172厘米以上,女性身高160厘米以上;

7、报考人员普通话须达到一级乙等及以上水平(以国家语委颁发的等级证书为依据)。

报名及要求

1、报名时间:2017年9月 11 日8:00--9月 24 日18:00。

2、报名方式:报名以电子邮件的方式进行。武城县电视台邮箱:wcgbdst2017@163.com。招考简章和《武城县广播电视台应聘人员报名表》可到武城县政府网(http://www.wucheng.gov.cn/)下载查询。

咨询电话:0534-6219382 15806866669 孙主任

详情点击→2017德州武城县广播电视台招聘电视新闻播音员公告

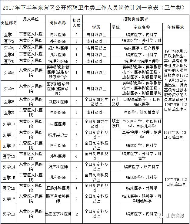
【东营】

16、东营市东营区事业单位招聘-225人

一、招聘岗位

 

二、报名要求

报名采取网上报名、网上缴费的方式进行。

报名时间:2017年9月13日09:00—9月15日16:00

查询时间:2017年9月13日11:00—9月16日16:00

报名网站:东营市东营区人力资源和社会保障网(http://www.dyqrs.gov.cn/)

咨询电话:教育类0546—8251879(区教育局)。

卫生类0546—8238377(区卫生计生局)、8990373(区人民医院)。

政策咨询:0546—8268687(区人社局)。

详情点击→2017东营市东营区事业单位招聘225人简章

【潍坊】

17、潍坊安丘市公证处招聘-2人

一、招聘岗位

公证员辅助人员2名,协助公证员办理有关公证事务。

二、报名要求

1、公证员助理需全日制法律本科以上学历;有取得法律职业资格证书者优先;

2、年龄为1990年1月1日后出生,特别优秀的可适当放宽年龄限制;

3、熟练使用计算机及office办公软件。

报名方式

1、报名时间:2017年9月5日至2017年9月15日(节假日除外)。

2 、报名方式:采取现场报名,应聘人员填写《山东省安丘市公证处公开招聘工作人员报名登记表》(附后),携带身份证及学历证书原件、复印件各一份,近期免冠一寸彩色照片一张,到安丘市公证处(安丘市人民路345号)103房间报名,报名不收报取报名费。

联系人 : 高举;联系电话: 0536—4223640,0536—4223641

详情点击→2017潍坊安丘市公证处招聘2人公告


【聊城】

18、聊城市孔繁森同志纪念馆招聘-8到10人

一、招聘岗位

1、招聘岗位:讲解员,数量:8—10名。

2、遵纪守法,品行端正,具有良好的思想品质、职业道德;乐观向上,吃苦耐劳;热爱讲解工作,具有岗位所需的专业要求和能力素质。

3、年龄23周岁以下的未婚青年;男身高1.75米以上,女身高1.63米以上,双眼裸视1.0以上。普通话标准,身材匀称,仪表端庄,气质优雅。

4、全日制普通高校专科及以上学历,须为播音主持、中文、英语、旅游及表演艺术专业,有较强的语言表达和才艺展示能力,能熟练使用电脑常用的应用软件。

二、报名方式

(一)现场报名。采取现场报名的方式进行,收取报名费50元。应聘者填写《岗位应聘报名表》,递交个人简历和3张一寸免冠照片,携带身份证、毕业证、学位证及其他证明材料(如导游证以及普通话、外语、计算机等级证,各种有关获奖证书等)的原件和复印件2份,同时出具学信网教育部学历验证报告,审核原件,留存复印件。

(二)资格审查。报名结束后,将对报考人员资格进行集中审查。

(三)报名时间:2017年9月8日—9月17日 17:30截止(受理时间上午8:30-下午17:30)。

(四)报名地点:聊城市东昌府区东昌东路星光大厦704室(东昌路与花园路交叉口东200米路南)

联系方式:0635-8368516(宋老师)

详情点击→2017聊城市孔繁森同志纪念馆招聘公告



山东商报新媒体综合闪电新闻、齐鲁网

山东商报新媒体编辑  张蕾

互动有奖 快来参与


活力鲁商,乐动全城!

鲁商集团25周年

山东城市定向挑战系列赛

正在山东省火热进行

其中的互动有奖环节来了:


您只需点击此处

回复“活力鲁商+姓名+电话”

即可参与抽奖!

祝您好运!


上期抽奖结果已经出炉!!!

共有36名幸运者中奖!

之后,

我们将在每站比赛结束后一周内,

电话通知中奖者领奖事宜。







点击此处,一秒免费订阅山东商报官微



领导说了!

你点山东商报一个

小编的工资就涨五毛!



加载中...