景有煤矿瓦斯爆炸致22人亡!事故调查报告显示竟已违法生产多年!
中国煤炭网
点击上方蓝字,为你纵深解读煤炭

2016年11月29日20时56分,七台河景有煤矿发生了一起重大瓦斯爆炸事故,造成22人遇难,直接经济损失2689.7万元。
事故报道回顾:七台河刚发生煤矿事故,暗访鸡西小煤矿仍问题多多!这些教训必须吸取了!
近日,黑龙江省安监局网站上公开了这起引起广泛关注的重大事故的调查报告。
违法开采多年!
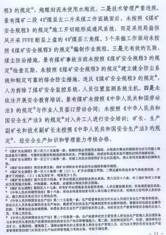
报告显示,景有煤矿由于不具备开工条件,自2013年以来均未参加复产验收。该矿在组织机构不健全、管理人员未取得安全资格、工人未经过培训的情况下,拆除安全监控系统和人员位置监测系统主机,长期从事违法生产活动。事故发生时,井下3个采掘工作面均在批准开采的最低标高以下。
17名责任人已被移送司法机关!
据国家安监总局2016年12月15日发布消息称,黑龙江省七台河市景有煤矿“11·29”重大瓦斯爆炸事故调查组已向司法机关移送17人。以涉嫌非法采矿罪、重大事故责任罪对景有煤矿投资人、实际控制人、法定代表人卢景有,矿长唐柯等6名煤矿企业责任人移送公安机关刑事拘留,对4名煤矿企业相关人员行政拘留,7名相关监管部门人员被检察机关立案侦查。
事故调查报告建议对44责任人进行处理:
已被公安机关采取强制措施的责任人员共12人,已被检察机关采取强制措施责任人员共10人,建议移交司法机关责任人员共4人,建议给予党纪处分责任人员共18人。

七台河市景有煤矿(2016年11月30日摄)
事故究竟是如何发生的?
哪些人被建议追责?
请看——
《七台河市景有煤矿“11.29”重大瓦斯爆炸事故调查情况的报告》






























来源:中国安全生产报
责任编辑:王超群
【本文来自微信公众号“中国煤炭报”】