福建第二批省级传统村落名录出炉!有你家乡吗……
海峡都市报
传统村落保留着丰富多彩的文化遗产,是承载和体现乡村文明的重要载体。
经省建设部门会同规划、文化(文物)、财政部门,组织专家集体研究讨论、打分,评审认定部门认定。昨日,福建第二批省级传统村落名录公布——
福州市(33个)
福清市:一都镇一都村、东山村、普礼村;
闽清县:三溪乡上洋村;
连江县:黄岐镇古石村;
永泰县:白云乡白云村、北山村、寨里村竹头寨自然村、石岸村,赤锡乡东坑村、念后村黄坑自然村,大洋镇大展村,盖洋乡小洋村小洋自然村、碓头村、湖里村,岭路乡长坑村、对山村,嵩口镇大喜村、漈头村,同安镇三捷村双溪自然村、同安村阳谷自然村,梧桐镇潼关村后元宫自然村、三富村小喜自然村、潼关行中洲自然村,霞拔乡下园村旧厝自然村、锦安村长万村自然村、锦安村翰阳自然村,长庆镇中铺村、上洋村,清凉镇山田村文潭里自然村,东洋乡周坑村,丹云乡赤岸村,洑口乡梧村村车濑洋自然村。

云霄县:和平乡内洞村,火田镇白石村,下河乡七高磜村;
南靖县:梅林镇梅林村、磜头村,船场镇坑头村,南坑镇葛竹村;
华安县:仙都镇招山村、大地村;
长泰县:枋洋镇赤岭村、林溪村,马洋溪生态旅游区后坊村,陈巷镇石室村;
东山县:前楼镇径里村,康美镇康美村;
漳浦县:官浔镇红霞村洪田自然村。

晋江市:金井镇围头村,安海镇瑶前村;
台商投资区:洛阳镇万安村;
惠安县:净峰镇西头村;
南安市:金淘镇朵桥村,蓬华镇华美村,英都镇良山村坂埔自然村;
泉港区:涂岭镇涂岭村;
德化县:美湖镇美湖村、洋坑村、洋田村上田自然村、洋田村岩头村自然村,南埕镇南埕村,春美乡双翰村,浔中镇祖厝村,杨梅乡云溪村,国宝乡格头村,盖德镇三福村、山坪村,龙浔镇高阳村、水口镇承泽村,龙门滩镇霞碧村;
永春县:仙夹镇夹际村;
安溪县:官桥镇善坛畲族村,桃舟乡吾培村,西坪镇上尧村。

沙县:富口镇山氽村山氽自然村、山氽村山茶坑自然村、盖竹村、荷山村,夏茂镇李窠村;
大田县:华兴乡张墘村、早兴村、横坑村、柯坑村,谢洋乡怀德村;
尤溪县:洋中镇水圳村、上塘村、天堂村;溪尾乡莘田村逢春自然村,梅仙镇经通村经济坑自然村,中仙乡西华村;
永安市:青水畲族乡柯山畲族村,小陶镇新中村、寨中村、和平村、新民村、大陶口村、团结村;
将乐县:光明乡山头村;
明溪县:胡坊镇柏亨村;
建宁县:客坊乡水尾村。

涵江区:江口镇东大村。

延平区:樟湖镇剧头村,塔前镇菖上村、石伏村,茫荡镇际头村、三楼村、聪坑村;
武夷山市:上梅乡地尾村,岚谷乡岚头村、黄尾村;
建瓯市:龙村乡擎天岩村大汴地自然村,东游镇东际村岐头自然村,小松镇定高村封山自然村,川石乡后山村,迪口镇霞溪村,南雅镇黄园村;
顺昌县:大干镇武坊村,郑坊镇榜山村;
浦城县:石陂镇龙根村、徐墩村井后自然村,官路乡毛处村上源头自然村,万安乡浦潭村姜庵自然村,忠信镇际洋村、上同村,古楼乡叶山村,枫溪乡岱后村,仙阳镇柏山村,水北街镇东路村,永兴镇珠山村接骨岭自然村,临江镇锦城村,富岭镇山路村;
政和县:岭腰乡长垅村翁村自然村、高山村、横坑村,石屯镇石门村;
松溪县:郑墩镇梅口村,祖墩乡上店村。

新罗区:苏坂镇美山村,雁石镇云山村,白沙镇孔党村,岩山镇玉宝村;
漳平市:象湖镇灶头村、下德安村、土坑村、杨美村,新桥镇产盂村、南丰村、秀溪村,永福镇桂洋村、箭竹村,南洋镇营仑村,赤水镇田头村,灵地乡易坪村、西坑村,官田乡桂东村,和平镇下墘村、安靖村,溪南镇东湖村;
永定区:湖坑镇西片村、奥杳村,大溪乡坑头村,古竹乡瑶下村,湖雷镇石坑村,洪山乡尚径村;
连城县:赖源乡黄宗村、下村村,庙前镇丰图村,四堡镇田茶村,塘前乡塘前村,莒溪镇陈地村,朋口镇瑶里村;
上杭县:蛟洋镇华家村,庐丰畲族乡丰济村;
长汀县:河田镇蔡坊村,馆前镇黄湖村,羊牯乡吉坑村;
武平县:下坝乡下坝村。

福安市:坂中畲族乡仙源里村,晓阳镇晓阳村、岭下村、首洋村,康厝畲族乡西铭村、彭洋村,潭头镇富罗坂村夏阳中自然村,溪潭镇磻溪村、凤林村,穆阳镇穆阳村,穆云畲族乡桥溪村、玉林村;
蕉城区:洋中镇田地村、钟洋村,八都镇水漈村,城南镇叶厝村,赤溪镇禅地村、黄田村,虎贝镇黄柏村,霍童镇凤桥村;
寿宁县:大安乡亭溪村,南阳镇含溪村,平溪镇南溪村,托溪乡圈石村,武曲镇梅洋村、甲峰村,竹管垅乡李家洋村,芹洋乡阜莽村,犀溪镇甲坑村;
柘荣县:乍洋乡溪口村,英山乡英山村;
屏南县:屏城乡里汾溪村,双溪镇前洋村;
古田县:城东街道利洋村,城西街道罗峰村,大甲镇林峰村,凤埔乡峦垅村,平湖镇达才村、银坑村、玉源村,杉洋镇夏庄村、洪湾村,卓洋乡京峰村、廖厝村,鹤塘镇路上村、田地村、溪边村、樟厅村;
福鼎市:磻溪镇赤溪村坑里弄自然村;
霞浦县:沙江镇八堡村、竹江村;
周宁县:咸村镇碧岩村、下坂村、高际头村,浦源镇江源村,纯池镇前溪村。
有没有看到你的家乡?
转发这条消息为家乡点个赞呗~
想不想知道省级传统村落有啥认定标准呢?
请看——
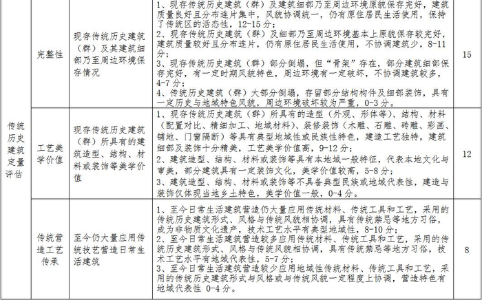
福建省传统村落评价认定指标体系
村落传统历史建筑和特色建筑评价指标体系



村落选址和格局评价指标体系


村落承载的非物质文化遗产评价指标体系

传统村落评审认定标准
传统村落评审认定以《福建省传统村落评价认定指标体系》为标准,《指标体系》包括村落传统历史建筑和特色建筑评价指标体系(分值130分)、村落选址和格局评价指标体系(分值100分)和村落承载的非物质文化遗产评价指标体系(分值100分)三部分,总分330分。认定为省级传统村落的,按《指标体系》量化评估分值一般应在250分以上;认定为市级传统村落的,按《指标体系》量化评估分值一般应在230分以上;认定为县级传统村落的,按《指标体系》量化评估分值一般应在200分以上。
为家乡点赞加油!
来源:省住建厅、福建日报
海峡都市报社新媒体生活部 出品统筹:石磊磊 值班编辑:秀钦◆“玛娃”生成!福州发布台风预警!9月首个周末降温+下雨+大风……
◆盼援手!为给小外孙治病,福清61岁外婆一天仅吃一元饭,病了也不敢求医,直到医院下病危通知……
◆快讯 | 福建失联女教师确定身亡!北海道海滩遗体DNA鉴定系她
◆福州人注意!新医保不再分城乡了,统一每年180元!9月1日起,微信就能缴费哦
