注意了!今天开始浦东机场严控随身行李大小!
新民晚报新民网
新民晚报记者 金志刚
重要通知
9月1日起,各航空公司将与浦东机场全面加强旅客手提超规行李物品的检查,并在候机区入口处设置管控环节,请准备乘机出行的旅客提前与航空公司确认手提行李限额,超规行李物品请在办票时尽早托运,以免耽误行程。

视觉中国图
据介绍,飞机客舱行李架空间和承重有限,超规手提行李可能导致行李架在飞行中打开,影响飞行安全。此外,超规手提行李还会增加客舱通道占用时间,影响登机效率和秩序。
记者询问了各航空公司,这次加强旅客手提超规行李物品的检查,并不意味着航空公司改变了随身行李方面的规定,只是更严格地执行原有规定。
例如,国航表示,关于国航手提行李的数量等方面的要求与以往相比没有任何变化,只是根据民航局的要求,考虑到航班正点率、登机秩序以及安全方面的原因,重申和强调了严格控制随身行李大小的要求。

视觉中国图
之前,有的航空公司在执行手提行李规定上比较宽松,有的经济舱旅客随身携带了2件行李,或者行李箱尺寸“超标”,也能顺利登机。今天起,加强检查后,上述行为将不再允许,超规行李会被要求重新回到值机柜台办理托运。
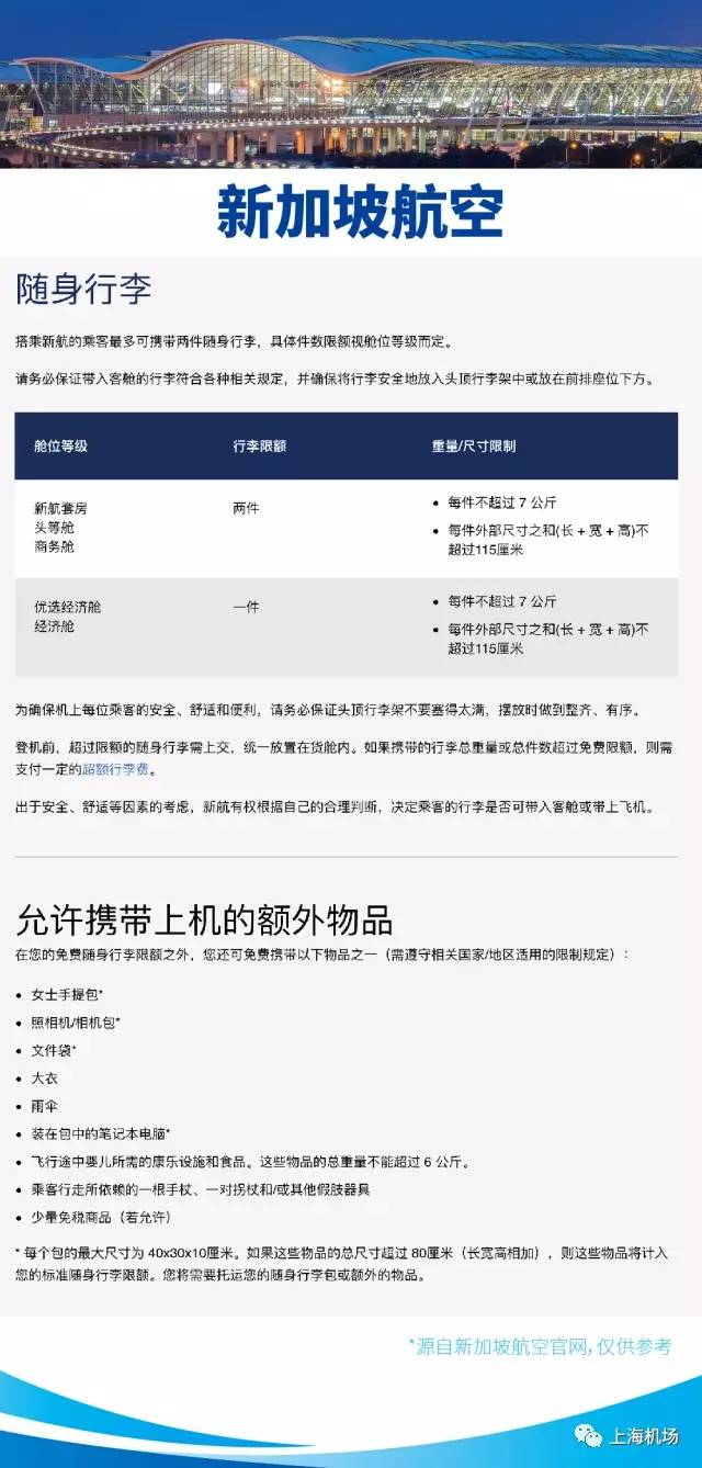
需要提醒旅客的是,各航空公司在手提行李方面的规定不尽相同,头等舱、公务舱和经济舱之间有差别,国内航班和国际航班也不一定一致。
例如,东航规定,国内航班头等舱可以随身带2件行李,公务舱和经济舱则只能带1件随身行李,每件行李都要求重量不超过10千克,行李三边不超过55厘米、40厘米、20厘米;而春秋航空规定,所有舱位只能免费携带1件随身行李,重量不超过7千克,三边不超过30厘米、20厘米、40厘米。
旅客可通过所乘航空公司官网、服务热线、APP、微信等渠道详细了解更多手提行李规定,各航空公司值机区域也设有“超规行李限制框”,方便大家提前自查。
部分航空公司关于手提行李的规定:
点击可看大图↓↓









图片来源:“上海机场”官方微信
编辑:宋祖礼