长春人,第一批新医保卡下来啦! 还没办好的看这里!
东亚经贸新闻
今年4月左右在社区办理新医保卡更换的居民要注意了,您的医保卡已经下来了,还没有及时领取的,可以抓紧到您之前登记办理的社区领取了。

新的医保卡下来后,一些功能也将陆续完善,按照国家人社部的要求。将来达到一人一卡,一卡多用,全国通用,居民也将享受更为便捷的服务。


旧的医保卡 :只有姓名和身份证号;
新的医保卡: 有姓名、身份证号 、医保卡号、发卡日期 ,最主要还有所选银行的银行卡号。
新的社会医疗保障卡除了样子上做出了更改,也将增加多项功能,像办理社会保险参照登记、基本养老保险缴费和待遇领取、具备金融服务等等,这些功能也将陆续开通服务居民。
领取新卡注意事项
1
拿到新的医疗保障卡以后,需要到就近的卫生服务站看一下医保卡功能是否激活;
2
很多老年人有过农村合作医疗的,现在又在社区办的城镇居民医保,这种情况有可能医保功能不能正常使用。
注
如果您的医保卡不能正常使用,则需要在领取新医保卡的10天之后,到长春市人民大街与繁荣路交会的长春市医保中心,进行激活。
没下来新医保卡的您也别着急,新的医保卡是按照批次陆续下发,下来后,社区会到管辖的区域粘贴领取通知,以及拨打电话通知您进行领取,当然在您的新医保卡没有下发之前,老医保卡不影响您的正常使用。

相关新闻
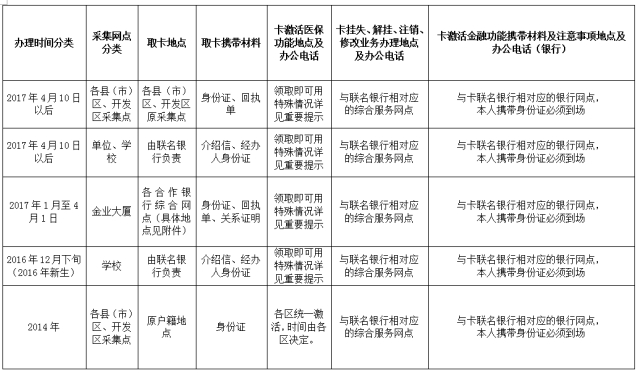
长春市社会保障卡数据采集及发放流程
根据吉林省人社厅《关于进一步规范社会保障卡建设有关事项的通知》、吉林省人社厅信息管理中心《吉林省长春市合作银行社会保障卡发放流程(试行)》等相关规定,拟定本流程。
一、 数据采集网点及受理范围
1、各县(市)区、开发区设立的社会保障卡数据采集网点(街道、社区、一门式)。
受理范围:以个人身份办理社会保障卡的人员依照“就近就便”原则,到附近的数据采集网点进行数据采集。
2、学校。
受理范围:本校教职工及学生的信息采集。
3、长春地区区域内的单位。
受理范围:本单位人员的信息采集。
4、社会保障卡综合服务网点(工行南大街支行、农行黄埔支行、中行南部新城支行、建行人民广场支行、交通银行吉林省分行营业部、邮储浦东路支行、吉林银行汇达支行)。
受理范围:城镇职工、城镇居民、港澳台及境外人员。
二、数据采集流程
1、成年人
持居民身份证原件及复印件、电子照片到采集网点办理数据采集,选择社会保障卡联名银行,核对本人信息并签字确认,领取回执,等待取卡。
2、未成年人
提供监护人居民身份证原件及复印件、未成年人户口本申领人页原件及复印件、申领人电子照片。新生儿户口与父母不在一起的提供出生证明原件及复印件。
监护人为其选择社会保障卡联名银行,核对信息并签字确认,领取回执,等待取卡。
3、港澳台及境外人员
提供有效证件及电子照片,选择社会保障卡联名银行,核对本人信息并签字确认,领取回执,等待取卡。
电子照片要求:近期白底、免冠证件照,像素为358(宽)×441(高),jpg格式,大小<50KB。个人证件照,须着深色上衣,不准戴耳环、戴项链、戴眼镜。
三、 发卡流程
(点击查看高清大图)

重要提示:
制卡进度查询:拨打12333听语音提示摁三次“1”一次“2”后输入身份证号查询。
市民在领取社会保障卡后,卡已经在鉴权可用状态,到附近的长春市医保定点机构首次划卡,即可关联医保局业务数据,同时原医保卡自动作废。
持有临时卡的市民,须持临时卡和正式卡前往综合服务网点处理,由综合服务窗口回收临时卡后,将正式卡调整为正常状态。
临时卡丢失的市民,需到指定综合服务网点(现为吉林银行汇达支行,地址:西民主大街与慈光路交会处),缴纳20元工本费,凭缴费收据在该网点办理调整正式卡为正常状态。
居民首次划卡时如出现“未曾参保”、“多个参保记录”等类似提示,请到市医保局二楼窗口处理,其中,得到“多个参保记录”提示的市民,需要做数据关联;得到“未曾参保”提示的市民,其原因来自于使用原第一代身份证号码(15位)参保的缘故,可持身份证到医保局二楼窗口做身份证号码升级,将医保业务记录中的身份证号码升级为二代身份证号码后即可正常使用。
社会保障卡综合服务网点
银行名称 | 地址 | 办公电话 |
交通银行 | 人民大街3515号 | 85570725 |
吉林银行汇达支行 | 朝阳区西民主大街809号 | 88566669 |
建设银行人民广场支行 | 人民大街2218号 | 80838256 |
工商银行南大街支行 | 大马路1966号 | 88622067 |
邮储银行浦东路支行 | 浦东路与深圳街交会 | 84653430 |
中国银行南部新城支行营业部 | 幸福街1788号 | 81871999 |
农业银行黄埔支行 | 亚泰大街7499号 | 81959029 |
来源:吉林电视台公共新闻频道、长春市人社局
编辑:邱昭